
理论宣讲“播”文明
价值引领“倡”文明
积分共建“创”文明
德本传承“促”文明
志愿服务“显”文明
友善融合“享”文明

我村一直以来重视文明创建工作,先后获得“东莞市文明村”、“东莞市文明示范村”、“东莞市文明村标兵”、“广东省文明村”等一系列荣誉称号,并于2017年11月荣获“全国文明村镇”称号。2018年11月,我村被市定为新时代文明实践站建设试点。


为深入贯彻落实乡村振兴战略,全力打好基层精神文明建设攻坚战,巩固潢涌全国文明村创建成果,开创新时代文明实践活动新局面,依托新时代文明实践站,充分依托 “五个有”平台和实践中心服务队伍,开展好文明实践活动,推动基层宣传思想文化工作和精神文明建设改革创新,现结合我村实际,特制定“文明积分进万家”全民行动方案。方案如下:
一、参与对象:
潢涌户籍村民及居住生活在潢涌的外来人员
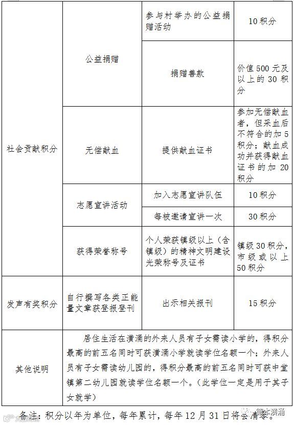
二、2019年潢涌“文明积分进万家”全民行动文明计分标准:


获取的积分用来做什么呢?
小编告诉你
兑换礼品!
兑换礼品!
兑换礼品!
重要的事情说三遍
当然,你的积分积累得越高
可以兑换的礼品就越丰富哦~
以下礼品图片仅供参考
具体以现场实物为准
潢涌村“文明积分进万家”全民行动
文明积分兑换奖品标准▼
备注:积分满50分以上(含50分)的可自行决定积分多少才兑换礼品,兑换礼品后积分清零,需重新再积分。
三、兑换时间地点:

丰富的礼品
你心动了吗?
是不是想马上报名赢取文明积分?
别急
小编现在告诉你如何参与我们的文明积分行动!
四、参与方式:
关注“魅力中堂”公众

进入菜单一“文明中堂

①未注册的潢涌户籍村民及外来人员,选择“我的”进行注册,填写注册信息。

②已在后台注册潢涌户籍村村民,选择“我的”进行登陆,填写信息(原始密码为身份证后6位)

按“首页”浏览“最新活动”,可查阅所有的活动动态,选择感兴趣的活动进行报名

如何判断活动报名是否成功?
在参与活动报名的一个工作日之后,登陆系统,点击右下角“我的”,然后查找“我的报名”的页面。

①如果您参与报名的活动出现在“审核中”,则表示该活动报名没有通过,报名不成功

②如果您参与报名的活动出现在“待完成”处,则表示该活动报名已通过系统审核,报名成功!

五、如何获取相关活动资讯?
在每次的活动结束后,我们会在“德本潢涌”微信公众号上推送出相关的活动资讯,大家可通过关注“德本潢涌”微信公众号获取活动信息及现场精彩图片,进一步了解我村的文明积分的行动方案。

扫一扫,关注“德本潢涌”


















