6月20日0-24时
全省新增本土无症状感染者2例
深圳在隔离观察的密接人员排查中
发现2例无症状感染者
病例1
女,49岁,居住在罗湖区南湖街道向西村东区,在隔离观察的密接人员排查中发现。
病例2
女,22岁,居住在罗湖区南湖街道向西村东区,在隔离观察的密接人员排查中发现。
上述病例已转送至市第三人民医院应急院区隔离治疗,情况稳定。
经初步流调,新增病例近日主要活动轨迹为:
✎ 福田区
南园街道:
平乐骨伤科医院红岭院区
✎ 罗湖区
桂园街道:
MOISELLE服装店(万象城)
面包新语(罗湖书城店)
目前,正在有序开展流调溯源、隔离管控、核酸检测、医疗救治等处置工作。
珠海香洲区新型冠状病毒肺炎疫情防控指挥部发布通告,自6月21日凌晨5时起,对拱北街道夏湾社区相关区域划定管控区域。
封控区:东升东街11号、12号、23号、24号,严格执行“区域封闭、足不出户、服务上门”管理措施。
管控区:夏湾二巷、东升东街围合区域,实行“足不出区、错峰取物”管理措施。
防范区:夏湾一巷以西、夏湾路以北、港三路以东、炮台山以南围合区域,实行“强化社会面管控,严格限制人员聚集”管理措施。

以上区域管控措施暂定7天。
据通报,6月19日0—24时,珠海市新增3例境外输入新冠肺炎无症状感染者,2例来自中国澳门,1例来自中国香港。
珠海市于6月19日凌晨安排横琴粤澳深度合作区、香洲区、高新区、鹤洲新区筹备组(海岛除外)当日内开展大规模核酸筛查,持续3天,自6月20日起将海岛和金湾区、斗门区居民一并纳入区域核酸筛查,确保做深做透。6月19日,全市共采样检测178.65万人,采样完成率为105.81%,结果均为阴性。
澳门入境人员未按要求核酸检测
将全部赋黄码
记者获悉,珠海对自6月5日以来从珠澳口岸(含横琴口岸)入境且仍在珠海市,但未按要求落实核酸检测的人员全部赋黄码。所有居住在珠海的从澳门入境的人员,一律落实7天居家隔离+7天居家健康监测。
如不符合居家隔离条件的,将实施7天集中隔离,费用自理。加强对公共场所检查。同时,严格落实围合式管理,全市所有公共场所和小区、自然村全部落实测温、扫码、查验行程卡等措施。
6月20日6时34分,南沙区接报一份应检尽检人群20合1的混采样本新冠肺炎病毒核酸检测初筛结果异常,立即启动应急响应。经疾控部门对所涉20人进行重新采样检测,20人核酸检测结果均为阴性。
当前,全国每日仍有多个省份报告新增本土感染者,多地疫情源头不明,加之端午节后人流量增加,我市疫情输入风险持续存在,疫情防控形势依然严峻复杂。为有力落实“外防输入、内防反弹”总策略,切实维护人民群众生命安全和身体健康,对来(返)莞人员采取以下健康管理措施:
1. 对从省外来(返)莞人员实施14天自我健康监测,前3天核酸检测3天2检(至少间隔24小时),原则上“两点(居住点和工作点)一线”,不聚集、不聚餐,避免乘坐公交车、地铁等公共交通工具。
2. 近14天有高风险地区来(返)莞人员、红码人员
实施14天集中隔离(第1、4、7、10、14天开展核酸检测,其中第14天双采双检)。
内蒙古:锡林郭勒盟二连浩特市
高风险地区查看方法:登录微信小程序“国务院客户端”—“疫情风险查询”—“点击查看全国中高风险疫情地区”。
3. 近14天有高风险所在县(区)来(返)莞人员,近14天有中风险地区来(返)莞人员
实施14天居家隔离(第1、4、7、14天开展核酸检测,其中第14天双采双检)。
内蒙古:锡林郭勒盟苏尼特左旗
中风险地区查看方法:登录微信小程序“国务院客户端”—“疫情风险查询”—“点击查看全国中高风险疫情地区”。
4. 深圳来(返)莞人员
(一)对有深圳市福田区香蜜湖街道(6月16日以来)、罗湖区南湖街道(6月15日以来)旅居史的实施3天居家管理+11天自我健康监测(第1、3、14天开展核酸检测),自离开之日起算。备注:离开3天及以下,补齐居家隔离,再开展自我健康监测;开展3次核酸检测。
(二)对6月16日以来有深圳市福田区(除香蜜湖街道)、6月15日以来有罗湖区(除南湖街道)旅居史的人员开展“四个一”健康管理。
(三)深圳市福田区(除香蜜湖街道)、罗湖区(除南湖街道)的莞深通勤人员必须保持48小时内核酸阴性证明且健康码为绿码。
5. 珠海来(返)莞人员
(一)对6月15日以来有珠海市香洲区横琴中海名钻花园、拱北街道旅居史的实施3天居家管理+11天自我健康监测(第1、3、14天开展核酸检测),自离开之日起算。
备注:(1)离开3天及以下,补齐居家隔离,再开展自我健康监测;开展3次核酸检测。(2)离开3天以上,开展自我健康监测:离开第3至第10天,开展3次核酸检测;离开第11至第13天,开展2次核酸检测。
(二)对6月15日以来有珠海市香洲区(除横琴中海名钻花园、拱北街道)旅居史的人员开展“四个一”健康管理。
6. 澳门来(返)莞人员
(一)对6月5日以来有澳门红黄码区旅居史的来(返)莞人员实施7天集中隔离+7天居家管理(第1、3、7、14天开展核酸检测),自离开之日起算。
(二)对6月5日以来有澳门(除红黄码区)旅居史的来(返)莞人员实施7天居家管理+相应的社区健康管理(第1、3、7、14天开展核酸检测),自离开之日起算。
7. 上海来(返)莞人员
对有上海市:闵行区(莘庄镇、浦江镇、梅陇镇、古美街道)、浦东新区(惠南镇、花木街道、高桥镇、塘桥街道)、静安区(曹家渡街道、天目西路街道、大宁路街道、共和新路街道、临汾路街道、宝山路街道、芷江西路街道、江宁路街道)、徐汇区(湖南路街道、天平路街道、田林街道、斜土路街道、徐家汇街道、漕河泾街道、凌云路街道、虹梅路街道)、宝山区(杨行镇、高境镇、张庙街道、月浦镇、淞南镇、顾村镇、大场镇)、虹口区(江湾镇街道、北外滩街道、欧阳路街道、四川北路街道、凉城新村街道)、杨浦区(五角场街道、长海路街道、延吉新村街道、四平路街道)、奉贤区南桥镇、普陀区真如镇街道、青浦区(练塘镇、徐泾镇)、崇明区新海镇、松江区中山街道、嘉定区安亭镇旅居史的来莞人员(物流保供、已提前报备并落实闭环管理的货车司机除外)实施7天居家隔离+7天居家健康监测(第1、3、7、14天开展核酸检测),自离开之日起算。
对有上海市除上述区域外的其他区域来莞人员实施7天居家健康监测(第1、4、7天开展核酸检测),自离开之日起算。
8. 辽宁省丹东市、内蒙古锡林郭勒盟(除二连浩特市、苏尼特左旗)来(返)莞人员
对有辽宁省丹东市、内蒙古锡林郭勒盟(除二连浩特市、苏尼特左旗)旅居史的来(返)莞人员(物流保供、已提前报备并落实闭环管理的货车司机除外),实施7天居家隔离+7天居家健康监测(第1、3、7、14天开展核酸检测),自离开之日起算。
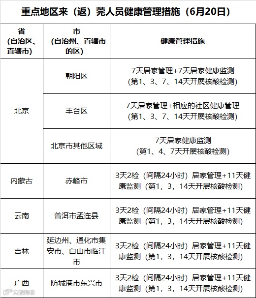
9. 重点地区来(返)莞人员健康管理措施
有以上地区旅居史,或与阳性感染者活动轨迹有交集的来(返)莞的市民,请务必第一时间主动向所在社区、工作单位或所住酒店报告,并配合做好医学隔离观察或健康监测等健康管理工作。
如何报备?
方法一:莞e申报
来(返)莞人员扫描下方二维码或前往各大应用市场下载“i莞家”APP(须注册,认证身份和手机号),进入“莞e申报-来(返)莞人员报备”。
(点击查看大图)
方法二:电话报备
市民政务服务热线:
0769-12345
各镇街(园区)
24小时服务热线电话
(长按下方二维码识别)
▼
各镇街(园区)、村(社区)报备电话
(长按下方二维码识别)
▼
来源 | 健康广东、深圳卫健委、珠海发布、南方日报、东莞疾控

