近一段时间以来,
我市在外省、市来(返)莞人员中
发现多起阳性感染者。
根据当前疫情防控工作需要,
为进一步加强外省、市
来(返)莞人员的健康管理,
根据
东莞市新型冠状病毒肺炎
疫情防控指挥部办公室通告
(第70号、第71号)
东莞市出行防疫政策
有新要求
▽
离莞政策
1
倡导市民群众非必要不离莞。
2
低风险区人员离莞需持48小时内核酸阴性证明。
进莞政策
1
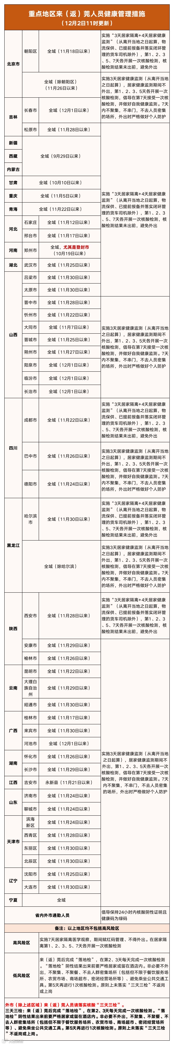
所有外省、市来(返)莞人员,应提前在“i莞家”APP上报备,未报备的须在抵莞后6小时内进行补报。
2
来自有本土疫情的重点地区人员按疾控部门的规定落实相关健康管理措施。

详情请查看“东莞疾控”微信号每日发布的《东莞疾控最新提醒》涉及地区的管理措施。
3
对所有外省、市来(返)莞人员,抵莞后要严格落实“落地检”和“三天三检”措施。
(包括:除上述第2点以外的城市)
☆ 落地检:来(返)莞旅客、自驾车司乘人员等从外省、市来(返)莞后主动在火车站、长途客运站、高速公路服务区等地设置的核酸采样点完成一次核酸检测。货车司乘人员在高速公路出口双采双检(抗原+核酸)。
☆ 三天三检:来(返)莞后完成“落地检”,在第2、3天每天完成一次核酸检测。“落地检”阴性结果出来前要严格居家或留在酒店内。非必要不外出,不聚集、不聚餐、不去人群密集场所(包括但不限于餐饮服务场所、农贸市场、商场超市、密闭经营场所等)、避免乘坐公共交通工具。第5天再进行1次核酸检测。原则上未落实“三天三检”不返岗或上岗。
出行交通政策
1
旅客须持48小时内核酸检测阴性证明乘坐飞机、高铁、列车、跨省长途客运汽车、跨省客运船舶等交通工具。
2
积极主动配合“落地检”,跨省、市流动人员抵达目的地后,第一时间开展核酸采样。





