为有力落实“外防输入、内防反弹”总策略,切实维护人民群众生命安全和身体健康,对来(返)莞人员采取以下健康管理措施:
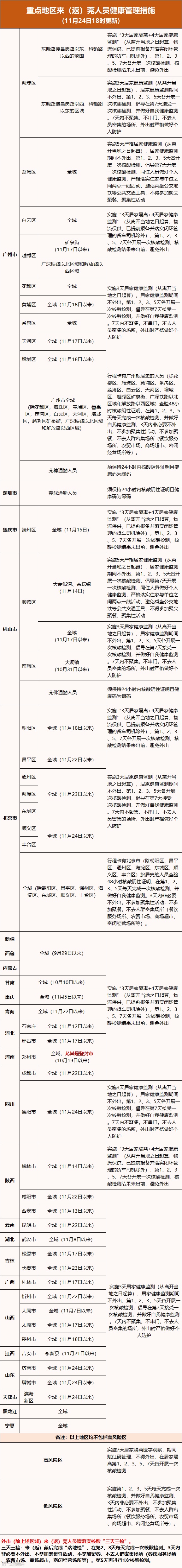
1. 全国重点地区来(返)莞人员健康管理措施
2. 外市(除上述区域)来(返)莞人员请落实核酸“三天三检”
三天三检:来(返)莞后完成“落地检”,在第2、3天每天完成一次核酸检测。3天内非必要不外出,不参加聚集性活动,不参加聚餐,不去人群密集场所(餐饮服务场所、农贸市场、商场超市、密闭经营场所等)。第5天再进行1次核酸检测。
3. 严格落实“落地检”
旅客须持48小时内核酸检测阴性证明乘坐飞机、高铁、列车、跨省长途客运汽车、跨省客运船舶等交通工具。
严格落实“落地检”:来(返)莞旅客、自驾车司乘人员等从外省、市来返莞后主动在火车站、长途客运站、高速公路服务区等地设置的核酸采样点完成一次核酸检测。货车司乘人员在高速公路出口双采双检(抗原+核酸)。
高、低风险地区查看方法
微信扫码查询

备注:
1. 数据来源截至[国家卫生健康委]疫情风险等级查询11月24日8时的更新。
2. 疫情时刻变化,本表信息可能会有所滞后。如您的出发地(或途经地)风险等级调整,请按照最新情况配合做好疫情防控工作。感谢您对疫情防控的理解和支持,请合理安排您的出行计划。
有以上地区旅居史,或与阳性感染者活动轨迹有交集的来(返)莞的市民,请务必第一时间主动向所在社区、工作单位或所住酒店报备,并配合做好医学隔离观察或健康监测等健康管理工作。落实相应健康管理措施前,尽量避免乘坐公共交通工具。
来(返)莞报备方法
外市来(返)莞市民和跨市通勤人员
请点击下方链接了解报备和申报程序
主动进行报备和申报
∨
核酸采样点查询
全市核酸检测点可以扫描
下方二维码进行查询
温馨提示
请广大市民朋友除做好主动报备并接受相应的健康管理措施外,还应做到以下四点:
1. 做好个人健康监测
如有出现发热、干咳、乏力、咽痛、嗅 (味)觉减退、鼻塞、流涕、结膜炎、肌痛和腹泻等症状,要佩戴一次性医用口罩及以上级别口罩,及时到就近的发热门诊进行排查和诊疗,就医过程尽量避免乘坐公共交通工具。
2. 切实做好个人防护
广大市民群众要做好个人防护。在人员密集场所、密闭公共场所、搭乘公共交通时,要佩戴好口罩。坚持勤洗手、常通风、少聚集,吃熟食、用公筷、常清洁等良好的卫生习惯,积极配合防控措施。
3. 积极接种新冠病毒疫苗
在没有接种禁忌症的情况下,符合条件的人员尽早接种新冠病毒疫苗,及早完成全程、加强免疫接种,保护自己和家人,尽快建立全民免疫屏障。
4. 市民出行尽量避开疫情相关地区
当前国内疫情多点散发与局部暴发并存,疫情形势严峻复杂。请广大市民群众密切关注疫情发展动态,如非必要,避免前往高风险地区及疫情相关地区。如必须前往,请全程做好个人防护,(来)返莞后要主动报备,并接受相应的健康管理措施。
疫情期间,每位市民都要自觉遵守国家和省、市出台的疫情防控各项规定。因瞒报、谎报、迟报等引发疫情风险的,将依法追究其法律责任。
来源:东莞疾控、厚街发布




