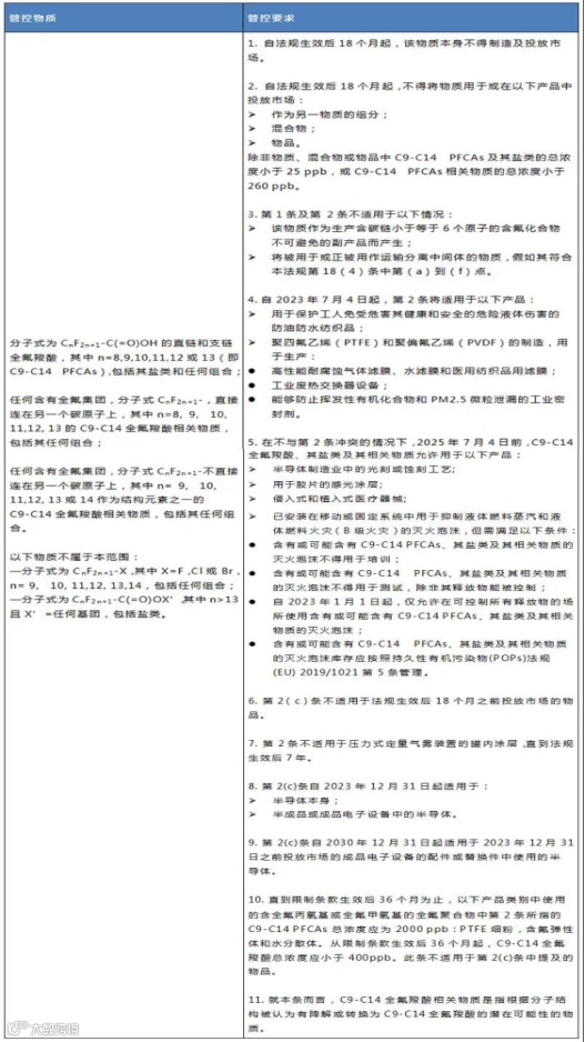
2020年8月3日,欧盟向WTO提交通报 G/ TBT/ N/EU/ 731,拟在欧盟REACH法规((EC) No 1907/2006)附录XVII中限制C9-C14 PFCAs。该法规草案正接受公众咨询,咨询期为通报发出后60天。该法规预计于2021年一季度被采纳,在欧盟官方公报上发布20天后生效。相关限制要求于法规生效18个月后实施。
该草案的限制要求如下:


山禾检测是领先的第三方检测认证机构,拥有完整且全面的产品及技术解决方案,涉入家电、灯具、无线通讯、信息资讯、音视频、电池、电源、化学等广泛领域。
山禾实验室能够快速、准确的开展电气安全、电磁安全、性能、能效、化学分析、可靠性、无线技术等测试项目;能够安全、高效的为广大客户提供产品安全保障技术、全球法规咨询及国际市场准入服务。
山禾检测认证范围
中国市场:CCC、CQC、SRRC、入驻电商质检报告;
欧洲市场:CE (LVD、EMC、RED)、GS、TUV、CB、E/e-Mark、EAC、GOST-R、Erp等认证;
北美市场:UL、CUL、ETL、 CETL、FCC、 CSA、FDA、EPA、IC、WERCSmart、CTIA 、能源之星、DLC、DOE、CEC等认证;
电池认证:UN38.3,EN/IEC62133,MSDS等认证;
中国台湾:BSMI认证,NCC认证等;
南美市场:ANATEL认证等认证;
亚洲市场:PSE mark、MIC、VCCI、KC mark、BIS、K-MEPS认证等;
澳洲市场:RCM mark 、C-tick、SAA、 GEMS能效等;
中东市场:沙特SASO认证,科威特KUCAS认证,肯尼亚PVOC认证,尼日尼亚SONCAP认证等COC清关认证。


