包装
对于中小企业而言,没有大的预算作广告或者公关,但是做品牌的动机和需求是一样的。在这种情况下,从一点一滴开始着手品牌建设无疑是明智之举。而产品包装袋无疑是品牌建设中至关重要的一环,也是打造营销力,提升品牌形象的关键一环。
然而,中小企业真正意识到包装袋的重要性并且把其作为营销上关键一环的却并不多。因此,务实一点的讲,品牌塑造和传播的第一步是包装袋设计。广告可以及时调换,而包装却不容易做到,一般更换周期比较长,所以一旦一个差的包装出来,不仅无益于产品的销售,而且很有可能会造成进一步的经济损失。那么,你的产品,如何做出理想的包装袋呢?专业软包装制造商顺兴源包装总结了9点,牢记于心。
1、做好品牌或者产品定位
如果是新品牌,那么要思考好品牌定位,品牌传递的价值主张以及品牌调性问题。如果是老品牌,则要思考好做什么档次的,是否有别于原有产品的包装设计,是做产品升级、产品补充还是产品创新。
2、找好目标消费群
毋庸置疑,设计包装一定要假定一个目标对象,要思考什么是核心消费群,以及核心消费群的价值观和审美情趣问题。不论对错,一定要根据你所设定的消费者洞察,按照这个消费者洞察里的好坏、审美情趣以及购买习惯等设定一个假设消费者,你的目标就是为这个虚拟的消费者做一个理想的包装,这样你的包装设计才有了灵魂所在。
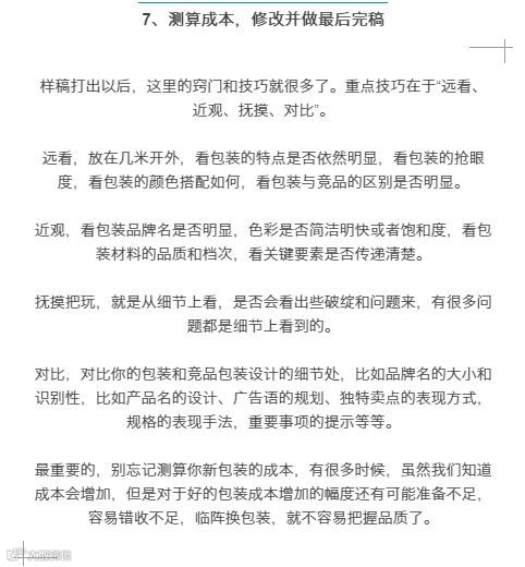
3、研究竞品包装,寻找区隔
寻找同档次、同品种或者相同价值定位的其他品牌包装,有竞品参照的,就参照,没有的话,可以参照同一个消费者选择的其他产品包装作参考。比如,你的目标消费者既可能是屈臣氏的消费者,也同时是依云的消费者,这点在包装上二者就是是可以相互借鉴的;在研究完他们包装设计之后,一定要在包装上建立并强化你的区隔点!除了包装形态不一样之外,还有可能是色系、人物、字体等等不同的区隔方式。
4、找到自己的包装风格和调性,并加以设计
这点很重要,也就是赋予你产品独特的价值主张和灵魂。你的包装要传递什么?想好了么,如果想好了就动手吧!
5、突出和强调自己的独特卖点,做包装和陈列效果图
你的包装设计的灵魂和独特卖点传递了么?做效果图了么,在效果图的时候进行价值思考了么?
扫以下二维码添加关注,了解更多产品,获取更多服务!
回复:“企业名称+联系方式”,为您提供包装终极解决方案!
往期精彩

