前言 - SPECIAL EVENT -
当前我们已经进入了全屋全案为特征的大家居新时代,这个新时代首先是人的认知革命与经营思维的转型,需要重新定义战略、组织与人。组织转型与能力建设是一个系统工程,需要战略、组织、人、领导、运营、技术、市场、资本等要素的系统变革与推进。
很多家居传统销售在与客户沟通时,多是用活动和促销话术,而仁豪家居终端店“设计型销售”相对会挖掘客户的买点,用设计和服务与其契合,用产品卖点与其契合。这得益于仁豪家居注重全屋全案战略下人才培训体系的同步升级。
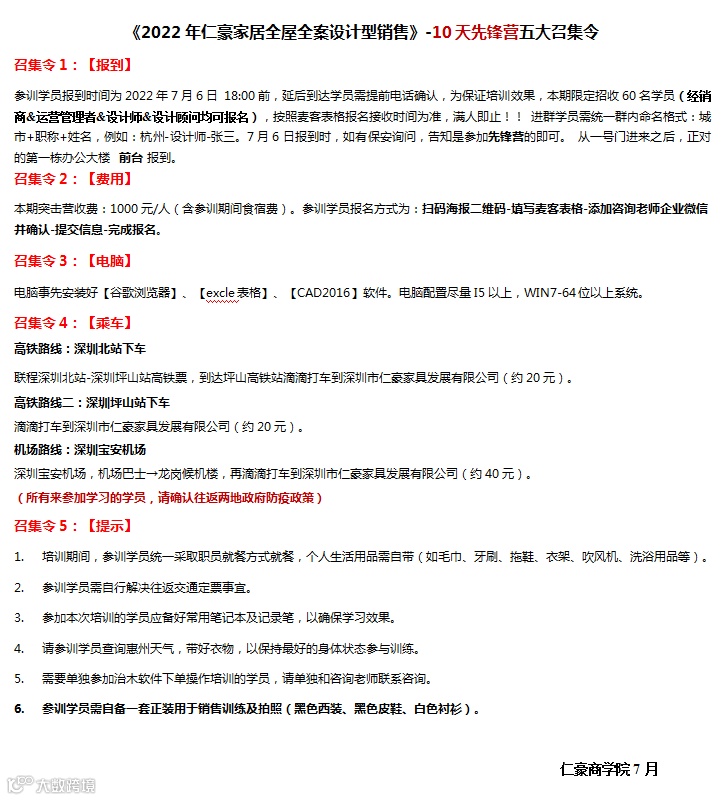
兹如2022年7月7日-7月16日,由仁豪家居董事长尤国忠先生亲授带队为我们带来“2022仁豪家居全屋全案“设计型销售”10天先锋营”助力终端业绩暴增专题培训。
突如其来的疫情横空杀出,各行各业均受到影响,业绩呈现断崖式下滑。
疫情带来的连锁反应,没业绩,没人心,市场凝聚力宛如散沙难以聚合,销售团队纷纷出走,你的销售人才还在吗?
众多家居经销商为了疫后的迅速“重启”,纷纷开启仁豪家居全屋全案模式抢占新赛道,设计型销售人才升级非常紧急!
如今的家居销售已经不再是单一的“夫妻店”,随着大家居行业的裂变以及消费者年轻化需求,“一站式购齐”成为了年轻群体的需求,每个城市必定有“大商”的出现!
不敢谈全案大单,招不动全案大单,传统家居销售的未来在哪里?
传统家居销售不会讲设计、风格等内容,仅仅靠设计软件,并不能有针对性给顾客提供产品或者服务。最后,大家会发现业绩越来越难做。谈全案大单难上加难。
随着90后、95后消费者成为家居消费主流人群,他们更希望销售可以从生活角度给客户建议,帮助客户一站式营造出温馨和充满温情的“家”。这也意味着家居销售需要懂得全案设计思维,即是成为一名设计型的销售。那我们如何成为“设计型销售”呢?
仁豪家居董事长尤国忠先生带队亲授
10天时间,为您抢回今年一年的业绩!

为终端打造一支敢成交、会成交、能成交大单的“设计型销售”的成交铁军,拥有火种,方可以星星之火燎原。
独创全屋全案“设计型销售”千万级成交铁军孵化系统,从思维破局到成交流程、成交话术、成交工具到最后目标100%管理达成,五套系统构建为仁豪家居全屋全案专卖店打造所向披靡的成交铁军,全案“设计型销售”高手!


成品家具|全屋定制|软装配套|智能家居|整装整案
全国统一服务热线:400-029-1999


