
功放可以看成是音响系统当中最为基础的设备,其主要的作用是将微弱的电信号进行放大,以便驱动其扬声器发出声音。功放的重要性可想而知,如果要将音响系统比作是一只篮球队的话,那么功放就是组织后卫,是整个能量的输送者,是为音响系统提供能源的重要部分。但是随着人们对于音质的要求越来越高,越来越多的人加入发烧友的行列,让很多不法奸商看到了获利的地方,这其中劣质功放就成为了,很多不法奸商最喜欢涉足的市场,所以朋友们在购买功放的时候,一定要好好的擦亮双眼!

越大越沉就越好? 劣质功放的自我修养
其实相比较扬声器来说,功放往往是人们购买音响系统的一个盲区,主要是因为人们对于功放的品牌和效果了解不多,导致了很多劣质功放可以在市面上以次充好,为了保证朋友们在HiFi之路上能够更好的走下去,所以今天我们就带朋友们一同来认识一下,到底什么是劣质功放。
劣质功放常用手段:保护功能不健全
这里说的保护功能不健全,并不是说劣质功放没有开机防冲击保护的功能,因为对于这一点来说,奸商想要加入该功能基本不费什么太大的力气就可以,而是说劣质的功放忽略了必要的过流、过压和输出的直流保护功能,简单来说就是劣质功放的可靠性太差,会烧坏你的喇叭。

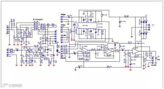
功放的保护功能很重要
如何分辨:
最简单的办法就是短时间的短路输出端,如果你想要入手的功放没有出现保护动作的话,那么就可能造成你喇叭的损坏。如果没有实物的话,可以通过电路图来确定是否有保护功能,不过想要做到这一点,还是找一个懂行的人才靠谱。
劣质功放常用手段:忽略重要的电路设计
这一点也是证明奸商很好的抓住了消费者心理的地方,那就是用一个高大上的外观设计很好的吸引消费者,然后内部基本上没有什么特别的设计可言,可以理解成拔高外观,而掩盖其内部电路设计不足的缺点。以乙类充甲类也是常见的手段,这一点千万要注意。

功放的电路设计一定要好
如何分辨:
这一点如果朋友们你是不太熟悉功放产品的话,最简单的办法就是买一些大厂的产品,可靠放心,一分钱一分货。或者是找个懂行的发烧友,让他跟你一起去挑选购买,事后不要忘了请吃饭!
劣质功放常用手段:真的不是越沉越好
很多人在买功放的时候,都会觉得越沉越好,其实一款好的功放,基本上都采用了发烧级的双环牛变压器,重量也确实不清。劣质功放也看到了这一点,同样采用了双环牛,但是硅钢片和绕指工艺就让人不敢恭维了,毕竟不是大厂产品,工艺上很难过关。其整体的效率和功率都达不到要求。

就是这个大家伙,最容易让人忽视
其实这一点非常的容易,就是在家中或者是店铺当中等一个相对安静的环境下,仔细的聆听环牛是不是有嗡嗡的声音,如果有的话,你就要注意了,是不是你的环型变压器是劣质产品。
劣质功放常用手段:电容不是越大越好
这种手段如果你不拆开功放的盒子,是很难发现的,很多无良奸商都喜欢用较大的国产电容,来冒充体积小重量大的进口电容,而电容也会选择一些淘汰的电容,以次充好,用大的体积给人一种沉稳的感觉,其实耐压和容量都达不到标准。

电容真的还是国外的好
如何分辨:
分辨电容其实很简单,因为假冒的电容很多都会比同体积的高档电容轻,用手掂一掂分量,就都明白了!
劣质功放常用手段:没有专用解码电路
虽然是劣质功放,但是为了掩人耳目,很多奸商还是将其劣质功放产品,设计成了5声道和7声道输出,但这主要是由左右声道串联电阻而来,很多劣质功放都没有设计独立的放大电路,没有专用的解码电路和声场处理电路。虽然标有杜比定向处理技术,但是并没有具备噪声的测试等等。

专用电路才是真的好!
如何分辨:
想要区分这一方面,最简单的办法就是看其环绕和中置是否能够单独的调节音量。如果标称带有SRS技术的功放,打开不同的环绕模式即可轻松的分辨出真假,如果是带有M69032杜比解码芯片,但是没有贴杜比标签的话,也可能是假冒产品,所以一定要注意。
总结:其实朋友们在购买功放的时候,只要记住够用和好用即可,不用过分的去追求功放整体外观上的设计。之后功放跟音箱的搭配也一定要合理,带上自己的试音碟或者在试听的时候选择店铺内自己熟悉的音乐,只有真正适合自己耳朵的东西才是好东西,这一点绝对是真理。


