
上海市《生活饮用水水质标准》将于10月1日起正式颁布实施。该标准的颁布,意味着上海成为颁发首个地方性水质标准的城市,该标准在国标GB5749-2006《生活饮用水卫生标准》106项的基础上增加至111项,新增指标5项,提标40项。同时,指标的考核范围由原来的出厂水覆盖到了二次供水,第一次明确了二次供水的指标。因为,老旧小区由于当时建筑材质标准较低,小区内进户的“小管网”年久老化,自来水一定程度上存在着“二次污染”现象。新标准补充了二次供水水质检验指标、检验频率和考核合格率等内容,让上海的饮用水质得到较大的提升。

上海质监局发布通知
对于水管的改造升级,不锈钢水管是首选。由于不锈钢材质天然的抗裂、抗震特性,不锈钢管能基本杜绝漏水裂管现象的出现,像日本这样自然灾害频发的国家不锈钢水管还承担了灾后供水的重任。此外,不锈钢水管有较强的化学稳定性,不像塑料管道一样容易反渗水中杂质和滋生细菌,对水管内的用水造成二次污染。
出于对健康和耐用的考虑,一些国家机关和重点工程早已全面使用不锈钢水管,如北京2008奥运会场馆国家体育场(鸟巢)、国家游泳中心(水立方)、北京中南海和人民大会堂等一批国家级工程全都采用了不锈钢水管和管件。而中纪委、卫生部、财政部、商务部等部委办公楼,以及北京电视台、中直机关八部委住宅也已成功地使用了不锈钢管道直饮水。
不过,由于不锈钢的高韧性导致连接难度增大,所以不锈钢水管的使用没能在普通家庭大面积铺开。现在,在天力管的专业研发团队的努力下,历经5年的科研攻关和技术改造,终于研制生产出适应家庭需求的不锈钢水管,降低了使用成本和难度,让普通家庭也能消费高品质饮水管道。
水质的洁净和身体的健康息息相关,现在各级政府对于水质标准的加码,也是旨在提升居民的健康意识和体魄。在如此的趋势之下,更健康耐用的不锈钢水管,必将成为新一代中国家庭给水管道的一致选择!
已出台饮用水政策

住建部
取消塑料管的相关规定及管材应选用不锈钢管、铜管等符合食品级要求的优质管材

明设部分将主要采用304等级不锈钢管

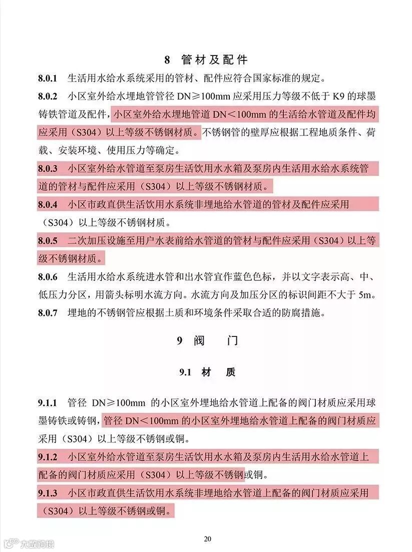
《长沙市住宅供水技术导则》小区市政直供生活饮用水系统非埋地给水管道的管材及配件应采用(S304)以上等级不锈钢材质

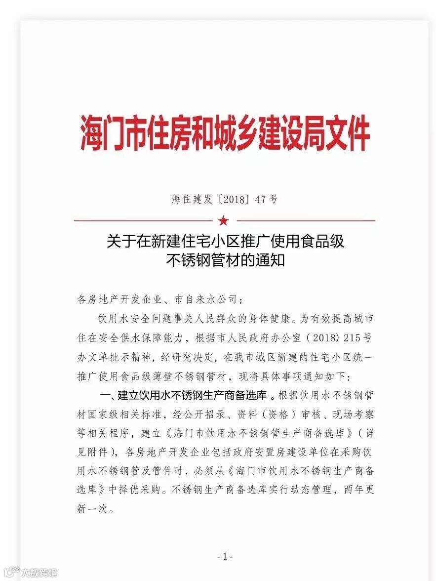
海门
新建住宅小区全面推行食品级不锈钢水管,并作为供水配套设施验收的前置条件


