
行业发展的必然趋势,渲染接单神器,单向建模,一键导入拆单,直接对接全球任意数控设备。
▲先来一段简短的视频,酷家乐-Topsolid对接DEMO

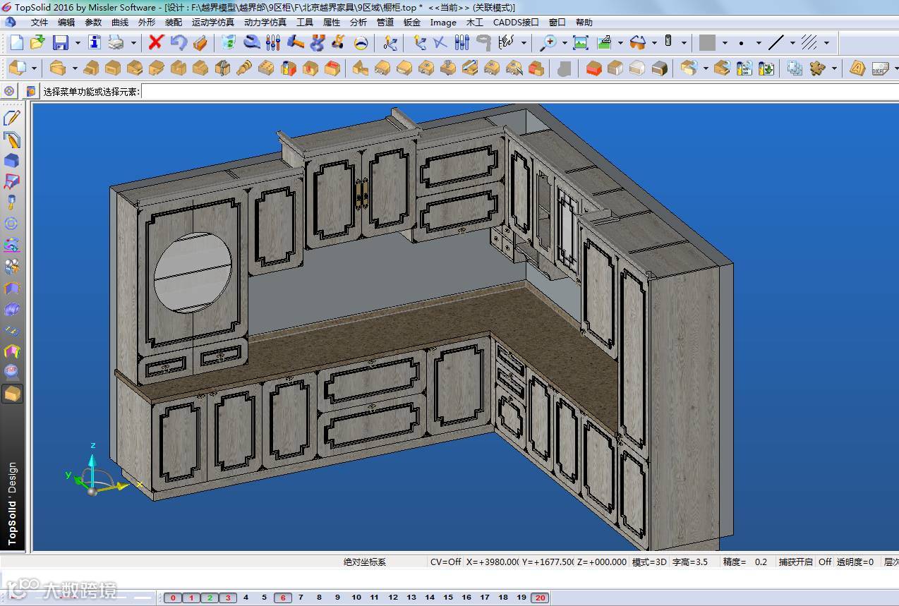
▲橱柜单向建模,一键导入拆单

▲榻榻米单向建模,一键导入拆单

▲书柜单向建模,一键导入拆单
世界级的定制家具解决方案,衷心呈现给行业朋友!不管你的企业已经上市,或是在扩张、在上市的路上,一起来,走更远。![]()
更多详情请关注美屋公众分享平台和官网。

| MW |广州美屋



点击下角“阅读原文”一键关注!
全屋E柜
行业发展的必然趋势,渲染接单神器,单向建模,一键导入拆单,直接对接全球任意数控设备。
▲先来一段简短的视频,酷家乐-Topsolid对接DEMO

▲橱柜单向建模,一键导入拆单

▲榻榻米单向建模,一键导入拆单

▲书柜单向建模,一键导入拆单
世界级的定制家具解决方案,衷心呈现给行业朋友!不管你的企业已经上市,或是在扩张、在上市的路上,一起来,走更远。![]()
更多详情请关注美屋公众分享平台和官网。

| MW |广州美屋



点击下角“阅读原文”一键关注!