编号 No. : HRM-17A0504
致 To : ATGD全体员工
由 Fr : 人力资源部
事项 Subject : 关于2017年东莞市异地务工人员随迁子女积分制入学申请时间的通知
根据东莞慧教育公众号发布的最新消息今年东莞市异地务工人员随迁子女积分制入学的申请时间为2017年05月22日—2017年06月05日,符合条件并有意申请的员工可准备好相应的材料,进行网上进行积分入学申请。
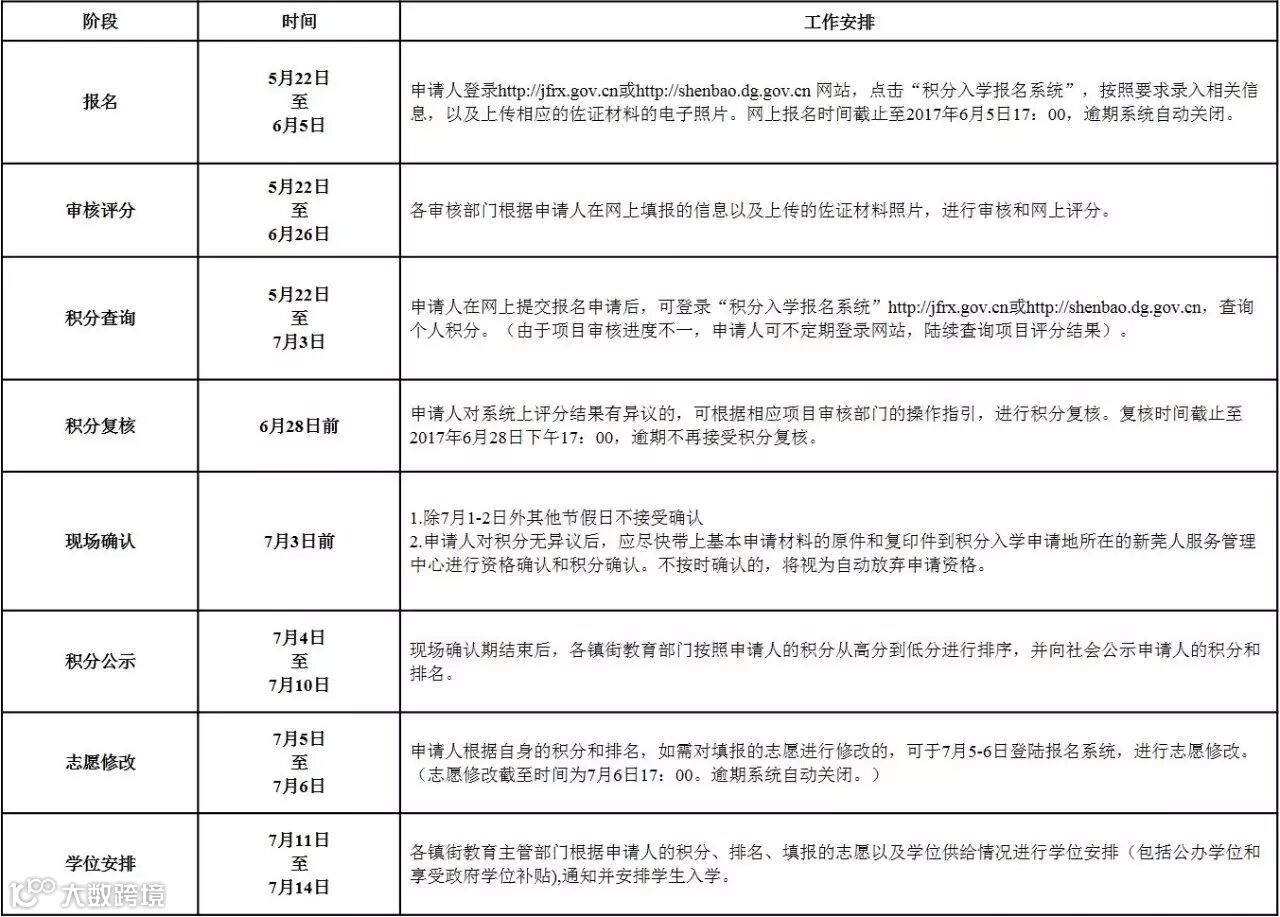
一、2017年东莞市异地务工人员随迁子女积分制入学申办流程和日程安排:

温馨提示:
1、申请人必须严格按照申办流程和日程安排进行积分入学申请,逾期不候。
2、申请人须如实、完整、准确填写相关信息和上传佐证材料。如申请人因提供的信息不完整、不准确或不真实而导致积分有误或被取消申请资格的,其后果由申请人自负。
3、网上报名一人一号,不能重复申请,不接受撤销申请;
4、申请人一次性提交有关资料,不接受补充资料。申请人提交资料后,不可变更申请地,申请人如不按规定选择申请地,在资格确认时会被取消申请资格,申请前请谨慎选择。
5、申请人和积分方须在积分入学网上报名前应登录东莞教育网http://www.dgjy.net“积分制入学”专栏,认真阅读相关的政策、各审核部门制定的配套操作指引,全面、详细了解各积分项目所需的材料、评分标准以及审核要求等。如有疑问,请及时与审核部门联系。
6、为了避免积分复核扎堆,建议申请人家长在小项积分公布后,如有异议尽快联系审核部门并在总积分无异议后,尽快到现场进行资格确认和积分确认。
7、网上报名操作前可先参阅《东莞市2017年义务教育阶段随迁子女积分制入学网上报名操作指引》或观看动画视频《2017年积分制入学网上报名模拟演示》,以及在《东莞市2017年随迁子女积分入学网上报名预填表》预填信息后,再登录网站进行填报。
二、有关政策文件、日程安排、申办指引及申请表格等可通过以下方式查询:
1.在东莞教育网 “积分制入学”专栏上下载查询,网址如下:
http://www.dgjy.net/moreInfo.aspx?menuId=1616
2. 也可以到当地教育部门、新莞人服务管理中心领取。
3.网上报名操作登录网址:
http://shenbao.dg.gov.cn (广东省网上办事大厅东莞分厅)
三、子女积分制入学咨询电话
以上如有不清楚的地方可以咨询当地新莞人服务管理中心。
黄江镇新莞人服务管理中心咨询电话:83664656,地址: 黄江镇常梅路黄牛铺路段黄江镇政府窗口服务中心4楼积分办公室
四、温馨提示
2017年积分制入学政策主要有以下变化:
实行网上报名
积分项目及分值有所变化;
详细信息请登录东莞市教育网或到新莞人服务管理中心查询。
据了解,往年居住在黄江的员工大部份已申请成功,在此提醒各位同事网上申请时间为2017年5月22日至2017年6月5日,逾期系统自动关闭。符合条件并有意申请的员工请抓紧时间准备资料,在规定申请时间内进行网上积分入学申请。
企业入学政策待通知,有最新消息,会及时通告,敬请留意!
如有任何疑问,请联系人力资源部行政组(3807)。

