近日,生态环境部公开《废弃电器电子产品处理污染控制技术规范(征求意见稿)》,这是该标准自 2010 年实施后的首次修订,本次修订旨在落实《中华人民共和国固体废物污染环境防治法》《关于加快构建废弃物循环利用体系的意见》等文件要求,适应新时期废弃电器电子产品处理环境管理需求,强化处理过程污染防治。
1
通知详情
关于公开征求国家生态环境标准《废弃电器电子产品处理污染控制技术规范(征求意见稿)》意见的通知
为贯彻《中华人民共和国环境保护法》《中华人民共和国固体废物污染环境防治法》等法律法规,深化废弃电器电子产品处理环境管理要求,我部组织对《废弃电器电子产品处理污染控制技术规范》(HJ 527-2010)进行修订,编制形成了《废弃电器电子产品处理污染控制技术规范(征求意见稿)》,现公开征求意见。标准征求意见稿及编制说明可登录我部网站(http://www.mee.gov.cn/)“意见征集”栏目检索查阅。
各机关团体、企事业单位和个人均可提出意见和建议。有关意见请书面反馈我部,电子版材料请同时发至指定邮箱。征求意见截止时间为2025年11月11日。
附件:
1.征求意见单位名单
2.废弃电器电子产品处理污染控制技术规范(征求意见稿)
3.《废弃电器电子产品处理污染控制技术规范(征求意见
稿)》编制说明
4.征求意见反馈单
2
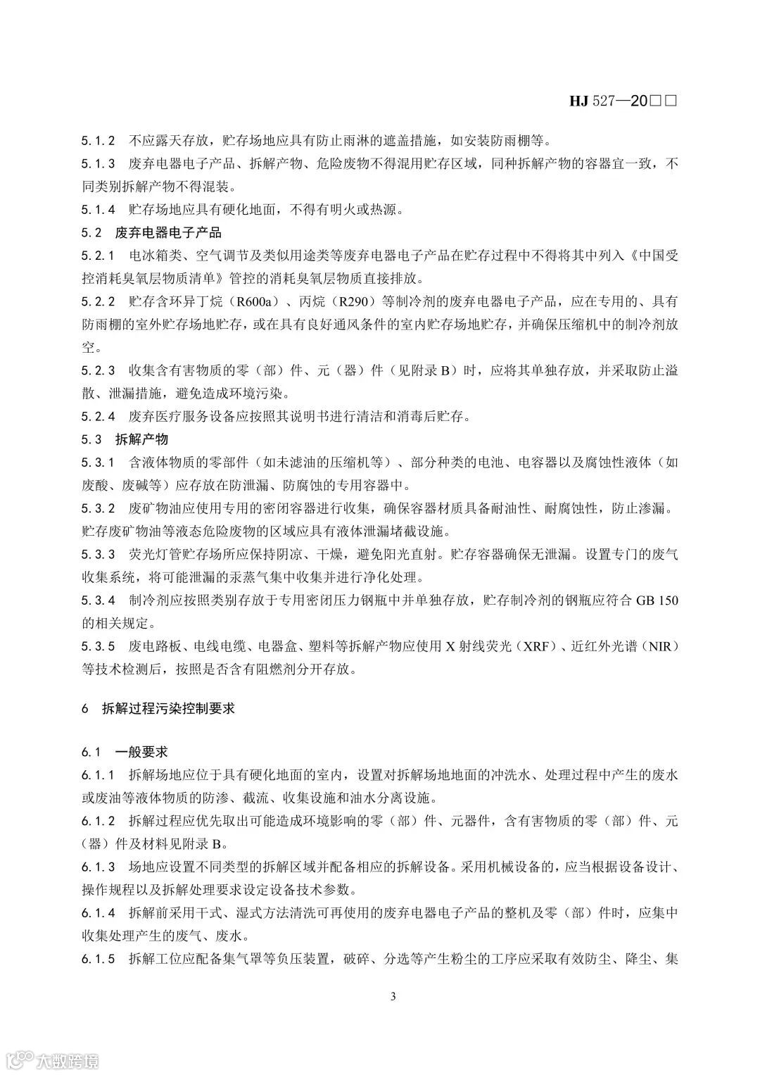
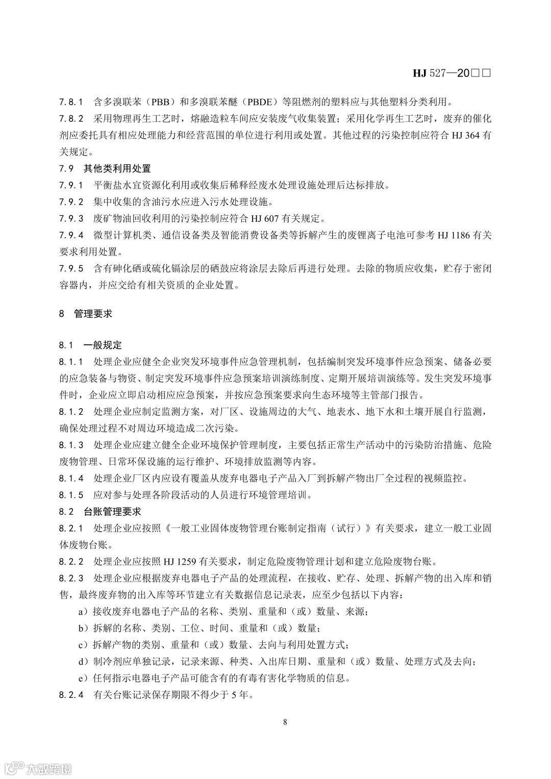
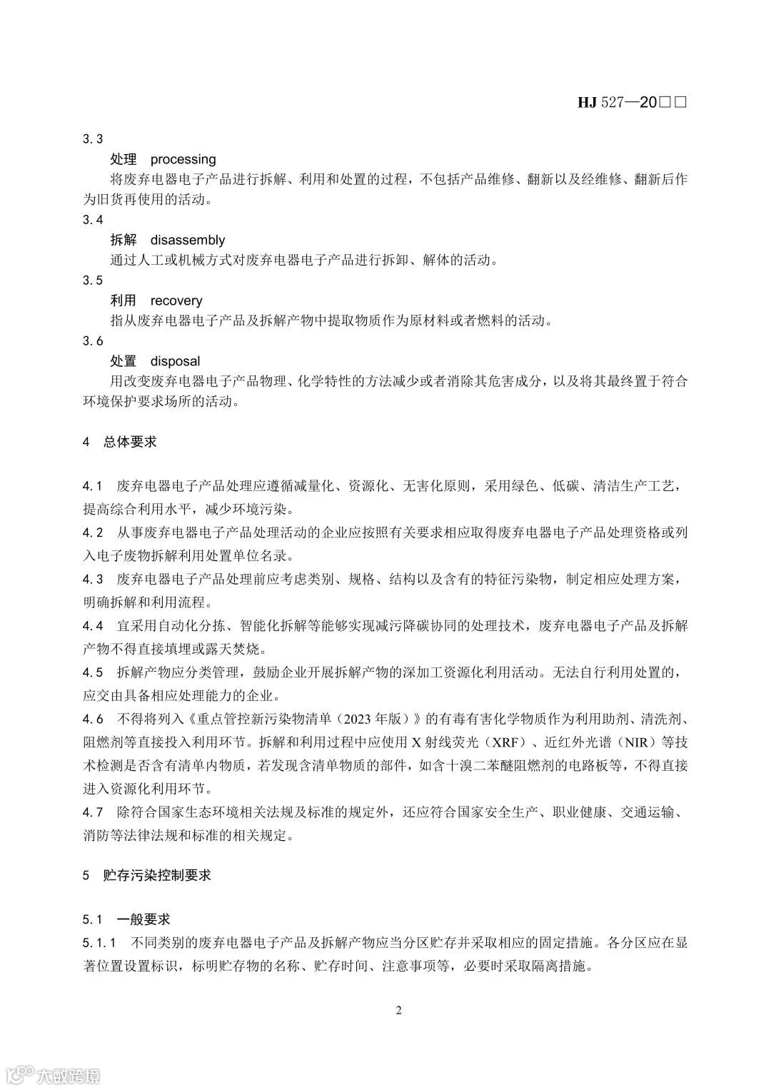
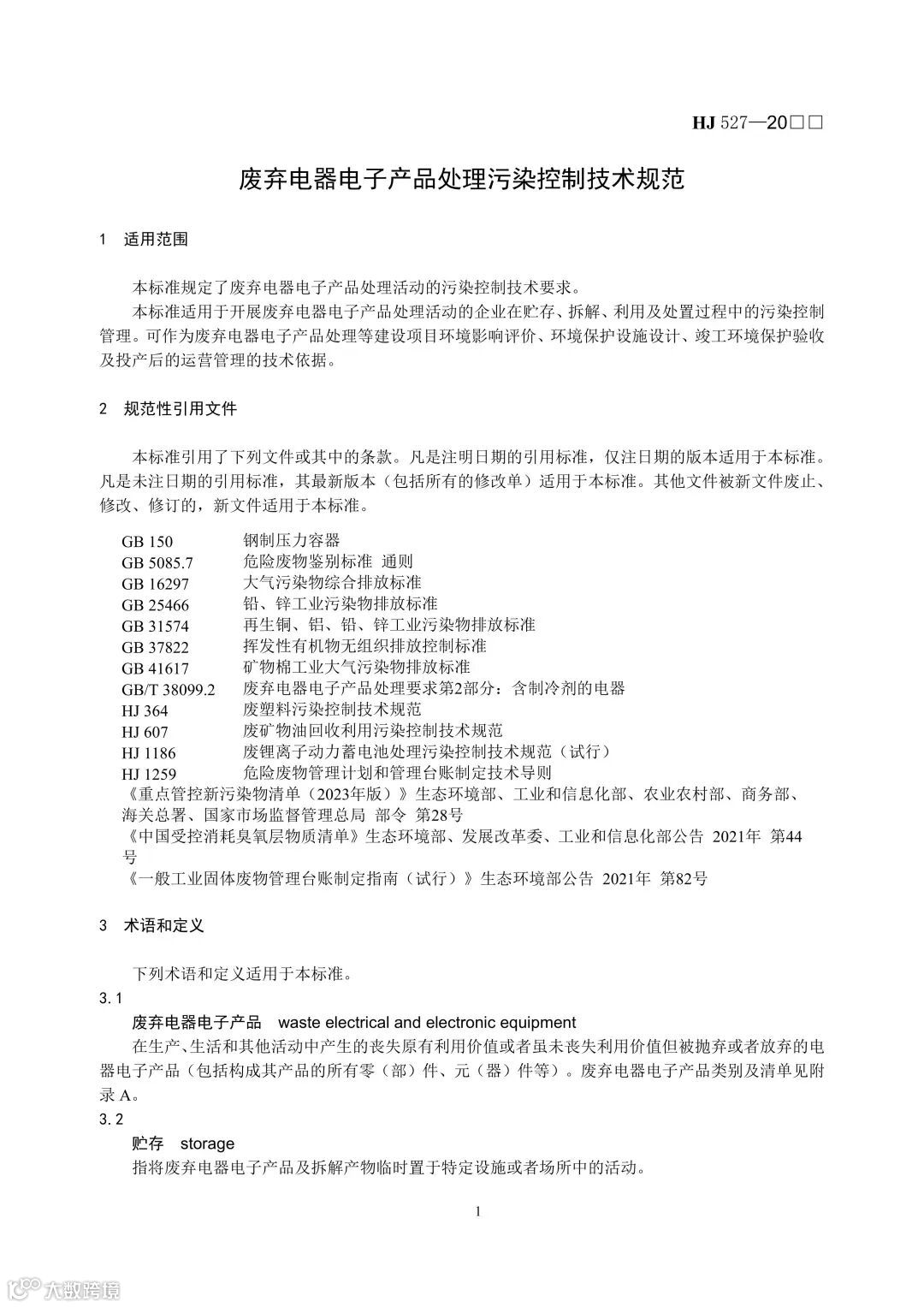
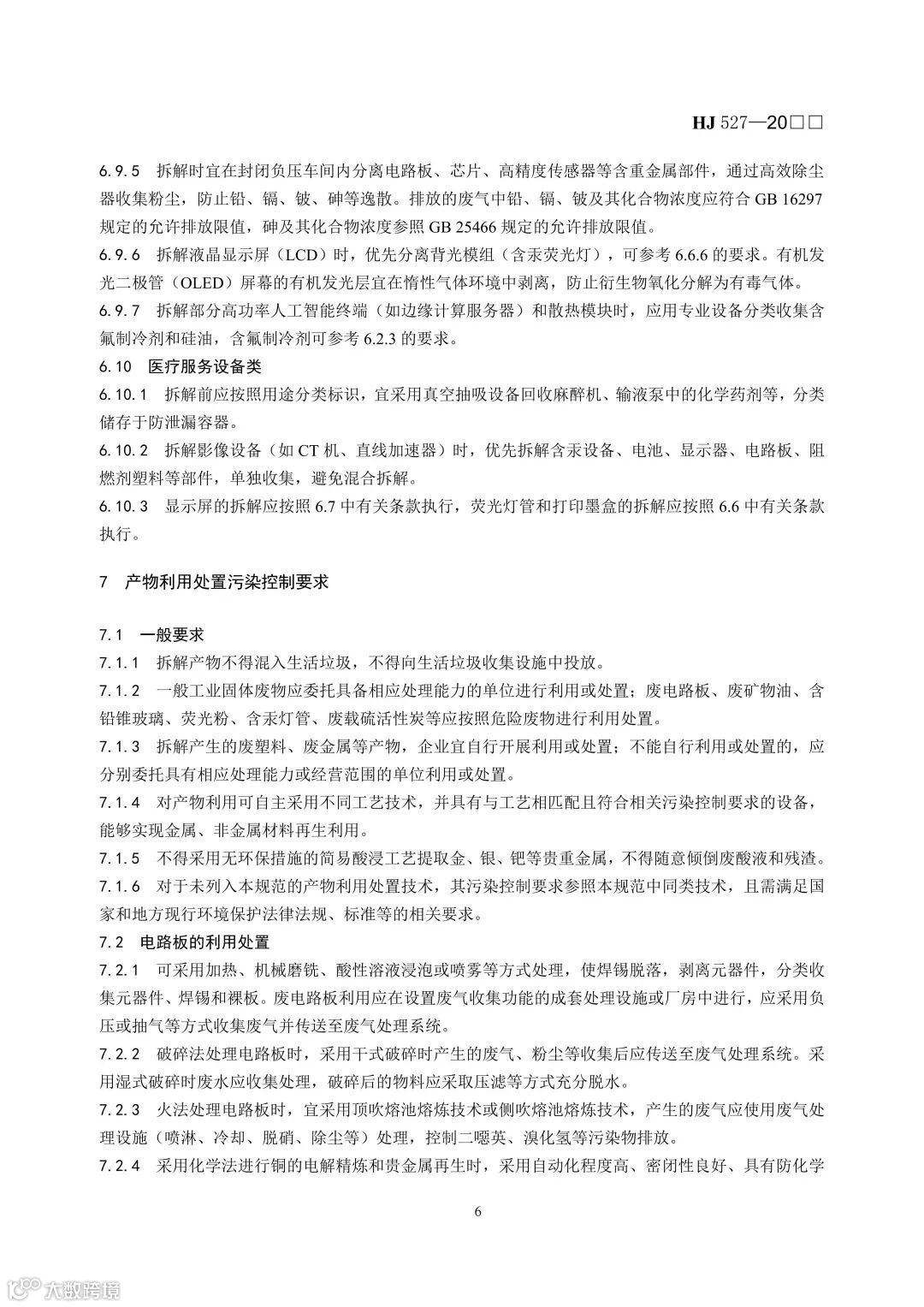
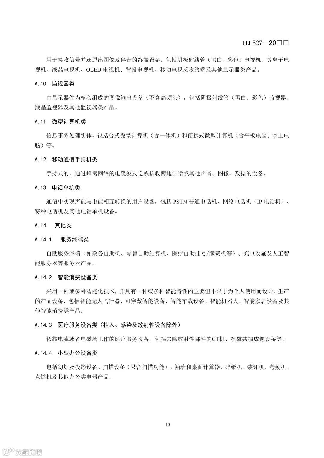
废弃电器电子产品处理污染控制技术规范(征求意见稿)

