搜索
首页
大数快讯
大数活动
服务超市
文章专题
出海平台
流量密码
出海蓝图
产业赛道
物流仓储
跨境支付
选品策略
实操手册
报告
跨企查
百科
导航
知识体系
工具箱
更多
找货源
跨境招聘
DeepSeek
首页
>
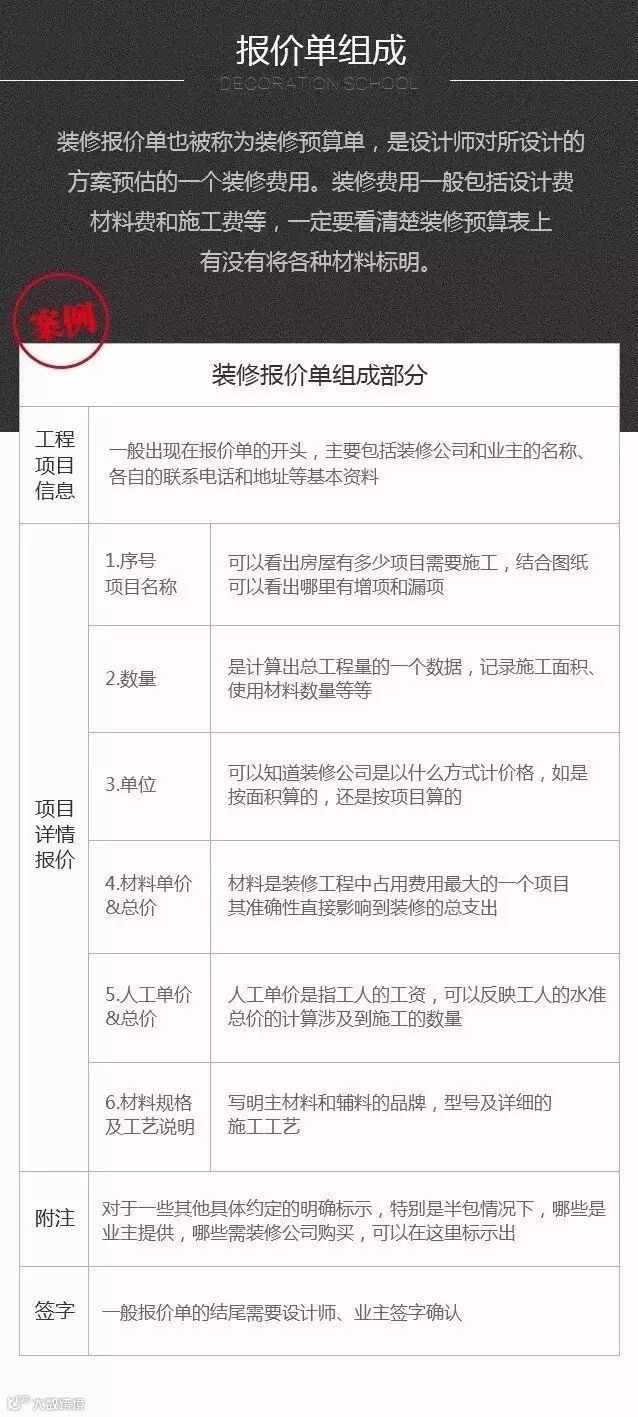
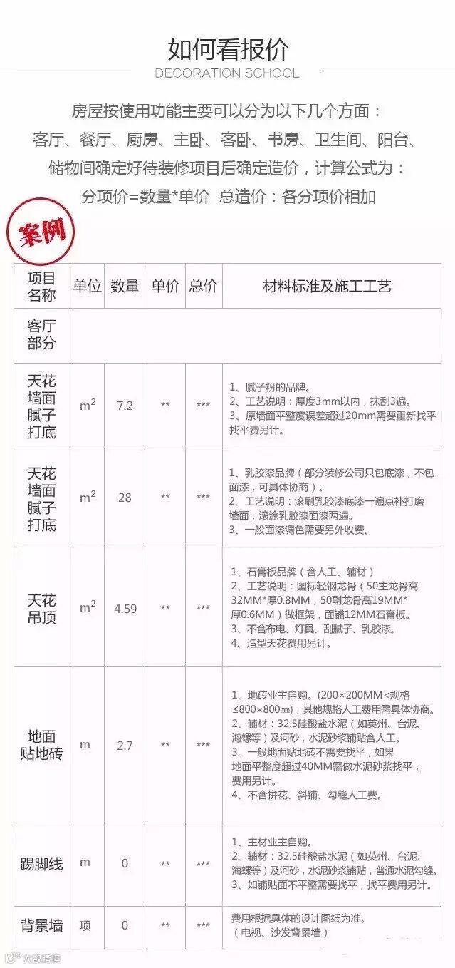
报价单,你真的会做吗?
>
报价单,你真的会做吗?
慧华易居装饰家居平台
2016-03-28
0
导读:扫一扫 . 一键群发 ▲长按二维码“识别”关注
扫一扫
.
一键群发
▲长按二维码“识别”关注
【声明】内容源于网络
0
0
慧华易居装饰家居平台
内容
76
粉丝
0
关注
在线咨询
慧华易居装饰家居平台
总阅读
7
粉丝
0
内容
76