
看到开头是不是很熟悉?!
没错,这就是昨天支付宝账单的开屏首页
不得不说
支付宝可谓是继10086之后
又一个贴(chuo)心(xin)的小伙伴
这份账单
包含了网购的类目占比与总支出
外卖次数与总金额
话费充值额度
全年出行次数和费用
线下支付次数与花费
还有公益项目等等
不得不说很是详尽
对于对数字不太敏感的人来说
分着看各个项目的支出
可能感觉不出什么
于是支付宝负责地将它汇总整理成一个数字
还附带了消费占比图
让你一(ti)目(shen)了(xing)然(nao)
所以在全年总消费这张图上
可谓是引爆了朋友圈
各路网友纷纷留言
除了一些怀疑人生的
还有一些是反省自己的
当然这还不算完
总结好了2017的年度账单
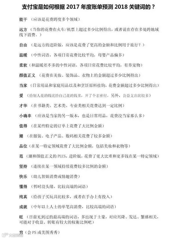
接下来就是展望2018的环节——年度关键词
这些词一出,没过多久破解翻译版就上线了
whatever时间总是向前奔跑
没有套路,无比真诚
我也要送你一个年度关键词:简单
2018更喜欢用简单的方式做事与思考
大繁至简,回归本心
用简单、快捷、高效的家居软装模式
拥抱生活
享受美好
以上墙纸、壁画等软装产品在玛尚家饰均有出售哦,欢迎到店选购。
玛尚家饰|定制软装
定制一切可能
点击阅读原文查看更多

