#问题描述:
#排查:
#排查:
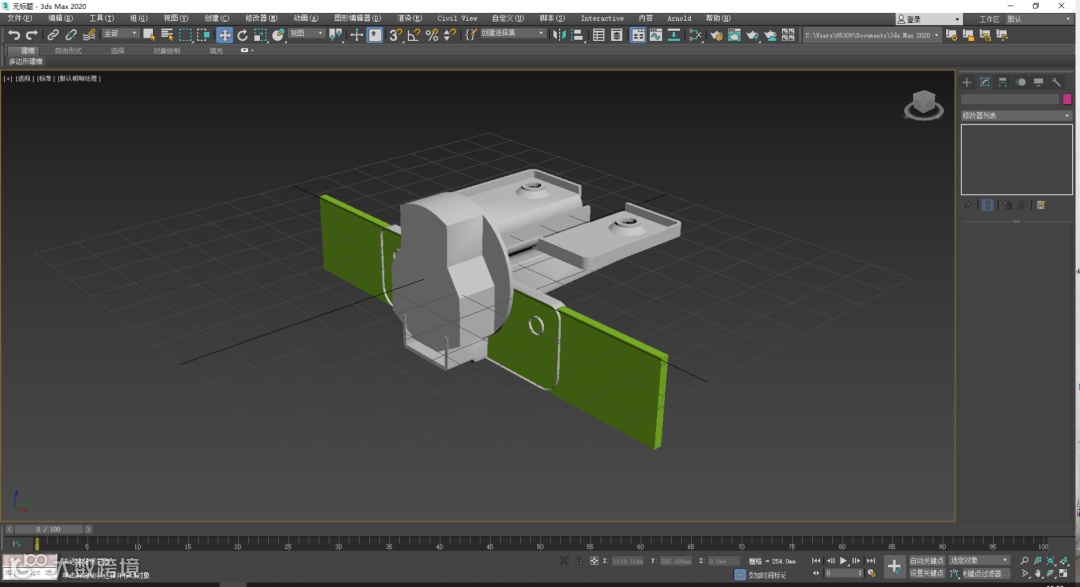
1.审核工艺中,可见模型未与顶底板碰撞冲突
2.可见,现实中所使用的铰链避比软件中的模型尺寸相对较大,所以造成软件中规避的尺寸不满足实际需求
#问题原因:
#问题原因:
软件中录入的铰链模型尺寸没有对应现实中实际使用铰链的尺寸
#解决方案:
#解决方案:
不同的五金有不同的尺寸,按照现实中使用的五金测量实际尺寸,修改对应的3d模型导出obj文件,上传拆单平台对应ID的五金,使软件中的模型尺寸对应实际五金尺寸,软件中则会按照实际五金的尺寸规避及输出
如下,为突出效果,夸张加大铰链尺寸,软件中也会自动规避



(Mobile:1380 250 8781)

全屋E柜·长按关注
![]()
巨大创意园·共享云智能科技 设计生产一体化平台:www.egui.me |



