搜索
首页
大数快讯
大数活动
服务超市
文章专题
出海平台
流量密码
出海蓝图
产业赛道
物流仓储
跨境支付
选品策略
实操手册
报告
跨企查
百科
导航
知识体系
工具箱
更多
找货源
跨境招聘
DeepSeek
首页
>
孔位碰撞问题,删了重新加,显示正常了,下次打开又碰撞了
>
孔位碰撞问题,删了重新加,显示正常了,下次打开又碰撞了
全屋E柜
2024-05-09
2
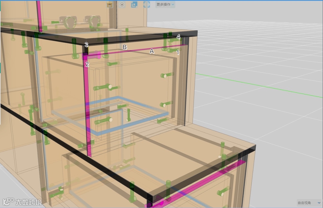
导读:问题:这个位碰撞,删了重新加,显示正常了,下次打开又碰撞了,是怎么回事呀?
问题:这个位碰撞,删了重新加,显示正常了,下次打开又碰撞了,是怎么回事呀?两个方向都设置了 重进还是碰撞
回复:板件的工艺库设置了工艺,你上传方案,方案里面的板件就读取了工艺库的板件工艺,那么你去修改了工艺库的板件工艺,之前上传的方案还是默认之前的工艺,需要你重新上传一次方才行。
如果您有工厂咨询、生产管理咨询、培训和软件购买等需求,请添加全屋E柜运营总经理:
(Mobile:1380 250 8781)
全屋E柜·长按关注
研发总部:
广州
市番禺区石北工业路644号
巨大创意园·共享云智能科技
设计生产一体化平台:www.egui.me
【声明】内容源于网络
0
0
全屋E柜
内容
864
粉丝
0
关注
在线咨询
全屋E柜
总阅读
800
粉丝
0
内容
864