搜索
首页
大数快讯
大数活动
服务超市
文章专题
出海平台
流量密码
出海蓝图
产业赛道
物流仓储
跨境支付
选品策略
实操手册
报告
跨企查
百科
导航
知识体系
工具箱
更多
找货源
跨境招聘
DeepSeek
首页
>
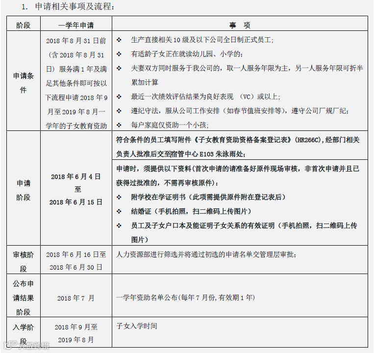
申请2018年一学年子女教育资助资格备案的通告
>
申请2018年一学年子女教育资助资格备案的通告
安世半导体中国有限公司
2018-06-07
0
导读:如有疑问,
如有任何疑问,请联系人力资源部(分机3807)
【声明】内容源于网络
0
0
安世半导体中国有限公司
内容
457
粉丝
0
关注
在线咨询
安世半导体中国有限公司
总阅读
71
粉丝
0
内容
457