搜索
首页
大数快讯
大数活动
服务超市
文章专题
出海平台
流量密码
出海蓝图
产业赛道
物流仓储
跨境支付
选品策略
实操手册
报告
跨企查
百科
导航
知识体系
工具箱
更多
找货源
跨境招聘
DeepSeek
首页
>
最新通告丨ATGD观察及隔离员工管理规定
>
最新通告丨ATGD观察及隔离员工管理规定
安世半导体中国有限公司
2020-02-06
0
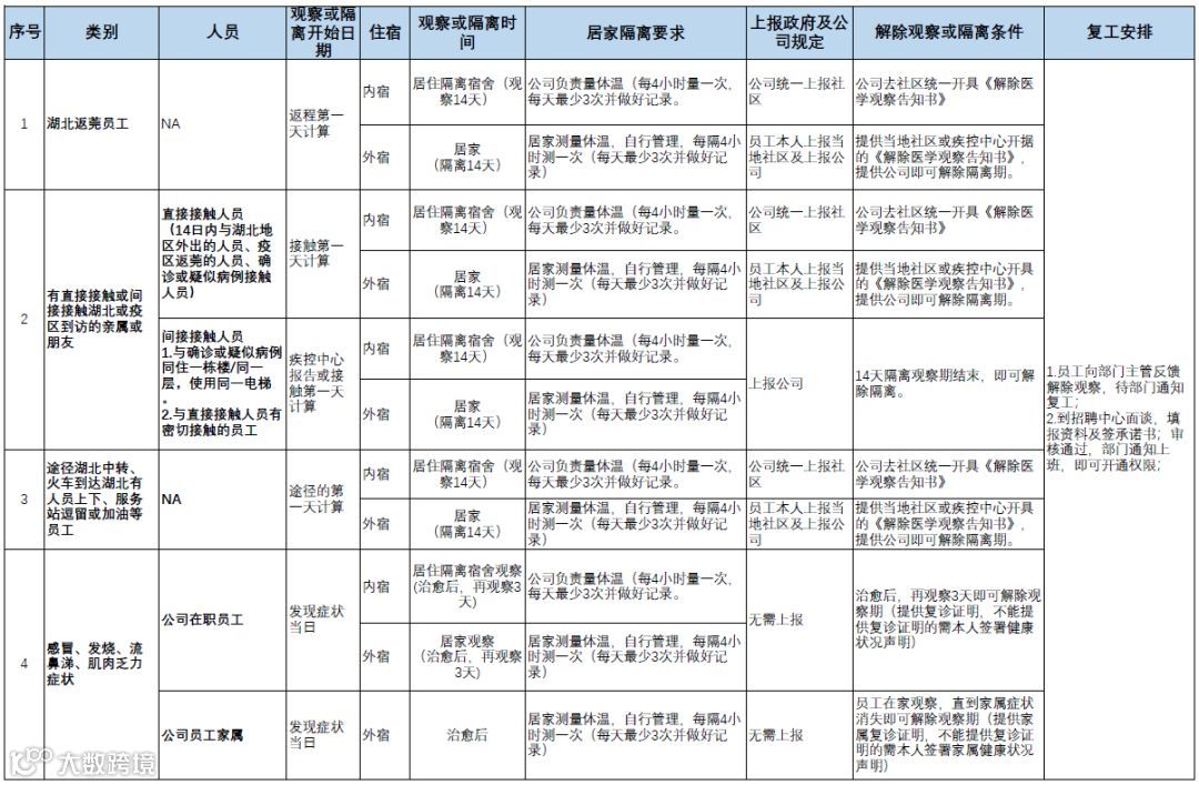
导读:解除观察及隔离的条件
ATGD观察及隔离员工管理规定
【声明】内容源于网络
0
0
安世半导体中国有限公司
内容
457
粉丝
0
关注
在线咨询
安世半导体中国有限公司
总阅读
30
粉丝
0
内容
457