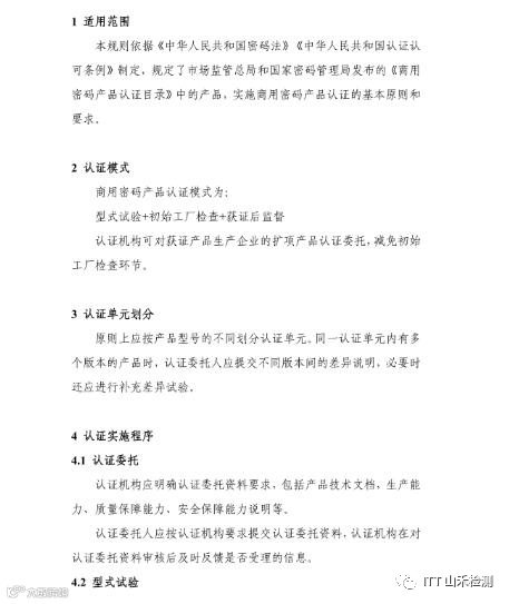
2020年5月9日,国家密码管理局为贯彻落实《中华人民共和国密码法》,建立完善商用密码产品认证体系,根据《国家密码管理局 、市场监管总局关于调整商用密码产品管理方式的公告》(国家密码管理局 、 市场监管总局公告第39号)、《市场监管总局 、国家密码管理局关于开展商用密码检测认证工作的实施意见》(国市监认证〔2020〕50号),现对《商用密码产品认证目录(第一批)》《商用密码产品认证规则》予以发布,自发布之日起实施。
附件:1.商用密码产品认证目录(第一批)
2.商用密码产品认证规则
附件内容如下:


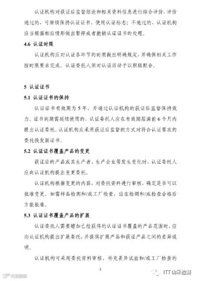
附件2. 商用密码产品认证规则








ITT Testing Technology (Dongguan) Co., Ltd.
Zhuyuan Building,Huanzhuli Industrial Road,Changqing Towm,
Dongguan City.Guangdong Province,China
Tel: 13392186663
Web: www.ittjs.com


