
美国佐治亚州公布了2020年5月25日关于“批准电池和电池废弃物管理技术法规”(决议)的第324号决议。
该决议将于2020年9月1日生效,该技术法规是仿照欧盟(EU)第2006/66/EC号指令及其修正案(合并版至2018年7月供参考)制定的。
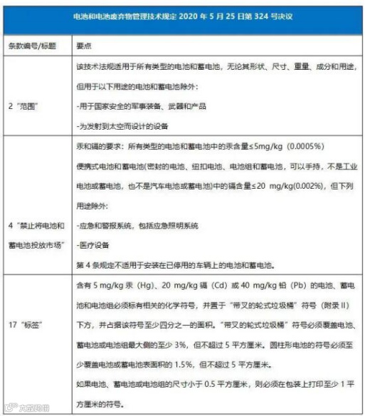
技术法规中的规定,除其他外,包括以下内容:
电池和蓄电池范围;
经济运营者的义务——制造商(包括进口商)、分销商、回收商、加工商和消费者;
电池和蓄电池中汞、铅和镉的使用规定;
收集方案和收集目标的要求;
制造商注册要求——截至2021年6月1日;
电池、蓄电池和电池组的标签要求(如果其中的汞、镉和/或铅含量超过规定量)。
技术条例第2、4和17条的要点见下表


山禾检测是领先的第三方检测认证机构,拥有完整且全面的产品及技术解决方案,涉入家电、灯具、无线通讯、信息资讯、音视频、电池、电源、化学等广泛领域。
山禾实验室能够快速、准确的开展电气安全、电磁安全、性能、能效、化学分析、可靠性、无线技术等测试项目;能够安全、高效的为广大客户提供产品安全保障技术、全球法规咨询及国际市场准入服务。
山禾检测认证范围
中国市场:CCC、CQC、SRRC、入驻电商质检报告;
欧洲市场:CE (LVD、EMC、RED)、GS、TUV、CB、E/e-Mark、EAC、GOST-R、Erp等认证;
北美市场:UL、CUL、ETL、 CETL、FCC、 CSA、FDA、EPA、IC、WERCSmart、CTIA 、能源之星、DLC、DOE、CEC等认证;
电池认证:UN38.3,EN/IEC62133,MSDS等认证;
中国台湾:BSMI认证,NCC认证等;
南美市场:ANATEL认证等认证;
亚洲市场:PSE mark、MIC、VCCI、KC mark、BIS、K-MEPS认证等;
澳洲市场:RCM mark 、C-tick、SAA、 GEMS能效等;
中东市场:沙特SASO认证,科威特KUCAS认证,肯尼亚PVOC认证,尼日尼亚SONCAP认证等COC清关认证。


