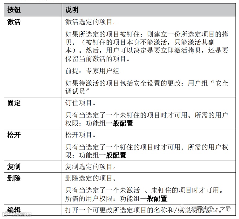
除了通常的项目,窗口 项目管理 还包含以下特别项目:
初始项目初始项目总是存在。用户无法更改。它包含供货时机器人控制系统的状态。
主项目用户可将激活的项目作为主项目来保存。该功能一般用于确保一个有效可靠的项目状态。主项目不能激活,但可以复制。用户无法更改主项目。但它可以通过保存一个新的主项目被覆盖(在安全询问之后)。如果激活了一个未包含所有配置文件的项目,则从主项目里提取和应用所缺失的信息。例如某个项目由以前的WorkVisual 版本激活的情况。(配置文件包括机器参数文件、安全配置文件和其它很多文件)。
在 KSS/VSS 更新时初始项目和主项目通过拷贝激活的项目被覆盖。


在所有拷贝过程中都会打开一个窗口,可在其中输入拷贝的名称和说明。


往期精彩回顾:
▼东莞机器人之家,关注有惊喜 ▼
小编微信☜
公众号二维码☞



