大家好,一年一度的安联员工福利体检要开始啦!想知道你自己的身体状况,能提早规避因身体健康带来的问题。想看看你患糖尿病的风险有多高?传说中“三高”是否与你有缘?
一起相约本周日(3月9日)早上8:00开启你的健康体检之旅吧!
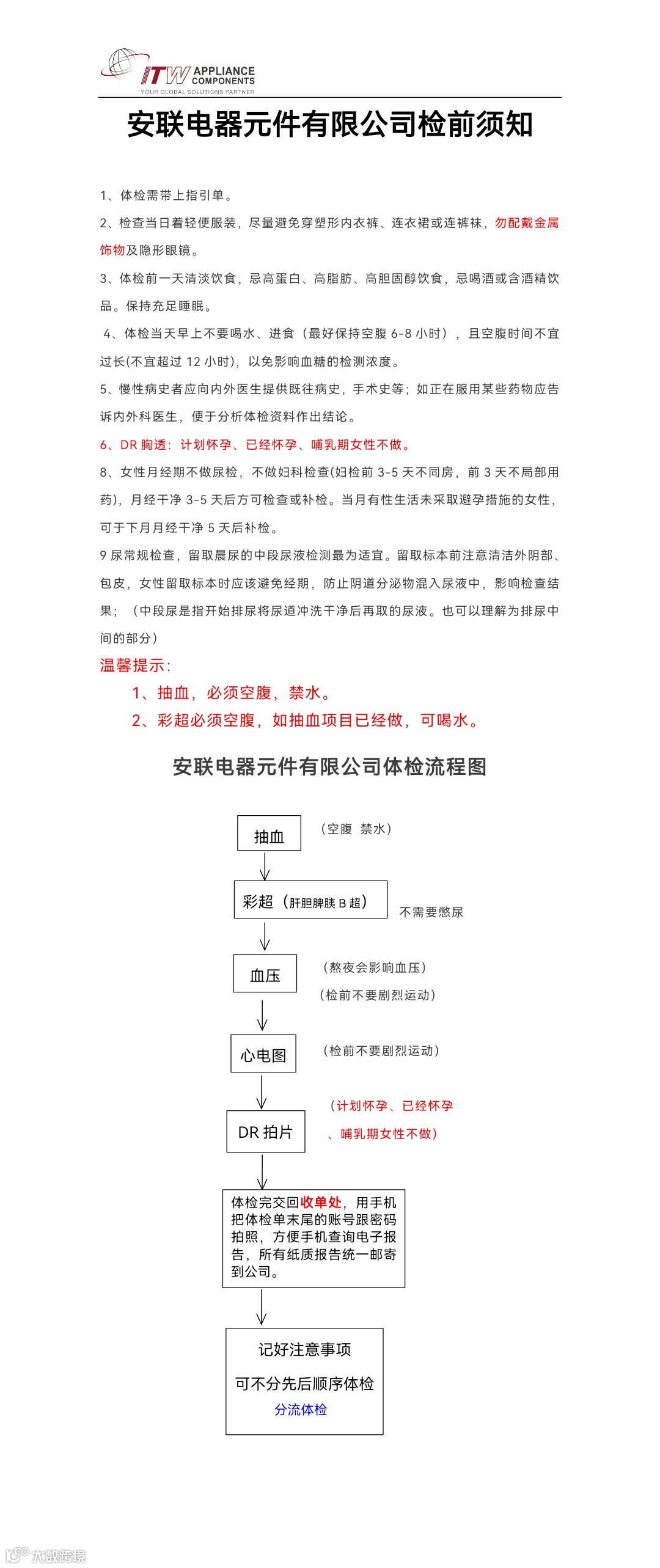
公司组织全体生产部员工及各部门间接人员在公司内进行健康体检。相关的体检安排如下:
1.体检时间安排:3月9日8:00—11:00(由于血液保存时间有限制,必须在规定时间送回体检中心)
2.注意事项:
2.1体检单将稍后发给员工,届时每人凭单进行体检。
2.2体检项目需要测空腹血糖,体检前需空腹。
2.3体检结束后公司会提供面包和牛奶做早餐。
2.4夜班员工联系现场工作人员,优先安排进行。
2.5届时没到现场进行体检的(包括请假的),公司不再另行安排体检。
3.体检地址:
抽血/血压体检在公司A/B栋一楼食堂
女员工心电图、B超安排在公司娱乐室
男员工心电图、B超安排在宿舍A301

请相互转告

