申请积分制入学的家长看过来!积分审核工作基本完成,各积分项目的审核结果将于6月23日起在“东莞市义务教育阶段学校统一招生平台”(简称“招生平台”)陆续公布,现将后续工作安排通知如下,一起来看看吧~

各家长可以登录招生平台“积分入学”页面查询各项目审核结果和评分结果。

如申请人家长检查报名时填写的信息正确无误,但对部门审核结果有异议的(包括资格审核和积分项目评分),请于2020年6月30日17:30前尽快提出复核。
★温馨提醒:建议有需要复核的家长尽快按照要求提出复核,让相关部门有充足时间进行材料复核。

如申请人家长发现报名时填写的基本信息错误,导致审核结果错误的,请于2020年6月24日17:30前先持有效证件到申请地教育部门进行基本信息修改,更正后,再由相应部门重审。
★温馨提醒:由于重审时间一般为3-5个工作日,为此请该类家长尽快到教育部门进行信息更正,并确保更正信息正确无误。
“申请地”是指申请人选择在哪个园区或镇(街道)申请积分制入学。积分制入学的“申请地”是不能修改的,选择证明“申请地”的方式可以调整。如“申请地”审核结果不通过,申请人可于2020年6月30日17:30前通过“网上复核”或“现场复核”重新选择5种方式中的一种,并提供相应佐证材料,由申请地教育部门进行复核。
★温馨提醒:申请地复核不通过,不符合积分制入学资格。本次积分制入学申请将作废。

家长方再次确认申请信息、积分结果、填报的志愿等信息无误后,请于2020年6月24日9:00-7月3日17:30登录招生平台“积分入学”页面进行网上确认(点击“确认情况”-- “网上确认”)。

其中,如果申请人在报名时没有填写完整积分志愿的,请先点击“补填志愿”后,再点击“网上确认”。

★温馨提醒:
1.“网上确认”后,所有信息不能修改或补充(家长方可在招生平台下载确认表作为申请和入学依据)。如需要复核的家长请在复核结果公布后再进行“网上确认”。
2.家长方逾期没有在招生平台进行“网上确认”的,视为自动放弃积分制入学申请资格。
3.“居住证有效性、亲子关系、学籍、申请地”等资格项目是申请积分制入学的前提条件,如这些资格项目审核不通过,证明申请人不符合积分制入学资格,不能“网上确认”。
4.使用了“配偶房产”进行“在本市居所情况”项目积分的,如配偶关系审核不通过,该积分项目暂为0分。请有关家长务必于6月24日17:30前到申请地教育部门提出复核,待配偶关系审核通过后,再由市不动产登记中心对居所项目重审;如配偶关系复核不通过,该积分项目为0分,但不影响“网上确认”。
如在积分制入学过程有疑问,请根据各项目的审核分工在工作时间内致电相应的职能部门,具体咨询电话可扫描以下二维码,或可联系12345政府热线。

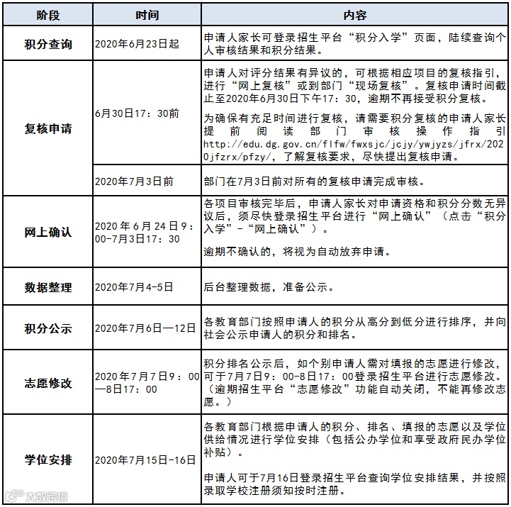
根据工作实际,现对原积分制入学日程安排进行适当调整,具体见下表:

★日程安排如有调整,另行通知



