【导语】:2020东莞积分入学积分项目有哪些变化?一起来了解一下东莞积分入学新征求意见稿的积分项目吧
东莞市义务教育阶段非户籍适龄儿童少年积分制入学积分方案
(征求意见稿)
第一条为更好解决父或母(或其他法定监护人,以下统称“父或母”)在本市生活居住或就业经商,其非本市户籍适龄子女在本市接受义务教育问题,进一步完善义务教育阶段非本市户籍适龄儿童、少年积分制入学招生管理,根据《东莞市非户籍适龄儿童少年接受义务教育实施办法》规定,特制定本方案。
第二条申请条件符合以下条件的非户籍适龄儿童、少年(以下称“申请人”),可通过积分制方式,申请入读申请地所在园区、镇(街道)义务教育阶段公办学校或义务教育阶段民办学校享受政府学位补贴。
(一)年龄条件:年满6周岁且不超过18周岁,有正常学习能力。其中申请入读小学一年级的申请人必须年满6周岁(计算至当年8月31日,含8月31日);申请入读小学非起始年级的申请人,必须在6周岁入学的基础上符合相对应年级的入学年龄;申请入读初中一年级的申请人必须是小学应届毕业生。
已在义务教育阶段学校就读的申请人,不能申请留级重读,如发现申请留级重读的,将取消其申请资格。
(二)户籍条件:申请人须为我国非东莞市户籍适龄儿童、少年(含香港、澳门户籍)。
台湾地区户籍或外国国籍的义务教育阶段适龄儿童、少年不适用于本方案,其入学办法按照相应的入学政策执行。
(三)父或母(即“家长方”)条件:申请人可以选择其父或母一方作为“家长方”申请积分制入学
1.家长方是东莞市户籍居民,可按本方案直接为申请人提出积分制入学申请;
2.家长方是非东莞市户籍的,须符合以下条件:家长方是中国境内非东莞市户籍的,须持本市有效《广东省居住证》或在本市依法办理居住登记;
家长方是港澳户籍的,须持本市有效《港澳居民居住证》或在本市办理《境外人员临时住宿登记表》;
家长方是外国户籍的,须办理本市有效《境外人员临时住宿登记表》。
第三条 申请地符合本方案第二条规定的申请人,可选择以下其中一种方式作为申请地提出积分制入学申请。
(一)家长方现缴纳社保或缴纳税款所在的园区、镇(街道);
(二)家长方在本市拥有产权清晰的自有居所所在园区、镇(街道);
(三)非东莞市户籍家长方有效《广东省居住证》或居住登记信息表上现居住地址所在园区、镇(街道);
(四)东莞市户籍的家长方现户籍所在园区、镇(街道)。
第四条申办程序(一)网上报名。积分制入学实行网上报名,符合条件的申请人由其家长方在规定时间内登录报名系统,填写相关信息及上传相关佐证材料。具体报名时间以当年公布为准。报名时间结束后,系统自动关闭信息填写和报名功能。
(二)资料初审。报名信息确认提交后,系统将对家长方填写的基本信息进行初审,基本信息有误的,退回给家长方在规定时间内修正后重新提交。
(三)审核评分。资料初审无误后,系统将有关申请材料推送给审核部门,审核部门按照职能分工及评分标准,在全市报名工作结束后的10个工作日内完成对家长方填写和提交的资料的审核和评分。
审核部门在审核评分过程中对家长方填写的信息或提交的材料有疑问的,可根据实际情况,退回或要求家长方修改补充相关信息或材料。
(四)积分查询。审核部门评分结束后,家长方须及时登录报名系统查询申请人的积分情况,如对积分有异议,须在规定时间内提出积分复核。复核过程除审核部门提出要求外,原则上不接受家长方变更或补充信息资料。
复核期结束后,不再接受复核申请,报名系统将自动关闭复核功能,并确定申请人最终积分。
(五)公布学位。各园区、镇(街道)教育部门在每年春季开学后对辖区内义务教育阶段学校的学位容量进行统计,核定当年可进行积分制入学的学位供给数,再由市教育部门统一向社会公布各园区、镇(街道)积分制入学学位供给情况。
(六)志愿填报。家长方根据申请地的学位供给情况和录取原则,在规定时间内登录报名系统,为申请人填报志愿。
(七)网上确认。家长方再次确认申请信息、积分结果、填报的志愿以及其他信息无误后,在规定时间内登录报名系统进行“网上确认”。“网上确认”后,所有报名信息不能修改或补充,系统自动生成积分制入学确认表,家长方下载该确认表作为申请和入学依据。
家长方或申请人不按时进行网上确认的,视为自动放弃积分制入学申请资格。网上确认截止时间以当年公布为准。
(八)积分公示。网上确认期结束后,各园区、镇(街道)教育部门根据申请人的最终积分从高分到低分排序,并向社会公示,接受社会的监督,公示期不少于7日。
公示期内如接到反映和举报,经查核属实后,按实际情况修订积分结果和排名;如发现有家长方或申请人提供虚假信息或材料的,将取消申请人申请资格。
(九)学位安排。公示期结束后,各园区、镇(街道)教育部门根据申请人的积分、填报的志愿以及学位供给情况进行录取,并向社会公布录取情况。其中,被录取到公办学校或政府向民办学校购买学位就读的申请人,由申请地教育部门统筹安排;被录取但未能安排至公办学校或政府向民办学校购买学位就读的申请人,须自行联系申请地范围内义务教育阶段民办学校申请入读,入学后由政府给予一定标准的学位补贴。
第五条 积分项目(一)工作原则1. 积分制入学工作由市级统筹,并按照“属地管理”原则,由各园区、镇(街道)具体组织开展。
2. 积分项目按照“谁负责,谁审核,谁评分,谁解释”的原则,由相应的职能部门进行审核、评分以及解读。
(二)积分依据申请人选择其父或母一方作为“家长方”后,按此家长方在“在本市办理《广东省居住证》年限”“在本市缴纳社保年限”“在本市纳税情况”以及“在本市居所情况”四个项目的情况计算积分,积分项目父母双方不交叉或累计积分。
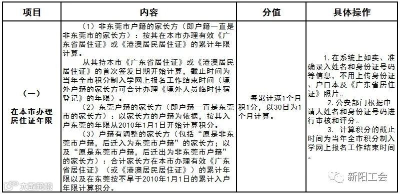
(三)积分项目和分值1.在本市办理《广东省居住证》年限(1)非东莞市户籍的家长方(即家长方户籍一直是非东莞市):按其在本市办理有效《广东省居住证》或《港澳居民居住证》的累计年限计算,每累计满1个月积1分(以30日为1个月计算)。本项积分从其持本市《广东省居住证》或《港澳居民居住证》的首次签发日期开始计算,截止时间为当年全市积分制入学网上报名工作结束时间(境外人员可合计办理《境外人员临时住宿登记》的年限)。
(2)东莞户籍的家长方(即家长方户籍一直是东莞市):以家长方的户籍为依据,按其入户东莞的年限从2010年1月1日开始计算积分,截止时间为当年全市积分制入学网上报名工作结束时间,每累计满1个月积1分(以30日为1个月计算)。
(3)户籍有调整的家长方(包括“原是非东莞市户籍,后迁入为东莞市户籍”的家长方;以及“原是东莞市户籍,后迁出为非东莞市户籍”的家长方):本项目合计家长方在本市办理有效《广东省居住证》(或《港澳居民居住证》)的累计年限以及在东莞按不早于2010年1月1日的累计入户时间计算积分,截止时间为当年全市积分制入学网上报名工作结束时间,每累计满1个月积1分(以30日为1个月计算)。
2.在本市缴纳社保年限家长方在东莞市逐月缴纳的累计社会保险费年限(不含一次性缴费年限),包括社会基本养老保险、社会基本医疗保险、失业保险、工伤保险及生育保险,每个险种缴纳1个月积0.2分。积分计算截止时间为当年全市积分制入学网上报名工作结束时间的上一个月的最后一天。
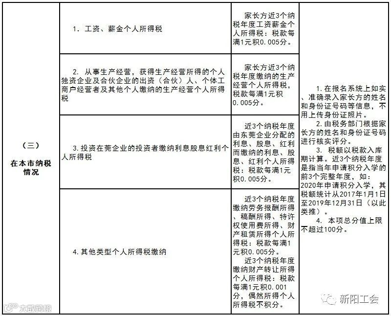
3.在本市纳税情况家长方近3个纳税年度在东莞市内累计纳税情况(税额以税款入库期计算,其中:近3个纳税年度是指当年申请积分制入学的前3个完整年度,如:2020年申请积分制入学,其税额统计从2017年1月1日至2019年12月31日,以此类推),本项总分值上限不超过100分。
(1)工资、薪金个人所得税:家长方近3个纳税年度工资薪金个人所得税:税款每满1元积0.005分。
(2)生产经营个人所得税:家长方从事生产经营,获得生产经营所得的个人独资企业及合伙企业的出资(合伙)人、个体工商户经营者及其他个人近3个纳税年度缴纳的生产经营个人所得税,每满1元积0.005分。
(3)投资在莞企业的投资者缴纳利息股息红利个人所得税:家长方近3个纳税年度由东莞企业分配的利息、股息、红利而缴纳的利息、股息、红利个人所得税,每满1元积0.005分。
(4)其他类型个人所得税缴纳:家长方近3个纳税年度缴纳劳务报酬所得、稿酬所得、特许权使用费所得、财产租赁所得个人所得税每满1元积0.005分;近3个纳税年度缴纳财产转让所得个人所得税每满1元积0.001分,偶然所得个人所得税不积分。
4. 在本市居所情况(1)家长方或申请人在申请地拥有产权清晰的自有居所(已办理房地产权证/不动产权证或购房合同备案),20分。
(2)家长方或申请人在东莞市内拥有产权清晰的自有居所(已办理房地产权证/不动产权证或购房合同备案),10分。
(四)申请材料积分制入学实行网上报名,各积分项目需提供材料和具体操作见附件《东莞市义务教育阶段非户籍适龄儿童少年积分制入学积分材料一览表》。
第六条录取原则(一)申请地教育部门根据申请人的积分、填报的志愿以及学位供给情况进行录取。其中,被录取到公办学校或政府向民办学校购买学位就读的申请人,由申请地教育部门统筹安排;被录取但未能安排至公办学校或政府向民办学校购买学位就读的申请人,须自行联系申请地范围内的义务教育阶段民办学校申请入读,入学后政府给予一定标准的学位补贴。
(二)因申请人积分相同而超出学位供给计划数的,依次按申请人在“在本市办理《广东省居住证》年限”“在本市缴纳社保年限”“在本市纳税情况”“在本市居所情况”项目的得分,从高分到低分录取。如4个项目依次排序后仍然出现申请人积分相同而超出积分学位供给计划数的情况,由申请地教育部门通过抽签、电脑派位或其他形式进行录取。
第七条转学与升学(一)申请人因其父母服务地、自有居所变化或其他原因需要转学到其他义务教育阶段公办学校就读,或申请积分制入学未被录取需要再次申请的,须在新一年度的积分制入学申请期间重新提出积分入学申请,各审核部门根据积分标准,重新评定申请人积分,并按照当年提供的学位数从高分到低分进行录取。
(二)已在东莞市义务教育公办小学就读或在民办小学就读享受政府学位补贴的申请人可读至本学段结束;本学段结束后升读东莞市义务教育阶段公办初中或民办初中学校享受政府学位补贴的,须重新申请积分制入学及计算积分。
第八条家长方在为申请人申请入学过程中填写的信息和提交的相关材料必须真实有效,因提供虚假信息或材料造成无法办理学籍等不良后果的,由家长方和申请人自行承担。有关违规行为将纳入学生个人档案。
积分制入学过程中一经发现提供虚假信息或材料的,将取消该申请人当年积分制入学申请资格,并且在之后的3个积分申请年度内不予受理该申请人积分制入学申请,被取消的积分制入学指标将顺延至后位申请人进行录取。积分制入学后被发现提供虚假信息或材料的,在公办学校就读的申请人,允许其完成该学期的学业,学期结束后,终止其就读公办学校的资格;在民办学校就读并享受政府学位补贴的申请人,该学期结束后,取消其学位补贴的资格。
第九条为确保本方案的公正、有效实施,各园区、镇(街道)应当成立专门领导小组,对积分制入学工作进行统筹协调、指导监督,及时处理积分制入学过程中出现的问题,并成立监察小组,接受群众、社会的意见反馈,监督本方案的实施。
第十条 本方案由市教育局负责解释。
第十一条本方案自2020年XX月XX日起施行,有效期至2022年XX月XX日。2017年5月15日印发的《关于印发〈东莞市义务教育阶段进城务工人员随迁子女积分制入学积分方案〉的通知》(东府〔2017〕36号)同时废止。
附件:东莞市义务教育阶段非户籍适龄儿童少年积分制入学积分材料一览表




2020年东莞积分入学征求意见稿已发布,或有重大改动!微信搜索关注东莞本地宝公众号在底部聊天对话框回复积分入学,即可获取测算你分值,获取更多积分入学报名指南!你不是一个人在奋斗!



