粽子香
香厨房
艾叶香
香满堂
桃枝插在大门上
出门一望麦儿黄
处处是端阳

端午节,为每年农历五月初五。据《荆楚岁时记》记载,因仲夏登高,顺阳在上,五月是仲夏,它的第一个午日正是登高顺阳好天气之日,故五月初五亦称为“端阳节”。
端午节与春节、清明节、中秋节并称为中国汉族的四大传统节日。
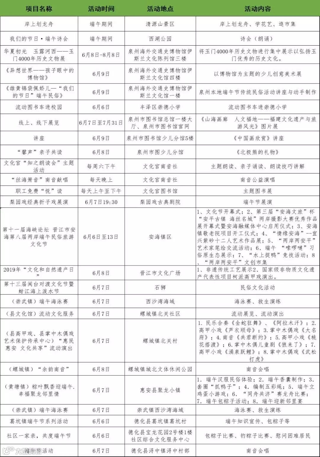
泉州民间俗称端午节为“五月节”,而在闽南泉州过端午节,除了包粽子、赛龙舟等传统习俗外,还保留着一些独具闽南特色的民俗活动。

泉州的端午缤纷多彩~
让泉城通携小蓝、小白、小黄带您到处去逛逛吧~

最后
祝
全体市民
假期愉快
端午安康
部分信息来源:泉州政务公众号

