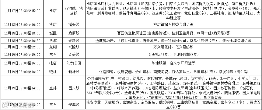
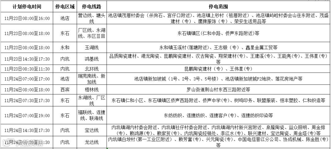
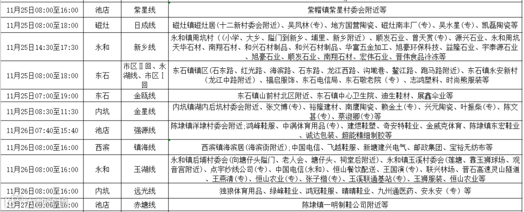
停电通知
因客户工程,配改工程,用户申请,市政工程,低压工程需要,拟对下列线路进行停电,请停电范围内各用电户做好准备。若遇下雨等特殊原因,可能取消相应区域停电。实际送电时间以现场施工进度为准。给您造成不便,敬请谅解,感谢您的支持!安全提示:在停电期间,线路随时可能恢复送电,任何单位和个人应当遵守《电力法》,《电力设施保护条例》等有关法律法规的规定,不得攀登变压器台架及杆塔,禁止盗窃,破坏电力设施,禁止在电力设施保护区内从事法律法规所禁止的行为,否则,将自行承担法律责任。电力统一报修服务电话:95598,晋江区域用户可拨打:82558255。
国网福建省电力有限公司晋江市供电公司
2020年11月14日
具体安排如下
(点击图片 查看大图)






来源 国网福建省电力有限公司晋江市供电公司

