假期马上进入尾声
在外游玩、探亲的市民们陆陆续续踏上归程
返程高峰来临,要注意什么?
具体在哪些时间段?
福建多地高速发布返程出行提示
一起来看看
↓↓↓
泉州高速交警支队
易拥堵路段及绕行路线
1、沈海高速泉州水头段2269公里-2274公里路段 (山头、苏厝隧道)
从泉州往厦门拥堵,绕行晋江枢纽-G72-省新互通-双安高速-厦沙高速;就近出口分离至324国道绕行。
2、三明往泉州方向84公里-69公里路段(汤城互通至龙阁岭隧道路段)
拥堵时将启动在德化出入口进行分流管制,在下洋入口进行交通管制;在吉州服务区B道主线进行交通管制,引导车流进入服务区,同时在服务区出口进行分段式放行管控措施;在蓬壶入口采取入口管制措施。
3、沙厦高速安溪龙门至厦门路段195km至213km
沙厦龙门段拥堵可从龙门收费站下高速,绕行206省道至厦门。
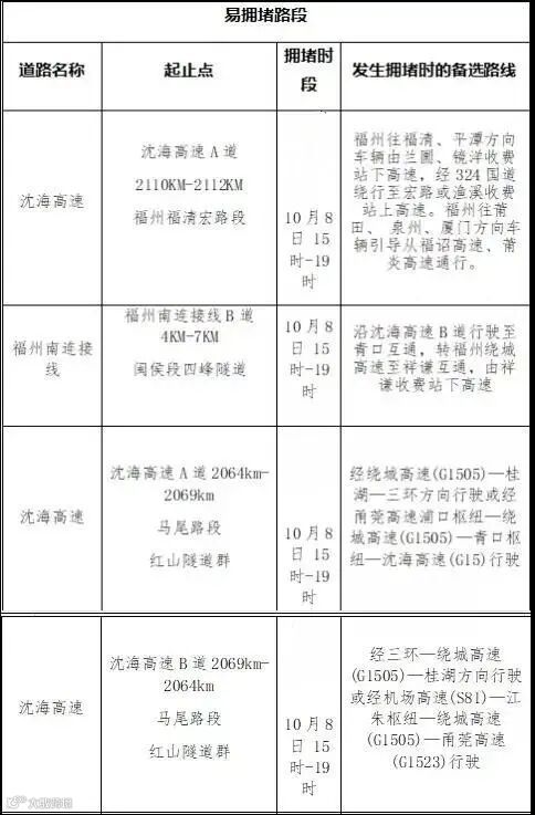
福州高速支队

根据最新天气预报,5-8日福州天气以多云为主,对返程交通较为有利。
易拥堵路段
福州辖区高速公路隧道较多,如沈海高速马尾红山隧道群,京台高速天龙山隧道、牛岩山隧道、黄竹山隧道,福州绕城高速福州南连接线四峰隧道等,为事故易发多发路段。交警蜀黍提醒广大机动车驾驶人谨慎驾驶,进入隧道前开启大灯,控制车速,严禁在隧道内变更车道。
此外,闽侯祥谦收费站、福州南收费站、福州北桂湖收费站等主要入城收费站出口可能会出现大车流拥堵现象,请广大机动车驾驶员到达收费站后按照标志标线,有秩序排队通过。
施工路段
福州高速辖区目前有三处施工路段,分别为:
▶福州绕城高速A、B道103KM+850M-103KM+900M长乐段董奉山隧道,因占道施工导致单向仅各剩一个车道通行,容易造成车辆缓行拥堵;
▶甬莞高速A、B道704 KM-712KM永泰段门前山至方广岩隧道,因隧道缺陷修复工程项目施工尚未完成,导致方广岩隧道B洞车辆无法通行,仍将实施交通管制。国庆期间方广岩隧道改为单洞单向通行,永泰往福州方向车辆从葛岭互通下高速绕行国道G355至旗山收费站再上高速;
▶绕城高速A道45KM+700M连江段飞石互通,车辆从正常车道过渡到保通便道过程中车速降低至60km/h,再加上节假日短途车流量剧增,容易造成拥堵。
特别提醒
返程车流量大,福州高速交警提醒广大司机朋友和乘客们,提前查看交警部门通过微信、微博、公众号及交通广播等媒体平台对外发布的出行提示,驾车出行要注意安全:
✔一是上车不管坐哪,都要系好安全带;
✔二是在返程高峰期请选择合理的出行路线,科学安排出行时间,切忌长途疲劳驾驶;
✔三是高速上如错过出口,需将错就错继续前行至下一个收费站出口后掉头返回,不可在行车道上急刹急停甚至倒车逆行;
✔四是如遇到交通拥堵,要排队按顺序通行,严禁占用应急通道;
✔五是一旦在高速公路上发生事故,要做到“车靠边、快警示、人撤离、即报警”,严防因处置不当发生二次事故造成更大伤害;
✔六是切勿违法超员超载,切勿贪图便宜乘坐隐患大的超员车辆。
事故快处点
福清宏路收费站
闽侯祥谦收费站
福州东(快安)收费站
连江琯头收费站
福州西收费站
福州桂湖收费站
连江浦口收费站
永泰葛岭收费站
闽侯白沙收费站
福州荆溪收费站
厦门高速交警支队
五个易堵点分析
1、厦蓉高速漳州长泰往厦门方向18公里
该路段由厦蓉高速转沈海高速只有1条匝道,流量大,易拥堵。
绕行建议:一是改走厦门西下高速返厦,需往泉州、莆田方向的车辆在厦门西广场掉头后再上高速;二是从天宝枢纽转漳州北连接线再通过漳州互通转入沈海高速返厦;三是走厦漳大桥;四是走厦漳同城大道。
2、杏林收费站出口
广场面积较小,流量大,车辆进出易在安仁大道与杏林高速口连接处发生拥堵。
绕行建议:遇拥堵时改走厦门西、海沧或厦门下高速返厦。
3、同安收费站出口
出口外广场与同集路连接的出口匝道只有1条车道,车辆通行能力弱,流量大时易拥堵。
绕行建议:遇拥堵时提前从翔安或厦门下高速。
4、沙厦高速龙门岭隧道至云埔互通
该路段为连续上下坡和隧道群路段,单向仅有两车道,高峰期易引发拥堵和事故。
绕行建议:遇拥堵时提前从安溪龙门下高速,绕行206省道,从莲花北或莲花再上高速。
5、沈海高速厦门往漳州方向2323 公里
海沧枢纽往长泰方向下口匝道仅有一条车道,高峰时易引发拥堵。
绕行建议:遇拥堵时车辆继续沿沈海高速主线行驶至漳州互通,再转漳州北连接线绕行。
安全出行建议
-
出行前,请大家先通过高德地图、百度地图等查看实时路况信息;或打开广播收听100.7、107等交通广播实时播报的路况信息;也可以通过电话咨询12122了解路况。 -
高速公路上遇交通事故或车辆故障,要切记十二字警句——“车靠边,快警示,人撤离,即报警”,将人员迅速撤离到安全地带后拨打110或12122报警求助。 -
遇道路流量大,发生交通拥堵时,请耐心等待,依次排队通行,非紧急情况下不得占用紧急停车带,以免影响救援车辆通过。在行驶过程中,请大家注意控制车速,保持与前车的安全车距,避免发生刮擦、追尾等交通事故。 -
节日期间,交警部门持续加大对酒醉驾、超员、超速、占用应急车道行驶等严重交通违法的查处力度,请大家自觉尊章守纪,确保快乐出行、平安回家。 -
国庆假期,公安交警部门查处的儿童超员的违法较多,请大家在系好安全带的同时,为儿童选用适合其年龄、体重的儿童安全座椅,避免怀抱儿童乘车或让儿童乘坐、站立在副驾驶位置,更不要超员驾驶。
龙岩高速交警支队
10月6日龙岩高速车流预判与通行建议
1、厦蓉高速新泉往龙岩方向的林岭隧道至豪岭隧道之间
在10月6日10时至12时、15时至17时,较大可能出现车辆缓慢通行现象。
▶出行建议:以上时段长汀往龙岩方向的车辆,时刻注意最新路况,选择错峰错时出行。一定要在这个时段出行的,请注意观察路面情况等,高速出现拥堵时,及时从新泉下高速,沿319国道至古田上高速。
途中的朋友,注意控制车速,不急不躁,可以选择就近服务区休息,避开拥堵时段。
2、永漳高速永安往漳州方向和新隧道、官田隧道路段
在10时至12时、14时30分至17时,较大可能出现车辆缓慢通行现象。
▶出行建议:该路段隧道较多,易引发事故,驾驶员在通行该路段时,应谨慎驾驶,控制车速,不随意变道。
它表示左右两车道均驶向同一个地方
特别古田往龙岩方向的车辆
在行车途中遇到同向分离点
选择右侧道路
可以更顺畅地到达龙岩~
出行提示
出行前,先查看地图、电话咨询12122等方式了解路况,合理规划时间,错峰错时出行,避开拥堵。
遇道路流量大,发生交通拥堵时,请耐心等待,依次排队通行,非紧急情况下不得占用紧急停车带,以免影响救援车辆通过。在行驶过程中,请大家注意控制车速,保持与前车的安全车距,不要随意变更车道,避免发生刮擦、追尾等交通事故。
节日期间,交警部门持续加大对酒醉驾、超员、超速、占用应急车道行驶等严重交通违法的查处力度,请大家自觉尊章守纪,确保快乐出行、平安回家。
-
高速公路上遇交通事故或车辆故障,要切记十二字警句——“车靠边,快警示,人撤离,即报警”,将人员迅速撤离到安全地带后拨打110或12122报警求助。
错峰出行,平安回家!
来源:福建交警微发布 福州高速交警 厦门高速交警 泉州高速交警 龙岩高速交警 人民网福建频道
如有侵权,请联系处理。

