18年刚开始,就被支付宝的关键词刷了一波屏,直到现在也不能平息内心的疑惑:我怎么花了这么多钱?我哪来的这么多钱?这关键词到底是什么意思?
直到第二天,朋友圈又一波刷屏的图片
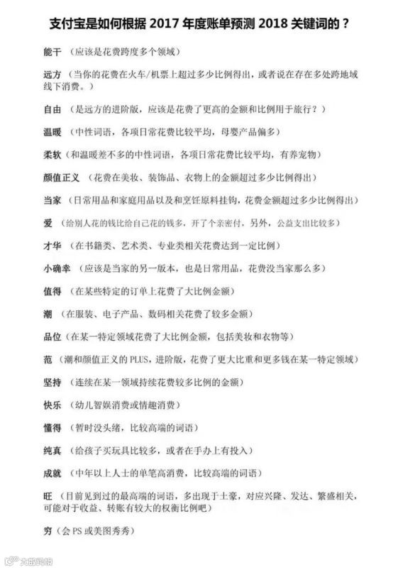
▼

扎心了,老铁!
欧宜风也翻了下2017年的账单
光阴似箭,岁月如梭
2017的365天已成为过去
所有的荣耀都成为了美好回忆
2018还剩350天的时间
我们依然奋斗在路上
为幸福而奋斗、为家人而奋斗、为梦想而奋斗

家
是起点,亦是归宿
无论去多远地方始终都要回到这里
寻求温暖和庇护

我们总是将家装扮成理想中的模样
温馨又充满着个性

在这崭新的2018年里
你理想中的家会是什么模样
手机截屏
预测您2018置家关键词
▼






