点击上方蓝字关注我们
精益学习会
长按二维码识别关注

钢式材料行业:
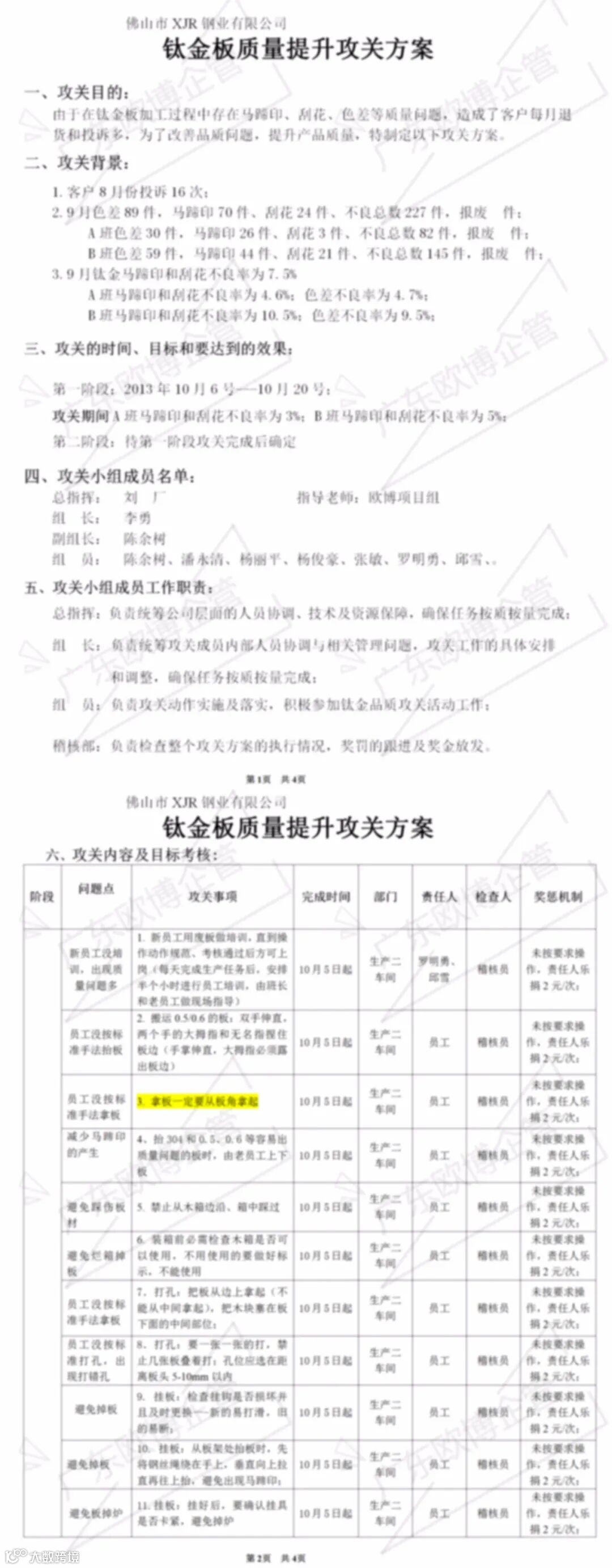
钣金质量不良问题,怎么预防?
---钣金质量不良问题,就会导致客户投诉。
以下内容为广东欧博企管
实际项目用过的“工具表单”,仅供参考


-END-
领导管人流程管事:传统管理方式如何改造(4)
长按识别关注
更多经典文章
欧博管理咨询
点击上方蓝字关注我们
精益学习会
长按二维码识别关注

钢式材料行业:
钣金质量不良问题,怎么预防?
---钣金质量不良问题,就会导致客户投诉。
以下内容为广东欧博企管
实际项目用过的“工具表单”,仅供参考


-END-
长按识别关注
更多经典文章