(1)明确生产协调会的主旨与重点,时间控制在30~45分钟内。
(2)回顾与总结昨天达成情况(生产、备料、品质等)、昨天协调会决议完成通报。
(3)现场解决跨部门问题点,确保当天生产任务的完成。
(4)下达明天生产任务及后三天紧急欠料情况的通报和追踪,与生产车间签名确认。
(5)现场异常快速处理:根据生产异常处理通知单和生产异常处理控制卡来快速处理现场异常。
(1)明天的日生产计划完全冷冻,后两天的计划分别冷冻80%、60%。
①PMC计划员在每天上午在生产车间现场确认次日冷冻计划的物料齐套状况,如有欠料或品质异常在上午12:00前解决;及时将欠料追踪表抄送给IQC作为来料检验日工作重点;
②计划员确认物料齐套后在下午2:00与车间初步确认能否达成次日冷冻生产任务;
③生产协调会上下达任务,生产车间签名确认,同时抄送给仓库作备料日计划作抄送给品管部作为过程检验日计划之依据。
(4)日清尾计划:每天必须重点完成当日的清尾计划。
(1)PMC备料。PMC计划员在下达滚动/冷冻日生产计划前至少提前三天检查计划中的欠料信息,并交采购部确认欠料到料时间,再由稽核跟踪结果。
(2)仓库备料。仓库每日按滚动/冷冻日生产计划提前按工单准备物料,在下班前配送到车间并与车间物料员现场点数交接。
(3)车间备料。车间各拉线由物料员在每天工单上线前准备好物料,是确保当日生产的重点。
(4)上线前备料时作好首件制作及检验,并填写好首件制作记录表。
(5)稽核员检查仓库是否在每日下班前备齐各工单物料;并在次日生产协调会上通报前一天备料完成情况。
(6)稽核员根据备料动作控制卡不定期抽查各单位是否在按备料制控制卡要求作业。
(7)老师与企业方共同讨论与确认上述各个动作的控制卡。
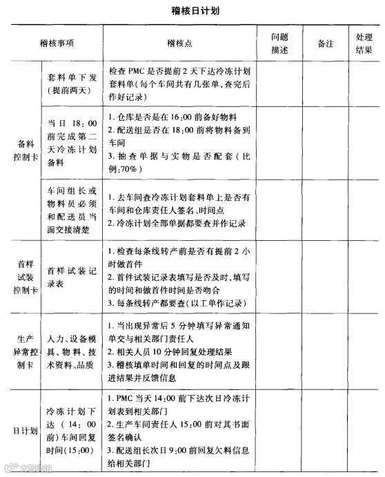
(1)明确日计划与备料制的稽核控制点,专人跟踪,制订稽核日计划。
(3)生产协调会决议事项专项跟踪稽核:按会议记录之决议完成时间进行稽核。
(4)针对生产进度看板的专项稽核:PMC计划员每两小时跟进生产进度;稽核员每小时跟进各拉线生产看板填写情况。
(5)针对生产异常处理的专项稽核:参与生产异常专项案例分析会,并限制会议决议的执行情况。
(1)未结工单清理攻关(已完成),累计整理未结工单近600项;
(3)装配车间产能提升攻关(进行中):三雄装配车间产能提升方案;
(1)日考核与日评比(各装配车间按当日生产达成情况,进行考核)。
A.每天的日工单达成率低于90%的,当班拉线拉长乐捐5元/次。
B.每天的日工单达成率低于80%的,当班拉线拉长乐捐10元/次。
C.每天的日工单达成率超过5%的,奖励当班拉线拉长10元/次。
D.每天的日工单达成率超过10%的,奖励当班拉线拉长20元/次。
(2)月考核。重点是车间产能达成的月考核,其次是各部门计划达成情况的考核。月度超产奖:
A.月度超产奖按超产积分排名奖励,月度超产积分最高者,授予月度最佳超产奖(红旗),并奖励500元。
B.每月超产天数最多的拉线(班组),授予优秀超产(拉线)班组奖,奖励300元。
C.每月计划达成率排名在最后一名的拉线(班组),授予黄旗,并由该拉线拉长(班组长)在当月总结会上检讨未达成原因,原则上不作扣罚。
(3)周考核。重点是采购的周考核,其次是各部门的周计划达成情况考核。
6月份对比调研的时候月生产总值提升了35%,对比2009年人均产值提升了26%。
欧博老师进驻之后,我们推行了生产协调会和日计划、备料制。由PMC制成了一个周的滚动计划,提前去检查物料,并且冷冻次日的生产任务。通过仓库的提前备料,车间不用再担心物料的问题,只是怎样去管好生产方面的事,把生产的效率提高上来。有部分的产品我们现在的效率提升了50%,效果这块是通过PMC提前检查物料和备料制来保障的。工厂真真正正体会到冷冻计划带来的好处。
其实以前我们也有计划部门,也作过相应的计划,为什么计划作不好呢?就是没有真真正正做到冷冻。经常插单,经常急着怎么样去应付,就变成我刚才所说的,大家都在忙,但是忙出来的结果可能不尽如人意。
欧博老师通过劳动竞赛、周评比等奖励让车间里面的一线员工的士气有很大的提高,也把相应的产能提高了。
这个变革虽然从调研到现在不够两个月,却使我感触很大:很多事情不是我们没想到,只是我们做不到。做不到是什么原因呢?是没有稽核,没有把它形成决议,要求什么时候必须完成、怎么个完成的方式、有什么制约、有什么责任,正如曾伟教授所说的,经常说到的是动词而不是动作。
其实曾伟教授经常说12个字:每天每人每事,日清日结日高。这方面以前听得多了,刚开始的时候也不是很了解这里面的含义,通过我们真正去运用这12个字,我才逐步逐步体会到,的确是要通过每天一点一点地去抓才能形成真正的进步。
本文持续更新中,阅读完整内容,请留意公众号《管理是项“笨”功夫》专栏或购买实体书。
【雪山问道 火热报名中】
欧博创始人曾伟教授亲自接待,24小时全程陪伴
雪山问道?
道在哪?道又是什么呢?为什么“老子”会说:道,可道 ,非常道!
企业的终级之道是什么?
企业家的道又是什么呢?两者会是相同的吗?
人生的目标与企业的目标是一样的吗?
如果不相同,人生目标与企业目标又该如何分离?
企业走过了创业阶段,一代创业者该如何退居二线?
作为一代企业家又该如何去交班,如何让企业传承和发展?
退居二线就是退休吗?退休的目的是什么?
人生的终级目标到底是什么?人生的意义又是什么?
这些困惑和烦恼该如何解脱?
来丽江吧!丽江欢迎您!
教授带你一起来解惑,一起来打开心灵的束缚!开启雪山问道之旅!

咨询电话:400-829-8885
陈老师:18925069741