大数跨境

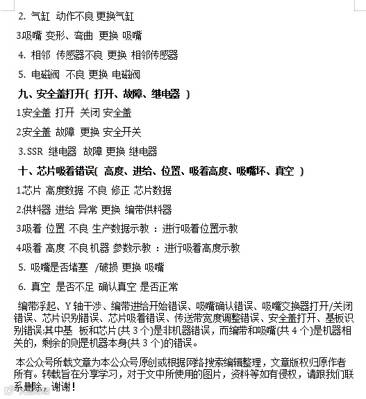
CM602 常见异常和解决办法

CM602 常见异常和解决办法 SMT工匠人才科技
2026-02-09
2

点击上方蓝字关注我们

    免 责 申 明     

     本号系非盈利,本文源于网络技术分享,仅供交流学习。本文文字, 图片,等网络转载,版权归原作者所有。如相关权利人有异议的,请尽快联系我们,将尽快予以删除。本文内容为原作者观点,并不代表本公众号赞同其观点和对其真实性


想学SMT技术的扫码加微
联系我这边哈

【声明】内容源于网络
0
0
SMT工匠人才科技
内容 640
粉丝 0
SMT工匠人才科技
总阅读74
粉丝0
内容640