DeepSeek 15天指南:零基础实现AI高效应用
《DeepSeek 15天指导》专为零基础用户设计,系统覆盖基础对话、文件处理、场景实战、学习提升及编程创作五大模块。指南提炼5大提问黄金法则与10个魔法指令,提供学术论文撰写、自媒体运营和代码开发等场景模板,助力高效实现文档分析、工作流自动化及跨语言翻译,推动用户从基础操作到高效应用。
应用痛点与优化策略
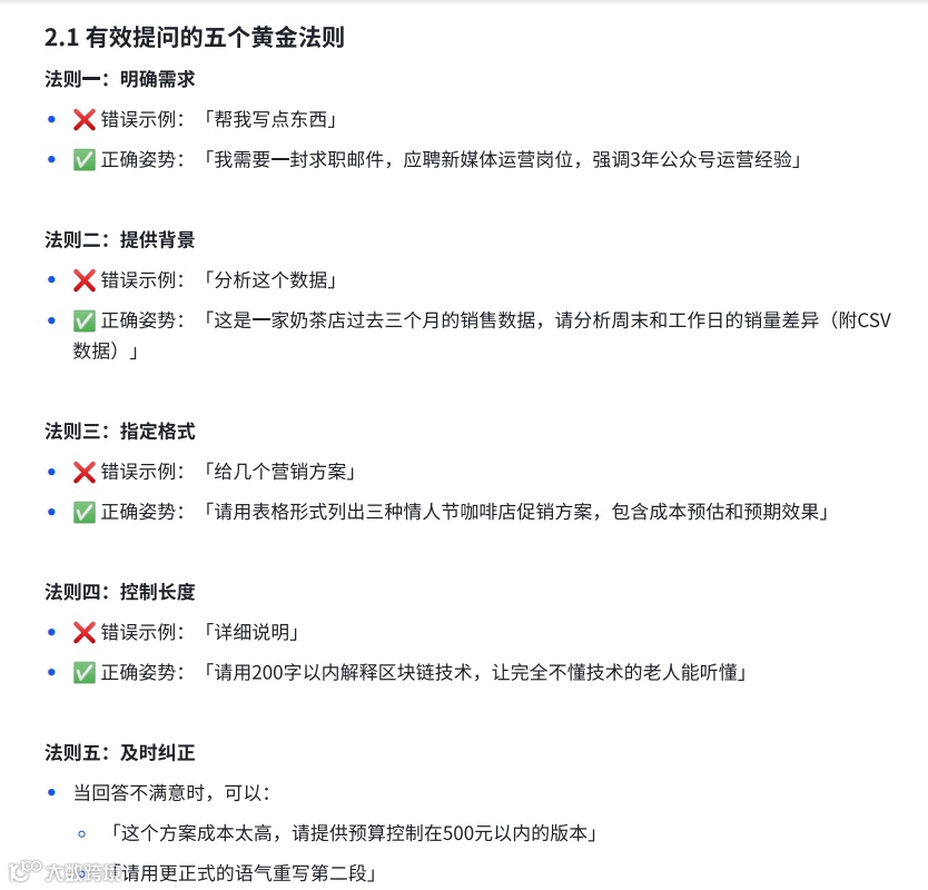
AI应用中常见提问模糊、功能单一及场景落地难等问题。建议掌握精准提问技巧,套用场景化模板,结合实操持续优化使用效率。

大数跨境《DeepSeek 15天指导》专为零基础用户设计,系统覆盖基础对话、文件处理、场景实战、学习提升及编程创作五大模块。指南提炼5大提问黄金法则与10个魔法指令,提供学术论文撰写、自媒体运营和代码开发等场景模板,助力高效实现文档分析、工作流自动化及跨语言翻译,推动用户从基础操作到高效应用。
AI应用中常见提问模糊、功能单一及场景落地难等问题。建议掌握精准提问技巧,套用场景化模板,结合实操持续优化使用效率。

