老会计手把手教你:未开票收入如何做账?如何报税?会计分录与纳税申报全流程解析,合规操作指南来了!
在企业日常经营中,未开票收入是常见的财务处理问题。若处理不当,容易引发税务风险或导致账实不符。本文由资深会计整理出未开票收入的会计处理与纳税申报完整流程,涵盖零售、服务、电商等典型场景,帮助财务人员规范操作,规避风险。
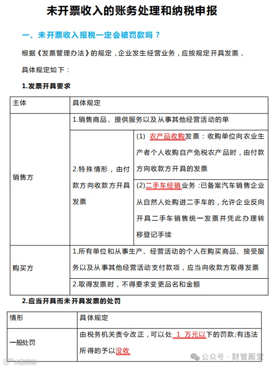
未开票收入虽未开具发票,但仍需确认收入并依法纳税。关键要点包括:① 通过“未开票收入”科目进行账务过渡,确保清晰可查;② 增值税申报时在《增值税及附加税费申报表》“未开具发票”栏次如实填报;③ 企业所得税同步确认收入,防止漏报。此外,本文还将说明后续补开发票的账务调整方法,并提示隐匿收入、延迟纳税等常见稽查风险点。
无论小微企业还是大型企业,均可参考本指南执行,附标准会计分录模板与申报表示例,助力高效合规管理未开票收入。
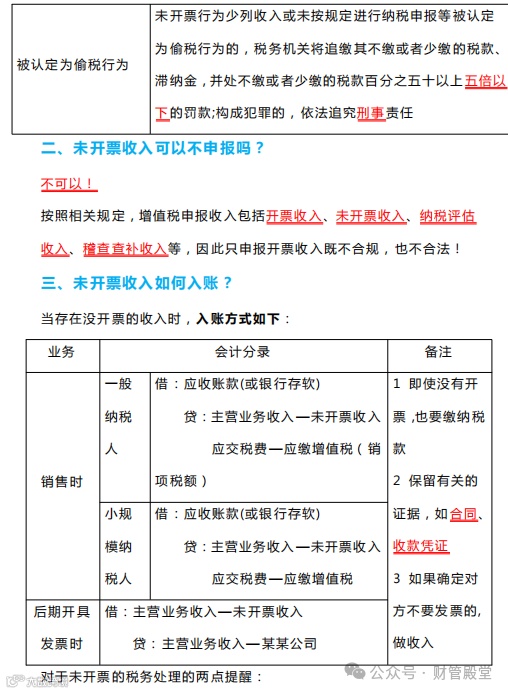
未开票收入如何做账?
未开票收入会计分录
关于未开票收入的三点建议:
- 未开票收入申报后,应建立台账登记明细;
- 后期补开发票时及时从台账中核减,避免重复开票和重复纳税;
- 对确定无需补开发票的收入,财务上应及时确认入账。
未开票收入纳税申报

