大数跨境

新准则下172个会计科目解释和对照会计报表,附:新增会计科目对比与实务案例应用解析

新准则下172个会计科目解释和对照会计报表,附:新增会计科目对比与实务案例应用解析 财会知识咖
2025-07-14
204
导读:📊 【新准则下172个会计科目解释及会计报表对照】随着新会计准则的实施,许多企业面临新的会计科目要求。

【新准则下172个会计科目解释及会计报表对照】

随着新会计准则的实施,企业面临会计科目调整与实务操作的新要求。本文系统解析172个会计科目,并结合会计报表对照,帮助理解科目间的逻辑关系与财务影响。同时提供新增会计科目的对比分析及实务应用案例,助力提升财务管理的规范性与准确性。

新准则下会计科目解释与会计报表对照

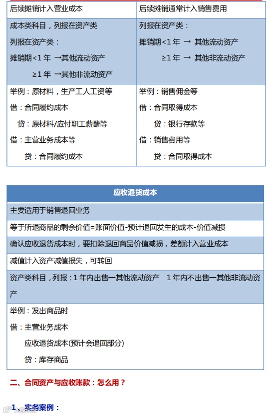
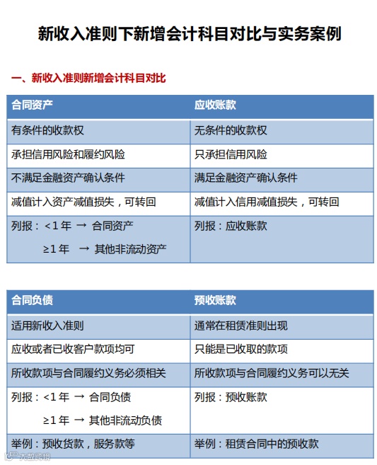
新收入准则下新增会计科目对比与实务案例

新收入准则下新增科目的应用解析

常见会计科目运用要点

【声明】内容源于网络
0
0
财会知识咖
1234
内容 611
粉丝 0
财会知识咖 1234
总阅读73.2k
粉丝0
内容611