
随着智能手机的飞速发展,用户全面进入“4G时代”,面向如此快的4G网速,不少用户吐槽每个月订购的套餐根本不够用。今年,我国电信运营商在提速降费上迈出了更大的步伐,在今年年内全部取消手机国内长途和漫游费,推动“互联网+”的深入发展。趁着5.17世界电信日之际,国内三大运营商纷纷推出了“无限流量”套餐计划,那么在流量资费方面,哪家更有诚意呢?而“无限流量”又真的是你需要的吗?今天我们来一一剖析。
三大运营商都推出了“无限流量”套餐,包括中国联通的“冰激凌”套餐、中国移动的“任我用”套餐”以及中国电信的“不限流量”套餐。
有趣的是这三家运营商推出的“不限流量”套餐都锁定在200元的价位,虽然它们都有着流量多,甚至“不限量”的特点,但套餐内容却存在细则差异。
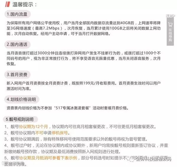
中国联通冰激凌套餐:199元/月=40GB限速、100GB封顶
日前,中国联通推出“冰激凌套餐”原月租为398元/月,现在5折后为199元/月,套餐每月包含100GB全国流量,无限通话时间(表面上是这样说的),而在2017年6月1日前预存2000元即可享受2年的月费5折(199元/月)优惠,而预存1000元即可享受1年的月费5折(199元/月)优惠。
具体细则方面如下:


当然,除了流量方面有限速、封顶的限制之外,在通话方面同样有限制措施,这明显是防止有人用该套餐作商业性的用途。
中国电信不限流量套餐:169元/月或129元/月=全家共享+省内无限流量
在今年5.17电信日期间,中国电信在广东地区推出了不限流量套餐(其实其他省份也有,这里以广东为例)。这个套餐除了省内无限流量之外,还能捆绑副卡一起使用。当然,套餐细则方面对于广东省内的不同地区还有些许出入。
具体细则如下:


绑定的副卡越多,人均资费越便宜,但值得注意的是流量是共享的,而且也存在过了XXGB限速的状况。
具体细则如下:

在使用到一定的流量数据之后,网速也会有所限制,当然电信这个套餐最大的特点就是限速后的流量真是无限的(当然2G那样的龟速你也干不了什么)

另外最最最需要注意的是,该套餐的流量是共享的,也就是主卡+N张副卡的流量是累积计算的,也就是主卡+副卡共享50GB(珠三角地区)的4G流量,共享50GB的3G流量,找家人或者几个相熟的小伙伴一起开通还是相当不错的。
中国移动任我用套餐:高速流量不超20GB,限速居然1Mbps
五一前,中移动就召开了新闻会,公布了2017年降费行动计划。其中新办理套餐的用户可选择188元/月(原价258元)或288元/月(原价458元)两个档次,而老用户则只有238元/月。

和电信、联通相比移动这个任我用套餐诚意明显不足。而且老用户的优惠力度明显不如新办卡用户,毕竟那5GB的高速流量只赠送1年,而新用户188元/月、288元/月的套餐优惠价可以到2018年的12月31日,如果现在开始办理,则还有接近1年零7个月的优惠。
另外,不限速的流量叠加包还有值得需要注意的地方,详情请看下图的红圈部分。

因此,单从流量多少,高速流量限速阀值来看,中国电信的不限流量套餐性价比最高,其次是中国联通的冰激凌套餐,最后才到中国移动的任我用套餐。
没有真正的高速无限流量套餐
相信大家对比上述三家运营商的“无限流量”套餐,会发现他们都不约而同地设置了一个限速阀值,不少用户可能会对此表示不解。事实上,就目前来说,无论是国内还是国外,还没有任何一家运营商能够做到真正的保持高速并且不限流量。
设置阀值主要避免出现网络无法承载的现象,在现有技术条件下,完全不限速而且不限流量的做法反而会因为超出设施承载力而影响用户体验。简单来说,就是大家都用流量卡当固网宽带用,导致通信设备(例如基站)不堪重负,大家一起慢。
在智能手机不断发展的今天,运营商收入的重心已经从以前的电话、短信等通讯费转变为现在的流量费,在响应国家“提速降费”号召的大背景下,这几年国内手机数据流量资费一直在降低。
虽然目前还没有真正意义上的无限流量,但随着运营商之间的良性竞争以及通讯塔等硬件设备的升级换代,不限速超大流量甚至不限流量将成为未来通信行业的发展趋势。而未来5G网络动则几个G的带宽可能会让真正的无限流量成为可能。
思考:高速无限流量你真的需要吗?
我们在喊着需要高速无限流量套餐口号的时候,是不是把移动数据流量跟固网宽带划等号了?如果真有高速并且无限流量的移动数据套餐,那我们是不是又打算用它来下载东西,来发射热点给各种移动终端甚至PC台式电脑来使用呢?
就因为以上的想法,如今高速无限流量就不可能存在(未来5G不敢保证),即使存在资费也会高得离谱,想一百几十就能用上的可以继续做梦了。
其实随着这几年移动通信的飞速发展,公共免费Wi-Fi(像地铁、商场、餐馆)的普及力度也在不断加大,如果你真的需要即时下载/上传大型文件,那这些Wi-Fi就能满足你的基本需求,如果你嫌弃公用Wi-Fi速度慢,那么你可以选择叠加流量包,如果是经常出门在外且需要使用到大量网络资源的话,运营商都有相对应的季度/半年流量包可供选择。
根据具体的需求,选择对应的网络(资费套餐,包括叠加包等等)才是最明智的,盲目要求不限速无限流量不但加重了运营商/通信设备的负担,还可能让你自己的钱浪费在用不到的流量上面。


