
随着煤改电的深入,因环保安全节能,采暖灵活,智能化高,操作方便等优点,空气源热泵走进了千家万户。据统计,在“煤改电”大潮中,空气源热泵供暖的推广比例,在多个省市均达到了电供暖的60%以上。配置空气源热泵,成了人们品质生活的不二之选。
空气源热泵冷暖机组是自动化程度较高的设备,使用时定期进行机组状态检查,若对机组进行长期而有效的维护和保养,机组的运行可靠性和使用寿命都会得到有效的提高。

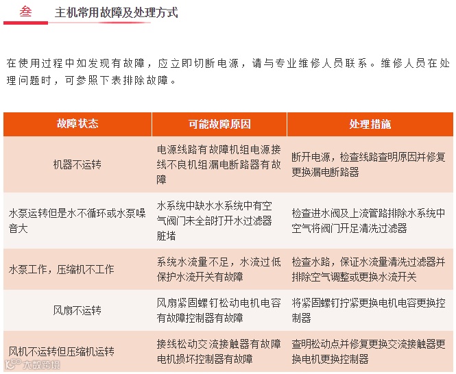
本文罗列了一些简单的空气源热泵供暖运维知识,仅供大家参考。



压缩机启停较频繁;可能制冷剂量过多或过少,造成压力保护开关动作,排气压力过高或吸气压力过低所致,另外水系统循环不良,蒸发器表面结霜
处理方法
确定制冷剂多时,可在排气口处放出多余的制冷剂,如不足则检测有无漏氟处并补足制冷剂。检查水循环系统有无堵塞或存有空气,进行排气,如循环水量过小,可采用开式冷冻水循环系统
压缩机运转时噪声大
处理方法
应检查膨胀阀是否失灵,温包脱离压缩机吸气管,使液态制冷剂回至压缩机内,如损坏应进行修理,如压缩机损坏应进行更换
制冷能力不够;造成制冷能力不够的原因可能制冷剂不足蒸发温度偏低;管道保冷效果不好;机组冷凝器散热不良;水循环系统阻力过大等原因
处理方法
检查制冷剂管道有无泄漏,并修补后补足制冷剂;修补保冷层;清洗冷凝器检查风扇运转是否正常;清理管道过滤器使系统循环通畅
压缩机吸气管结霜:可能系统排空不好或冷冻水流量过大,系统管道堵塞流量过小等原因。
处理方法
清通管路放净空气
冷凝压力过高:当制冷剂过多、外界空气温度过高使机组通风不好、制冷剂系统内有空气或不可凝气体时,会造成冷凝压力过高现象
处理方法
排出多余制冷剂、调整改善机组周围的通风环境(如搭设防晒棚等)、打开排气目进行排气
冷凝压力过低:可能制冷剂不足或压缩损坏
处理方法
处理时检查有无泄漏处,进行修补后补足制冷剂,检查压缩机,如损坏应更换
吸气压力过高:制冷剂过多,热负荷过大,膨胀阀调节不当均可能造成吸气压力过高
处理方法
排放多余制冷剂,调小冷冻水量,降低热负荷,重新调整膨胀阀的开启度
吸气压力过低:可能制冷剂不足、膨胀阀开度太小、水系统中设备管路堵塞等原因
处理方法
可检查有无泄漏处,修补后补足制冷剂,调整或更换膨胀阀

绿特——以特种热泵为核心技术,是国内顶级非标冷暖设备定制专家,是建筑和工业节能及能源投资运维综合服务商。主导产品有:
一、空气源热泵
1、-35℃大型超低温空气源热泵,适应-40℃以内地区,带铸铁暖气片。
2、-25℃商用超低温变频空气源热泵,比定频机节能30%以上,噪音低。
3、煤改电民用空气源、地源热泵热风机,性价比高,资质齐全。
4、太阳能双源热泵(空气源、水源)是太阳能供暖供热水最佳多能互补方案。
二、水地源热泵
1、工业余热型热泵在热源侧进水温度65-70℃时,最高出液温度165℃,或出120和165℃蒸汽,能效分别为3.5和2.5。
2、降膜式污水源、海水源、地源、地热尾水、洗浴热泵,能效比满液机组高5%以上。
3、能源塔热泵,适应环温-30℃以内供热供冷热水,特别适合老建筑改造。
三、热泵除湿烘干机、大型水源热泵烘干机。
四、特种行业综合清洁能源节能解决方案
针对煤矿,油田,电厂,钢铁冶金,化工,纺织印染等有余热的企业,提供最优化能源节能方案。
五、锅炉 储能
1、燃气真空冷凝锅炉,热效率|105%,氮排放≤30mg/Nm3,电热锅炉。
2、水储、熔盐储能,蓄热锅炉。
六、投资运维能源站。
====================
绿特感谢您的关注
官方网站:http://www.sd-lt.cn
官方微信:sdlvte
阿里巴巴店铺:http://lvtekongtiao.1688.com
新浪微博:www.weibo.com/lvtekongtiao
腾讯qq:2516782612
咨询热线:4008-188-199


