采暖——又称供暖,指向建筑物提供热量,保持室内一定温度。
通风——用自然或机械的方法向空间送入和排除空气的过程。
空气调节——(简称空调),是为满足生产、生活要求,改善劳动卫生 条件,用人工的方法使房间或密闭空间的空气温度、相对湿度、洁净度和气流速度等参数达到一定要求的技术。
暖通空调包括采暖、通风和空气调节这三方面的技术,缩写为HVAC(Heating、Ventilating、Air Conditioning)。
固态、液态、气态

液态汽化成气态过程:吸热;
气态液化成液态过程:放热;
固态熔化成液态过程:吸热;
液体凝固成固态过程:放热;
固态升华成气态过程:吸热;
气态凝华成固态过程:放热;
注:固态—液态转换在冰蓄冷系统将会用到;改变状态将会储存大量的能量:潜热。
比热:使1克的某种物质温度升高1℃所需的热量。
显热:当物体吸热(或放热)仅使物体分子的热动能增加(或减少),即仅是使物体温度升高(或降低),并没有改变物质的形态,那么它所吸收(或放出)的热量。
潜热: 当物体吸热(或放热)仅使物体分子的热位能增加(或减少),使物体状态发生改变,而其温度不变,那它所吸收的(或放出)的热称为潜热。
空调系统参数
温度定义:温度是用来表示物质冷与热的程度。
分为干球温度:干球温度是温度计在普通空气中所测出的温度,即我们一般天气预报里常说的气温。
湿球温度:指同等焓值空气状态下,空气中水蒸汽达到饱和时的空气温度,在空气焓湿图上是由空气状态点沿等焓线下降至100%相对湿度线上,对应点的干球温度。

用湿纱布包扎普通温度计的感温部分,纱布下端浸在水中,以维持感温部位空气湿度达到饱和,在纱布周围保持一定的空气流通,使于周围空气接近达到等焓。示数达到稳定后,此时温度计显示的读数近似认为湿球温度。
焓的定义:焓是热力学中表示物质系统能量的一个状态函数,常用符号H表示。数值上等于系统的内能U加上压强p和体积V的乘积,即H=U+pV。焓的变化是系统在等压可逆过程中所吸收的热量的度量,也就是物质所带能量的多少。
湿空气的焓:为干空气的焓和相应水气的焓之和,也常用干空气为计算基准。一般规定0℃时干空气和液态水的焓和,相对应水气的焓值为零。
露点:将湿空气在总压和湿度保持不变的情况下冷却,当湿空气达到饱和时的温度即为露点。若湿空气的温度降到露点以下,则所含超过饱和部分的水蒸汽将以液态水的形式凝结出来。

湿度的定义:又称为含湿量,为单位质量干空气所带的水蒸汽质量。单位:g/kg
绝对湿度:以单位体积空气中所含水蒸气的质量来计算,单位:kg/m3
相对湿度:为湿空气中水气的分压与同温度、同总压下饱和空气中的水气分压之比。(%RH)
相对湿度是湿空气饱和程度的标志。相对湿度愈低,距饱和就愈远,该湿空气容纳水气的能力就愈强。当相对湿度为100%时,湿空气中的水气已达饱和,该湿空气不再能容纳水气,也就不能用途作干燥介质。绝对干空气的相对湿度为零。
暖通空调常用单位及换算:
1US.RT=3.517KW
1P=735W;制冷量中的1P约为2500W.
1KCal=1.16W
华氏温度(℉)=32+(9/5)摄氏温度(℃)
1公斤(公斤力/cm2)=105Pa=1bar
1MPa=10Kg
1bar=14.5psi
流量(Q):1m3/h=16.67L/Min
能效比(EER:Energy Efficiency Ratio) =制冷量/输入功率。能效比反映空调机组性能的重要指标,数值越大代表机组匹配性能越好,运行越经济。
空调功能的分类
按室内空气环境要求以及功能的不同可以分为:舒适性空调及工艺性空调。
舒适性空调:
能够向人们提供一个适宜的工作环境或生活环境,从而提高工作效率或维护良好的健康水平的空调系统。
服务对象为:人。
适用场合:写字楼、商场、剧院、酒店、住宅等等。

空调舒适性影响因素有哪些?
人体的冷热感与温度、湿度、风速、内表面温度、活动量、衣着、年龄、性别、身体状况等因素有关;湿度的影响与温度有关。为满足不同的需求,国家出台空调舒适性的评价方法:
热舒适性指标:
PMV:预计平均热感觉指数,7级:+3~~3;代表热、温暖、较温暖、适中、较凉、凉、冷
PPD:预期不满意百分率;
PMV=0相当于PPD=5%;
规范要求:PMV=±1 PPD≯27%
注:PMV是同一环境中大多 数人的冷热感觉平均值。
工艺性空调:
是能够满足室内生产、科研等工艺过程所要求的特定空气参数的空调系统。
服务对象为:生产、科研、设备等工艺。
适用场所:研发实验室、医院手术室、工厂车间、农业大棚、养殖厂房等等
空调系统组成

空气调节系统组成
冷热源:

热泵:

制冷系统:

空调是怎样制冷制热的?为什么会制冷制热?
低温低压的制冷剂蒸汽被吸入压缩机,通过压缩机进行压缩,变成高温高压的制冷剂蒸汽被输送到冷凝器,通过冷凝器进行冷凝(放热),变成高温高压的制冷剂液体(热量通过载热剂进行释放)。高温高压的制冷剂液体在通过节流阀(膨胀阀)降压后,变为低温低压的制冷剂液体进入蒸发器,通过蒸发器进行蒸发(吸热),变为低温低压的制冷剂气体(冷量通过载冷剂进行能量释放),进行再次制冷循环,周而复始。

冷媒输配管道
冷媒输配送管道(水系统)的功能是输配冷热能量,满足末端设备或机组的符合要求。根据配送热量的不同分为冷却水系统和冷冻水系统。

冷却水供水方式分类
冷却水经冷凝器等用水设备后,直接排入下水道或河道,利用后的冷却水可以综合利用:比如生产、生活用水。
循环水冷却系统:
可分为自然通风冷却循环系统与机械通风冷却循环系统。
机械通风冷却循环系统:采用自然冷却或机械通风冷却塔或喷射式冷却塔,使冷却水与机械通风接触进行热量交换。
冷却塔水箱容积:不应小于系统流量的1.2倍。冷却系统补水量一般为1-2%系统流量。
空调冷冻水系统分类
1、按照水系统是否与大气相通,可以分为开式系统和闭式系统。
开式与闭式系统比较:

开式系统:冷却系统、水、冰蓄冷系统、生活供水等场合。
闭式系统:冷冻、供暖系统等场合。
2、按照空调水系统的回水布管方式,可以分为同程式和异程式两种回水方式。
同程式与异程式比较:

同程系统:系统较大、热负荷分散不均等场合。
异程系统:系统较小、热负荷分散较均匀的场合。
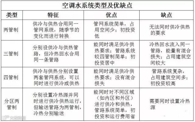
3、按照水系统管道配置的多少,可以分为两管制、三管制、四管制以及分区两管制方式。

各管制系统比较:

两管制系统:适用于同一热源,采暖供冷不同时使用的场合;如地 源热泵、北方地区。
三管制系统:能量损耗较大,采用该种方式较少。
四管制系统:采用两个热源(冷机+锅炉)存在同时供冷供热场所。如办公室和实验室混用的建筑场所等。
分区空调系统:采用两个热源(冷机+锅炉)存在同时供冷供热场所。如建筑物单层面积较大的商场等。
4、定流量和变流量系统比较:

定流量系统:热负荷变化较小的车间、洁净室、商场、车站、剧院等等场所。该系统节能空间较小。
变流量系统:适用于热量变化较大酒店、客房等场所。该系统存在较大节能空间。
5、按照能源侧与负荷侧是采用合用同一循环系统还是采用两个循环系统,可以分为单式泵和复式泵两种系统。
单式泵和复式泵的比较:

单式泵:适用于系统较小、热负荷均匀的场所。如:洁净室、车间等场所。
复式泵:适用于系统较大、各区域系统需求较大的场所。如:市政热力、科技园区等。
水系统设计参数
管道沿程阻力一般为100-300Pa/m,通常最大值不应超过400Pa/m
局部阻力因设备不同而不同:
冷凝器阻力:50-80KPa
冷凝器阻力:50-100KPa
吸收式机组蒸发器阻力:40-100KPa
冷凝器阻力:50-100KPa
风机盘管阻力表冷器阻力:10-20KPa
热交换器阻力:20-80KPa
热交换器阻力:20-50KPa
冷却塔阻力:20-80KPa
自动控制阀门阻力:30-50KPa
系统流速选择:
水泵吸水管:1.2-2.1m/s
水泵出水管:2.4-3.6m/s
一般供水管:1.5-3.0m/s
排水管:1.2-2.0m/s
自来水供水管:0.9-2.0m/s
冷却水管道流速:
管径:DN≤250流速:1.5-2.0m/s
管径:250 <DN <500流速:2.0-2.5m/s
管径:DN≥500流速:2.5-3.0m/s
空调水系统的水质管理
严格控制和管理水系统中的水质,控制和管理水系统中的水在运行中不被污染,采取合理的水处理方法和防止污染的措施。
1、管道和设备表面沉淀的水垢和水渣,影响导热;
2、腐蚀金属,缩短系统寿命;
3、不溶解杂质在管道内沉积,减小通流面积,增大水流阻力,增及运行费用;
4、开式系统水与空气接触,空气中的杂质、细菌会进入水系统。引起空气污染,影响人的身体健康、促进腐蚀、产生粘泥和水藻可堵塞管路。
闭式水系统的水质控制:
冷冻水系统多为闭式水系统,该系统不与空气接触,只有补给水会给循环水带入溶解氧而引起腐蚀。冷冻水温比较低(7-12℃)腐蚀速度很慢,只要向系统系统中投入腐蚀抑制剂作为防腐蚀的水处理技术措施,就可以满足防腐要求。系统停止运行时,系统要充满水。该系统不需要为防止结垢和抑制水藻而进行添加药剂
开式系统的水质控制:
开式水系统与空气接触容易产生结垢、腐蚀、粘泥和水藻。对开式系统要采水处理技术措施。
防结垢水处理方法:
排污法、酸化法、软化水以及投入阻垢剂;
防腐蚀水处理方法:
系统中投入腐蚀抑制剂的药物,如:有机磷酸盐、聚丙烯酸、聚丙烯酸钠、聚磷酸盐等。
防水藻、粘泥处理办法:
常用药剂有氧化型和非氧化型两大类。比如:液氯、次氯酸钠和二氧化氯。
水系统设备日常维护
冷却塔的检修:
检查风机功能,调整轴承和皮带松紧度;
检查散水和喷雾状态是否正常;
检查流入冷却塔的水是否均匀;
检查填料是否完好;
检查水质是否合格;
检查水滴是否飞溅,漂移量是否过大;
检查水箱浮球或继电器是否正常;
水箱底部是否漏水。
水泵:
检查水泵的联轴器、止回阀、轴承是否正常;
检查水泵的减振器、软连接是否正常;
检查水泵运转是否有噪音或震动
检查水泵的排气旋塞、启动旋塞、密封垫是否正常
检查电机绝缘是否正常.
冷冻机日常维护
检查节油器浮子功能是否正常。
检查压缩机、蒸发器、冷凝器、油泵以及冷媒管道的密封性。
检查系统制冷剂的压力是否正常。
检查油位是否正常。
电机绝缘电阻是否正常。
检查各继电器是否运转正常。
冷水机组定期保养
对机组的密封部件进行检查、鉴定和调整。
对温度计、压力表、油压计进行检测。
对冷凝器进行清洗。
压缩机油更换。
对电机绝缘进行检测等。
绿特--智慧绿动力,是以高端热泵和节能为核心技术,国内顶级非标冷暖设备、中央空调定制专家,是建筑和工业节能及能源投资运维综合服务商。主导产品有:
一、空气源热泵
1、-35℃大型超低温空气源热泵,适应-40℃以内地区,带铸铁暖气片。
2、-25℃商用超低温变频空气源热泵,比定频机节能30%以上,噪音低。
3、煤改电民用空气源、地源热泵热风(水)机,性价比高,资质齐全。
4、太阳能双源热泵(空气源、水源)是太阳能供暖供热水最佳多能互补方案。
二、水地源热泵
1、工业余热型热泵在热源侧进水温度65-70℃时,最高出液温度165℃,或出120和165℃蒸汽,能效分别为3.5和2.5。
2、降膜式污水源、海水源、地源、地热尾水、洗浴热泵,能效比满液机组高5%以上。
3、能源塔热泵,适应环温-30℃以内供热供冷热水,特别适合老建筑改造。
三、热泵除湿烘干机,食用菌花卉等种殖大棚和鸡猪舍海水养殖等特种空调。
四、特种行业综合清洁能源节能解决方案
针对矿山,油田,电厂,钢铁、冶炼,化工,造纸,纺织印染等有余热的企业,提供最优化能源节能方案。
五、锅炉 储能
1、燃气真空冷凝锅炉,热效率105%,氮排放≤30mg/Nm3,电热锅炉。
2、水储、熔盐储能,蓄热锅炉。
六、投资运维能源站。
====================
绿特感谢您的关注
官方网站:http://www.sd-lt.cn
官方微信:sdlvte
阿里巴巴店铺:http://lvtekongtiao.1688.com
新浪微博:www.weibo.com/lvtekongtiao
腾讯qq:2516782612
咨询热线:4008-188-199



