
结霜一直是制约空气能热泵发展的一大问题,我们一起来了解下,热泵结霜的原因,结霜形态以及解决办法。
结霜影响
结霜对热泵性能的主要影响是:
堵塞肋片间通道,增加空气流动阻力;
增加换热器热阻,换热能力下降;
频繁化霜,化霜不尽,化霜过程是一个空调运行过程,不仅不能制热水,同时还需要消耗原有的热水的能耗,排出的冻水返冲到保温水霜中,造成水温进一步下降;
蒸发温度下降,能效比降低,热泵运行性能恶化,直到不能正常工作。
由于机组不能正常工作给客户直接造成经济损失,直至产生对热泵产品的后怕情绪,导致整个行业进入更加艰难的境地。
热泵结霜的几种形态
1、正常结霜状态:
冬季室外温度低于0℃时,在制热时运行时间长,室外机组整个换热器表面均匀结霜是正常的现象。
原因:换热器温度低于环境空气的露点温度时,整个换热器上散热片表面会产生凝露水,当环境空气温度低于0℃,凝露水就会凝结成薄霜。结霜严重时会影响制热效果。一般热泵产品都有自动化霜功能,确保空调器正常运行。
2、非正常结霜:
A、室外环境温度大于0℃,开机不久整个换热器上散热片表面凝露水就会凝结成薄霜,很快霜越结越厚。室内机制热效果差,且呈现化霜平凡现象。该故障一般是室外换热器上散热片表面脏堵、室外风机系统故障或室外换热器进、出风口有阻挡物造成。
解决方法:室外换热器清洗、检查风机系统或排除进、出风口的阻挡物。
B、室外环境温度大于0℃,开机不久。室外侧换热器底部(毛细管出口处换热器进口处开始)结霜很厚,换热器大部分未有凝露水,随时间推延结霜有下至上结霜在延伸;室内风机始终处于防冷风低速运行;空调器平凡化霜。该故障一般是系统缺制冷剂。
解决方法:先查系统泄漏点修复、加制冷剂。
C、室外环境温度大于0℃,开机不久。室外侧换热器上半部(换热器出口处和回气管)结霜很厚,并且在换热器上随时间推延有上至下(有换热器出口向换热器进口方向)结霜在延伸;且制热效果差;空调器平凡化霜。该故障一般是系统制冷剂过多。故障常出现在维修加制冷剂后。
解决方法:放制冷剂至正常运行。
结霜原因分析
空气能热泵热水器在冬天出现的问题,大多是因为系统匹配不合理的原因造成的。比如:
1、在冬天使用了夏天的工况设计选型,到了寒冷的冬天,空气能热泵热水机组就出现产水量不足,在机组制热效率下降长时间运行时,甚至受自动保护程序使机组停止运行,从而影响用户的正常用水和使用。
2、系统安装匹配不合理:很多热泵工程采用的大循环安装方式,一边用热水,一边补冷水,机组长期在低温下运行,导致结霜。
3、排风量不够:空气能热泵热水机组要在冬天寒冷的地区正常使用,如果气温过低,湿度高的地区,就需要加强机组通风量或采取辅助电防结冰等方式,并根据地区特点优化化霜程序,进行科学合理的精心设计和安装调配。这样,空气能热泵热水机组即使在寒冷的冬天也是可以满足用户使用的。
4、缺乏必要的环境模拟实验:空气能热泵热水机组的工程设计要考虑到不同环境和不同地区的使用水平,还要制订不同的化霜参数。如化霜时间、化霜起始温度、化霜结束温度,都需要根据不同地区的最低温度和湿度设置不同的参数。如果没有环境模拟实验设备是很难达到理想效果的。
除霜方式分析
热电除霜:
通过在换热器上安装适当功率的电阻,当蒸发器上霜层积累到一定程度时,开关开启,电阻丝通电发热融霜。这一方法简单易行,但从节能角度来看不可取。
逆循环除霜:
一种是在蒸发器盘管上安装温度传感器,通过检测室外盘管温度来判断是否结霜。另一种是通过检测冷凝器盘管温度与室温(或水温)的差值来判断室外蒸发器是否结霜,即当蒸发器结霜后,其换热效率降低,导致冷凝器的换热量下降,盘管温度下降,当检测到冷凝器盘管温度与室温(或水温)的差值低于一定值时,可以判断室外换热器结霜较严重。
除霜时启动换向除霜程序,四通换向阀动作,改变制冷剂的流向,让机组由制热运行状态转为制冷运行状态,压缩机排出的高温气体通过四通阀切换至室外换热器中进行融霜,当室外盘管温度上升到某一温度值时,结束除霜。
制冷剂过冷放热除霜:
该方法是将冷凝器出来的制冷剂过冷后节流,再进入蒸发器以融化蒸发器上的霜层。
在制热工况的除霜状态下,4个电磁阀只打开一个,由冷凝器出来的液态制冷剂,从打开的电磁阀进入翅片换热器进行过冷放热除霜,再进入与打开电磁阀所对应的气液分离器。从气液分离器出液口出来的制冷剂进入集液管,再经节流阀进入分配器,经过单向阀进入余下的3个管路进入蒸发器蒸发,气态制冷剂进入对应的气液分离器,然后从出气口汇集到集气管再经斯通换向阀进入压缩机,完成循环。通过设置在微霜时就将霜除掉,从而使机组在无霜状态下运行。
风机反转法除霜:
该方法是在换向除霜的基础上改进而来,即在除霜过程中启用风扇反转,使其按反方向送风,强制空气由非结霜侧进入风侧换热器并向结霜侧流动,将被加热的空气吹向霜层而除霜。这种除霜方式充分利用了风侧换热器的热量,依靠对流、导热、辐射3种传热方式同时融霜,效率明显优于传统除霜方式。同时,一定的风压还能促使霜壳瓦解脱离换热器表面,对流换热的加入使得除霜过程进行得迅速而彻底。但由于增加了中间继电器和压力开关等器件,加大了生产成本。
水力除霜:
对于大型热泵系统,常采用水力除霜的措施。通过用热水冲淋室外蒸发器达到除霜的目的。这种除霜方式设备简单,但是造成了除霜后蒸发器周围空气含湿量太高,容易再次结霜,不适合在北方等气温较低的地区使用。且对水资源的浪费较大,需要独立的水系统。
气动除霜:
该方式利用压缩空气产生高速射流直接吹除霜层,随时清除蒸发器表面上的微小凝霜,使蒸发器表面始终保持无霜状态。它最大的优势在于不间断的对室内供热,室内热环境波动微弱,保证了舒适度。但是压缩空气需要增加额外功耗,整机的造价成本也较高。
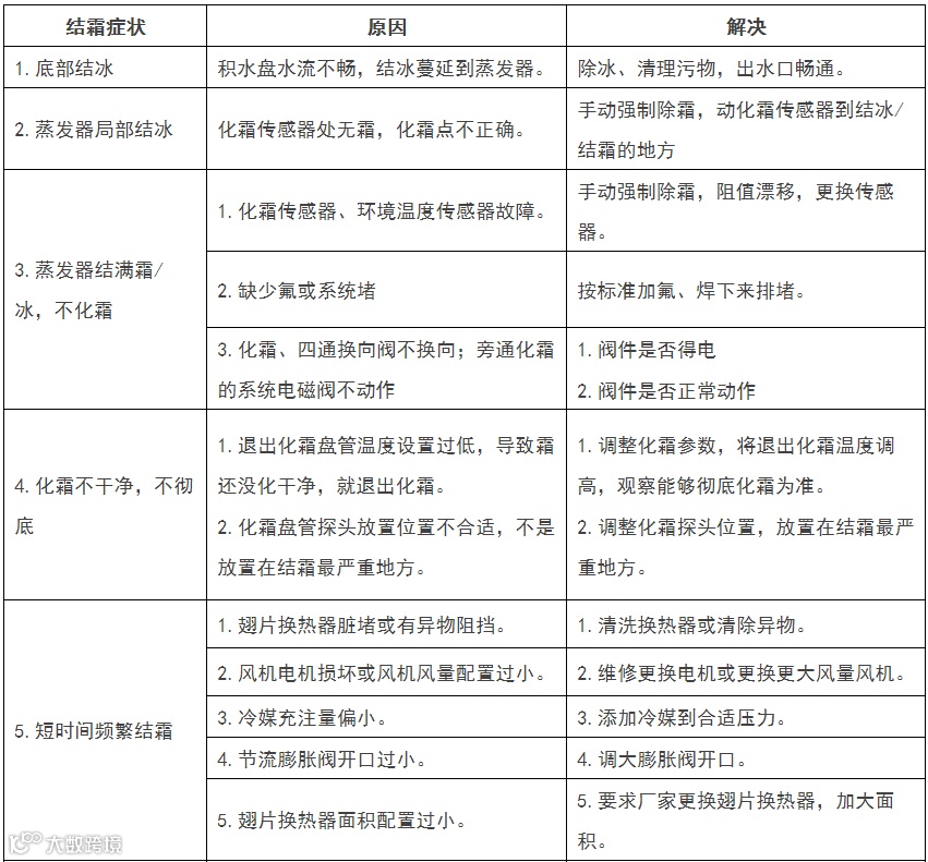
除霜原因及解决办法
蒸发器结霜原因及故障排查方法
一、蒸发器底部结霜,大多为积水盘排水不畅导致,用热水人工化霜后,清理污物,保持积水盘排水畅通。
二、两侧均匀结霜,且一直不化霜
1、查看化霜温度,或将主机化霜探头置于霜体中,3 分钟以上,若化霜温度显示在 5 度以上,基本可以判定是化霜探头故障,用热水冲淋,人工化霜后,更换化霜探头。
2、压缩机工作正常,对四通阀进行换向操作,或直接对四通阀通电,
若没有四通阀吸合的声音,也没有冷媒流动的声音,基本可以判定四通阀线圈坏。
若有吸合的声音,但没有冷媒流动的声音,则四通阀卡死打不开,无法换向,需更换四通阀。
三、化霜不干净,不彻底或一侧有霜,一侧无霜。
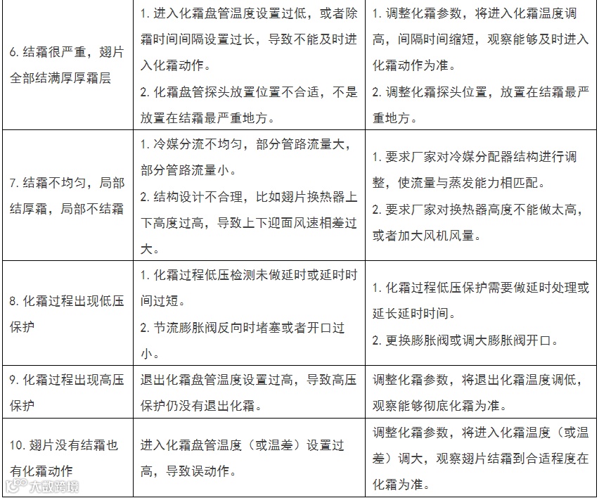
1、化霜结束温度设置过低或化霜时间设置过短。
2、化霜探头位置不合理,将化霜探头放置在结霜最严重的地方。
四、短时间频繁结霜
1、若化霜温度显示正常,在0度以下,检查主机周围通风是否良好,清理周围杂物和清洗蒸发器,并可适当延长化霜持续时间和提高化霜退出结束温度。
2、主机频繁结霜,且低力表压力较低,先用热水人工化霜,然后观察制热时的低压表,若压力低于正常值(可对照同类机型),基本可以判定冷媒不足,或冷媒泄漏。
3、主机风扇电机损坏或风量不足。
五、蒸发器一侧或两侧不均匀结霜或部分结霜
冷媒分流不均匀导致,大多为某一路毛线管不畅通或冰堵所致
排除方法为:将化霜探头移到先结霜且不易化霜的铜管上或更换毛细管,重新抽真空,加冷媒。
六、化霜过程中出现高压保护:结束(退出)化霜温度设置过高,调整结束(退出)化霜温度。
七、化霜过程中出现低压保护:
节流膨胀阀反向时堵塞或开度过小。
八、没有结霜也在化霜:
启动化霜温度设置过高,或化霜探头坏,导致误动。
⊙版权声明:文章视频资料来源网络整理,版权归原作者所有,如侵权请联系我们删除。
官方网站:http://www.sd-lt.cn
扫码关注我们
揭秘热泵应用技术
获取更多行业资讯

