搜索
首页
大数快讯
大数活动
服务超市
文章专题
出海平台
流量密码
出海蓝图
产业赛道
物流仓储
跨境支付
选品策略
实操手册
报告
跨企查
百科
导航
知识体系
工具箱
更多
找货源
跨境招聘
DeepSeek
首页
>
北京:对热泵等新能源供热项目最高给予30%资金支持
>
北京:对热泵等新能源供热项目最高给予30%资金支持
绿特国创潍坊节能科技有限公司
2024-07-23
3
导读:北京:对热泵等新能源供热项目最高给予30%资金支持
近日,
北京
市发展和改革委员会发布关于公开征集市政府固定资产投资支持新能源供热、光伏发电项目的通知。
其中支持标准提到:
(一)新能源供热项目
1.支持范围。浅层
地源热泵
(不含水源热泵)、中深层水热型地热、中深层井下换热型地热、再生水源热泵、污水源热泵、生物质供热、城市和工业余热利用(鼓励优先应用低碳热泵技术)、绿电蓄热、绿氢供热、
城镇集中式空气源热泵
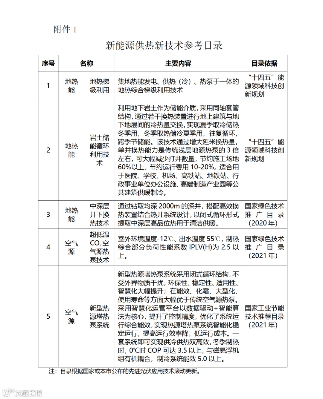
和新能源多能耦合综合能源站以及创新应用新技术等新能源供热系统(新技术目录见附件1)。
具体支持内容包括:新能源供热系统的取热装置及配套设施,供热设备机房,热泵机组及配套设施,供热设备机房至用户建筑间一次管网,与
综合能源站同步建设的储能、光伏系统,智能控制监测系统等。
2.支持比例。对新能源供热装机占比达到60%及以上的新能源供热新建及改扩建项目,给予新能源建设投资30%的市政府固定资产投资支持;装机占比30%至60%(不含)的给予20%资金支持;对新能源供热装机占比30%及以上的新技术应用项目、多能耦合综合能源站项目,给予新能源建设投资30%的资金支持。
来源:北京市发展和改革委员会
绿特国创-是以热泵和节能为核心技术,国内非标冷暖设备、中央空调定制专家,是建筑和工业节能及能源投资运维综合
服务
商。
一、产品主要应用场景:
一)空调领域
1、商用空调:需要供冷供暖各类建筑,如宾馆、酒店、写字楼,医院、学校、住宅小区、商场超市、城市综合体、
物流
园、工业园区厂房、车间。
2、净化空调:医院、净化车间等需要恒温恒湿净化的场所。
3、工艺空调:工厂工艺降温冷却。
二)供热、卫生热水领域
1、大面积集中供热、住宅小区、医院,学校,写字楼、宾馆酒店、别墅、农村住宅、工厂车间。
2、生产工艺加热及热水,如管道输送伴热,原油加热、酸洗电镀槽加热、各类需要热水和清洗的车间、洗浴等。
三)农业种植、养殖及烘干领域
1、花卉、蔬菜、水果种殖大棚加热(降温)恒温恒湿。
2、各种菌类种植恒温恒湿,二氧化碳含量控制。
3、鸡、鸭、鹅、猪舍恒温通风。
4、海水养殖池水加热恒温。
5、各类农副产品、工业品、污泥等需要烘干的产品。
四)冷冻冷藏冷链物流领域
各类氟系统中高温速冻库及冷链物流办公场所的中央空调。
五)节能领域改造,合同能源管理
1、建筑节能,各类建筑供冷、供热、卫生热水的节能改造。
2、工业节能,针对矿山、油田、电厂、钢铁、冶炼、化工、造纸、纺织印染和数据中心等有余热的企业,提供优化的能源节能方案及设备。
3、投资回收期三年以内的节能项目或4年以内的以学校、医院和公建项目为主的供冷供热投资运维项目。
二、明星产品有:
一)空气源热泵
1、大型螺杆式超低温空气源热泵,适应-40℃以内地区,比模块机节能15%以上,综合造价低10%,寿命25年,噪音低,占地面积小,适合大面积区域供冷供热(热水),低温模块式空气源热泵机组3-100匹,型号齐全。
2、煤改电户用空气源、热泵热风(水)机,适用于农村别墅、住宅供冷供热。
二)水地源热泵
1、工业余热型热泵在热源侧进水
温度
65-70℃时,出液温度可达165℃,或出120和165℃蒸汽,能效分别为3.5和2.5,适用于有工业余热需要高温热水或蒸汽场合。
2、降膜式水(地)源热泵机组(江、河、湖泊、污水、海水、地热尾水),能效比高6.3以上,适用于有上述水源地区和污水处理厂及污水管道附近各类建筑的供冷供热。
三)能源塔热泵,适应环温-30℃以内建筑供冷供热,特别适合老建筑节能改造,水源热泵及地热井改造。
四)特种热泵和节能设备非标定制。
【声明】内容源于网络
0
0
绿特国创潍坊节能科技有限公司
地源热泵、水源热泵、污水源热泵、风冷热泵、冷水机等中央空调主机设备;中央热水机组;低温机组、冷凝机组、冷冻机、速冻机、冷风机、冷库等冷冻冷藏设备;换热器、换热机组、供水设备、膨胀水箱、压力罐、冷凝器蒸发器、套管换热器、化工设备等压力容器
内容
1258
粉丝
0
关注
在线咨询
绿特国创潍坊节能科技有限公司
地源热泵、水源热泵、污水源热泵、风冷热泵、冷水机等中央空调主机设备;中央热水机组;低温机组、冷凝机组、冷冻机、速冻机、冷风机、冷库等冷冻冷藏设备;换热器、换热机组、供水设备、膨胀水箱、压力罐、冷凝器蒸发器、套管换热器、化工设备等压力容器
总阅读
3.3k
粉丝
0
内容
1.3k