

《关于国内旅客运输服务进项税额抵扣等增值税征管问题的公告》(国家税务总局公告2019年第31号)第十三条规定:

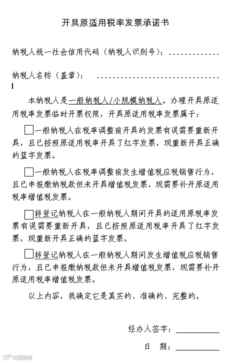
1. 办理临时开票权限时只需要提交《开具原税率发票承诺书》,无需提供其他资料;
2. 纳税人需要保留交易的合同、红字发票、收讫款项证明等材料,以备查验。
3. 临时开票权限有效期限为24小时,纳税人应在获取开票权限的规定期限内开具原适用税率发票。
纳税人若未按规定开具原适用税率发票,按下列表格处理:
纳税义务发生时间 |
处理方法 |
2019年4月1日前 |
未进行申报而需要开具发票的,应进行补充申报或更正申报,涉及滞纳金的,按规定缴纳。 |
2019年4月1日后 |
不得开具原税率发票,已经开具的,按规定作废,不符合作废条件的,按规定开具红字后,再开具新适用税率的蓝字发票。 |
《中华人民共和国增值税暂行条例》第十九条
增值税纳税义务发生时间:
(1)发生应税销售行为,为收讫销售款项或者取得索取销售款项凭据的当天;先开具发票的,为开具发票的当天。
(2)进口货物,为报关进口的当天。
增值税扣缴义务发生时间为纳税人增值税纳税义务发生的当天。
条例第十九条第一款第(一)项规定的收讫销售款项或者取得索取销售款项凭据的当天,按销售结算方式的不同,具体为:
(1)采取直接收款方式销售货物,不论货物是否发出,均为收到销售款或者取得索取销售款凭据的当天;
(2)采取托收承付和委托银行收款方式销售货物,为发出货物并办妥托收手续的当天;
(3)采取赊销和分期收款方式销售货物,为书面合同约定的收款日期的当天,无书面合同的或者书面合同没有约定收款日期的,为货物发出的当天;
(4)采取预收货款方式销售货物,为货物发出的当天,但生产销售生产工期超过12个月的大型机械设备、船舶、飞机等货物,为收到预收款或者书面合同约定的收款日期的当天;
(5)委托其他纳税人代销货物,为收到代销单位的代销清单或者收到全部或者部分货款的当天。未收到代销清单及货款的,为发出代销货物满180天的当天;
(6)销售应税劳务,为提供劳务同时收讫销售款或者取得索取销售款的凭据的当天;
(7)纳税人发生本细则第四条第(三)项至第(八)项所列视同销售货物行为,为货物移送的当天。
财税〔2016〕36号
(五)增值税扣缴义务发生时间为纳税人增值税纳税义务发生的当天。”

附件




