搜索
首页
大数快讯
大数活动
服务超市
文章专题
出海平台
流量密码
出海蓝图
产业赛道
物流仓储
跨境支付
选品策略
实操手册
报告
跨企查
百科
导航
知识体系
工具箱
更多
找货源
跨境招聘
DeepSeek
首页
>
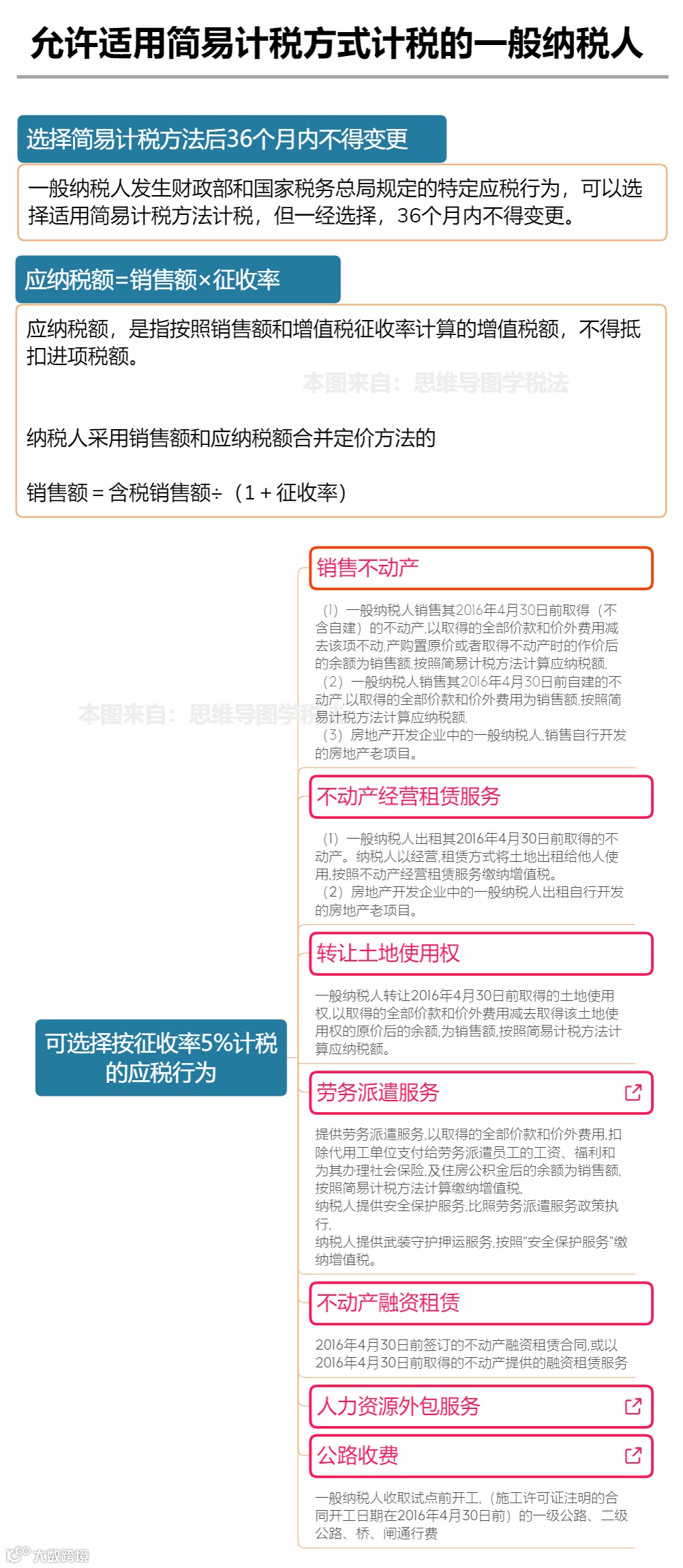
最新增值税税率表,建议收藏
>
最新增值税税率表,建议收藏
上海百旺金赋科技有限公司
2023-01-20
2
导读:百旺金穗云
来源:思维导图学税法
【声明】内容源于网络
0
0
上海百旺金赋科技有限公司
品牌宣传、产品推介、技术服务等。
内容
2064
粉丝
0
关注
在线咨询
上海百旺金赋科技有限公司
品牌宣传、产品推介、技术服务等。
总阅读
6.0k
粉丝
0
内容
2.1k