
2024年专项附加扣除最新变化


“个税APP”具体操作教程
一、2024年专项附加扣除信息无变动,只需要在2023年基础上确认即可

(2)查看提示“将带入2023年度信息,请确认是否继续?”,确认无误后,点击【确认】。
此页面提示信息也可能为“您在2024年度已存在专项附加扣除信息,如果继续确认,将覆盖已存在的专项附加扣除信息!”。

(3)打开【可确认】状态的专项附加扣除信息,如信息需要调整,可以点击【修改】进入修改界面,对信息进行修改,确认后点击【一键确认】。如果有【已失效】信息,则需要先删除,再确认。

(4)点击【一键确认】后,信息则提交成功。无需重复确认,否则之前已确认的信息会显示【已作废】,系统会以最终的信息为准。

在确认之后,可以在【专项附加扣除填报】-【扣除年度2024】中,查看已提交信息。若有变动,则可以选择作废或修改。
二、2024年需要对已填写信息进行修改
点击【专项附加扣除填报】,进入填报页面。【填报记录】选择【查询年度2024年】选择项目修改即可。

三、2024年需要作废专项附加扣除项目
(1)进入【专项附加扣除填报】填报页面。【填报记录】中选择【查询年度2024年】。

(2)点击进入想要作废的专项附加扣除项目。点击左下角【作废】,进入作废界面,再根据提示对作废进行确认后,即可作废成功。

四、2024年需要新增专项附加扣除项目
先按照“一”的步骤将上一年度不需要修改的专项附加扣除项目同步后,重新进入【专项附加扣除填报】模块对需要新增的专项附加扣除项目进行新增。

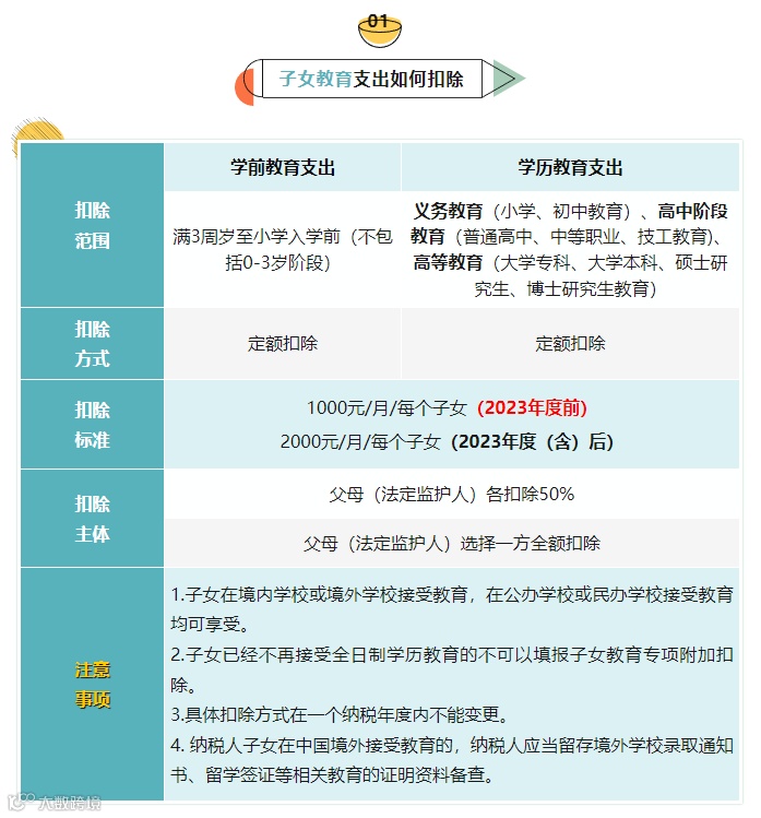
7项专项附加扣除申报标准











