大数跨境

2022食品科技创新论坛 | 新蛋白分论坛(7月27日上午)

2022食品科技创新论坛 | 新蛋白分论坛(7月27日上午) 食品工业科技编辑部
2022-07-22
4



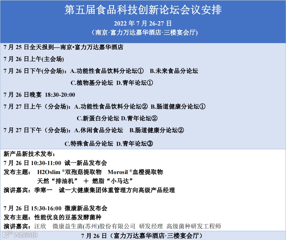
会议议程安排



颁奖典礼

1 科技创新奖
为了更好的弘扬科技创新,推动科技向市场的转化,“食品科技创新论坛”自第四届开始征集科技创新项目,也将在“第五届食品科技创新论坛”上向获奖企业颁发“科技创新奖”,并在行业广泛传播,宣传科技创新,为行业服务、为企业服务。
奖项分类:
1. 第五届食品科技创新论坛•技术创新奖
2. 第五届食品科技创新论坛•产品创新奖
2 优秀审稿专家奖
奖项分类:
1. 优秀审稿专家•终身荣誉奖
2. 2021 年审稿专家•杰出贡献奖
3. 2021 年审稿专家•突出贡献奖
3 最具影响力论文奖
奖项分类:
1. 2021 年度最具影响力论文•高被引论文
2. 2021 年度最具影响力论文•高下载论文
3. 2021 年度最具影响力论文•卓越奖
4. 2021 年度最具影响力论文•优秀奖
参会费用
1.会议费:
2000元/人(三人(含)以上团购价);
2400元/人(2022.7.15之前报名);
2800元/人(2022.7.16之后报名)。
注:费用包含:会议资料、部分允许共享的演讲内容PDF版、会议午餐;费用不含:住宿(可代订会议酒店)、交通费用、晚宴。
2.会议费优惠价:2000元/人,含编委、青年编委、审稿专家、最具影响力论文获奖者及学生(请于报到时出示学生证)。
3.晚宴:400元/人,仅限参会人员。
4.编委、青年编委、审稿专家待遇:免晚宴费。

核酸相关要求
酒店目前办理入住需要双绿(健康码、行程码),带48小时核酸。
建议参会人员带48小时核酸,落地后第一时间后再去做一个核酸。

会场防疫提示:
组委会也将严格落实防疫要求,参会期间,组委会将于26-27日在酒店设置统一的核酸采集地点,凭参会证免费检测(参会证签到时发放),检测时间另行通知,请参会代表合理安排时间进行核酸采集。






徐老师

18811397802
(微信号:18811397802)



更多演讲嘉宾预告(持续更新中····)








编辑:徐令怡
主编:冯媛媛

版权声明

本公众号推送文章仅为学术交流使用,‘原创’为原创编译之标记,不表示本平台对文本主张版权。作者团队或单位如需使用编译文本,可联系编辑开放白名单。凡是注明“转载”的稿件,均已注明直接来源,如需使用,请联系版权人。如有侵权,请联系我们,我们会尽快删除。


      


食品工业科技官方网站:
http://www.spgykj.com





点亮“在看”,为《食品工业科技》助力
【声明】内容源于网络
0
0
食品工业科技编辑部
《食品工业科技》编辑部与作者、读者的交流平台。《食品工业科技》既是反映当前国内外食品工业技术水平的窗口,又是新技术应用推广的桥梁,面向科研、生产,满足各层次需求。
内容 2790
粉丝 0
食品工业科技编辑部 《食品工业科技》编辑部与作者、读者的交流平台。《食品工业科技》既是反映当前国内外食品工业技术水平的窗口,又是新技术应用推广的桥梁,面向科研、生产,满足各层次需求。
总阅读4.0k
粉丝0
内容2.8k