关于举办哈尔滨商业大学“第十六届太阳岛博士论坛”的通知(第二轮)
受近期疫情影响,按照黑龙江省哈尔滨市的疫情防控要求,为确保本次论坛安全、顺利的举办,经太阳岛论坛组委会研究决定,原定于2022年10月15日在哈尔滨举办的“第十六届太阳岛博士论坛”将延期至2022年10月29日(周六)线上举办,具体会议信息如下:
一、会议主题
二、会议时间及地点
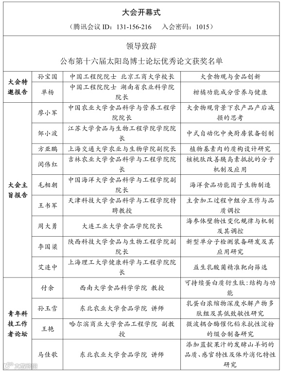
线上主会场:腾讯会议131-156-216 入会密码:1015
线上平行分会场:腾讯会议705-394-876 入会密码:1015
腾讯会议756-717-473 入会密码:1015
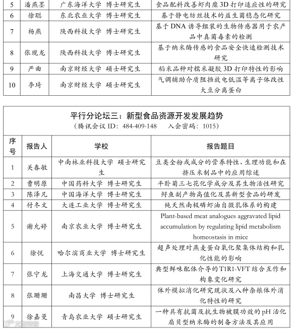
腾讯会议484-409-148 入会密码:1015
腾讯会议201-872-913 入会密码:1015
线下会议地点:哈尔滨商业大学行政楼六楼会议室
主办单位:哈尔滨商业大学研究生学院
承办单位:哈尔滨商业大学食品工程学院、黑龙江省食品科学技术学会
协办单位:东北农业大学、黑龙江省发酵工程学会
支持单位(排名不分先后):《食品工业科技》、《Food Bioengineering》、《中国调味品》、《中国乳品工业》、《哈尔滨商业大学学报》、《大豆科技》、《乳品与人类》。
三、大会报告
大会设置主旨报告、青年科技工作者论坛及博士研究生论坛,诚邀各位研究人员、博士研究生进行大会报告。具体日程安排如下:






四、其他事宜
本届论坛免收会务费,主办方为正式代表统一提供餐食,住宿费与交通费自理,论坛主办方不安排接送站。
诚邀各校青年科技工作者和食品科学博士研究生参会,感谢您对本次论坛的支持和协助!
会务组联系人:张老师13704517698
王老师18846067162
联系电话:0451-84844281
Email:huc_food@163.com
哈尔滨商业大学太阳岛博士论坛组委会
2022年10月13日










