导 读
研究亮点
嗜热链球菌FUA329与不同尿石素代谢型人肠道微生物群进行体外共发酵。
嗜热链球菌FUA329提高人肠道微生物群代谢鞣花酸转化为尿石素A的产量。
体外共发酵后嗜热链球菌FUA329提高人肠道微生物群中部分有益肠道菌的丰度。
UM-0共发酵组中Uro-A产量显著增加与放线菌门丰度显著增加有关。
研究结论
通过UPLC-MS分析发现菌株FUA329在与不同尿石素代谢型(UMs)的人肠道微生物群体外共同发酵过程中,增加了鞣花酸转化尿石素A的产量,UM-0型实验组中的尿石素A产量显著增加。
利用高通量测序确定了体外共发酵微生物群落的变化。菌株FUA329调节了不同UMs的肠道微生物群结构和组成,从而显著提高了肠道微生物群中有益微生物群的丰度,同时降低了有害微生物群的丰度。最值得关注的是菌株FUA329与UM-0型肠道微生物群共发酵后,放线菌门丰度显著增加似乎与尿石素A产量显著增加有关。
图文赏析
图形摘要
图1. 研究程序的流程图
图2. 六组发酵液样品中菌群α多样性和β多样性分析。(A) Ace 指数;(B) Shannon 指数;(C) Unweighted Unifrac 指数;(D) Weighted Unifrac PCoA 结果
图3. 三种尿石素代谢型实验组和对照组发酵液中微生物的物种分类组成: (A)六组细菌ASV重叠程度的花瓣图;(B)堆叠柱状图显示六组样本中在门水平上基于 ASV 的相对物种丰度
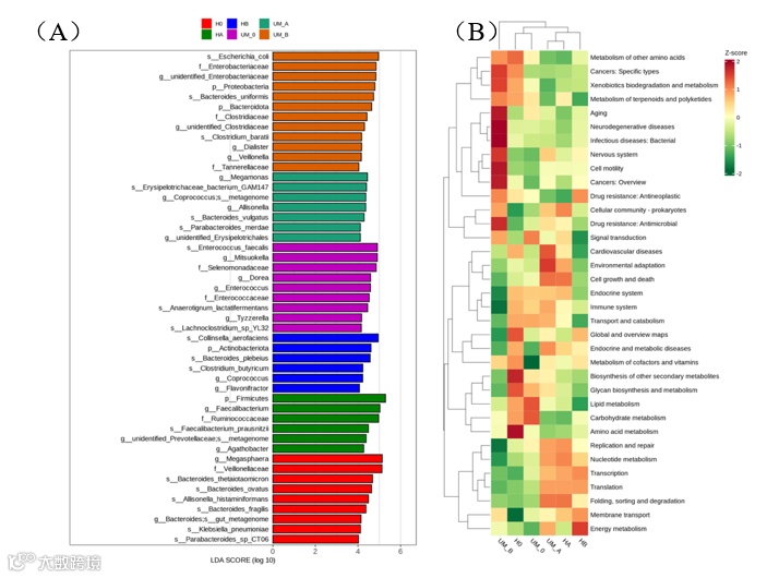
图4.(A)基于 ASV 的 LDA 值分布直方图;(B)基于 ASV 的 Tax4Fun2 功能注释聚类热图
图5. HPLC色谱分析(305 nm)样品中的尿石素A: (A)在不同UMs 志愿者的粪便样本中检测 Uro-A,对照菌株嗜热链球菌与UM-0型人肠道微生物群进行体外共发酵样品中的尿石素A产量;(B)三种不同UMs实验组和对照组发酵液中Uro-A产量比较;(C)三种不同UMs实验组和对照组发酵液中Uro-A产量差异分析。(1)尿石素C;(2)尿石素A;(3)尿石素B
房耀维
刘 姝
夏梦婕
原文链接
https://doi.org/10.1021/acs.jafc.3c09734
① 长按二维码 或 ② 点击左下角“阅读原文”
食品科学家论文汇总
(点击专家姓名,查看论文)
《食品工业科技》特邀主编专栏征稿
《食品工业科技》青年编委专栏征稿:AI for Food Industry:人工智能在食品工业中的应用 ☚
《食品工业科技》青年编委专栏征稿:组学分析技术在食品品质研究中的应用 ☚
群聊:食品工业科技作者群

温
馨
提
示
我刊正式组建微信作者群,为作者提供更多的学术与论文资讯,如需进群,请联系刘老师(微信:上方二维码,电话:87244117-8062)。







