导 读
研究亮点
富硒植物乳杆菌有助于维持结肠组织的氧化平衡,从而减轻氧化应激引起的结肠组织损伤。
富硒植物乳杆菌通过减少NF-κB和抑制Iκβα和P65的磷酸化来抑制NF-κB通路的激活。
富硒植物乳杆菌可以通过调节肠道微生物群的结构和抑制肠道中致病菌的活性来增强肠道健康。
研究结论
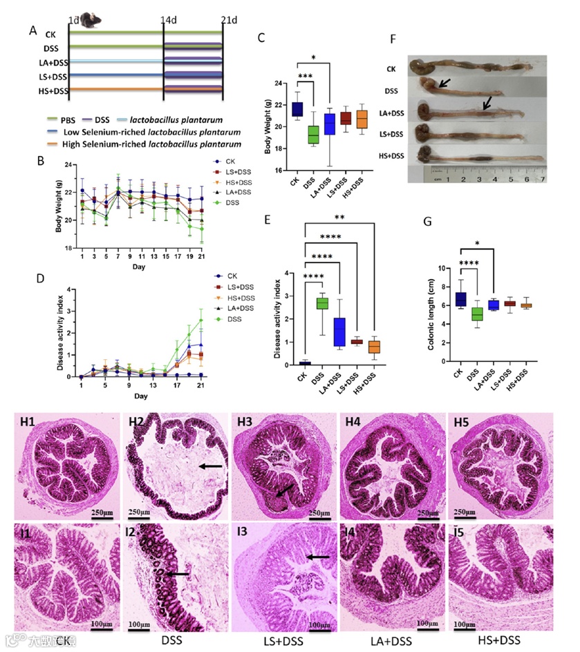
富硒植物乳杆菌对DSS诱导的结肠炎和肝脏炎症具有显著的缓解作用。它减少结肠组织中的氧化应激反应,并减轻结肠和肝脏炎症。
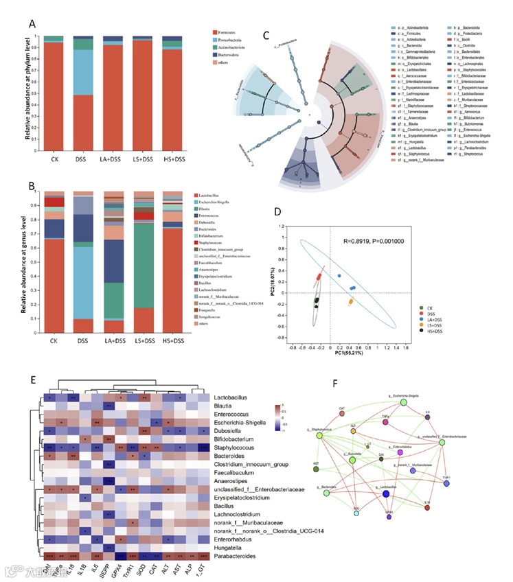
此外,它还改变了肠道微生物群的组成。这些发现表明富硒植物乳杆菌可能通过调节NF-κB-P65信号通路和调节肠道微生物群的结构来发挥其治疗作用。
这项研究为IBD的治疗提供了新的见解,并具有潜在的临床应用前景。
图文赏析
图1 口服富硒植物乳杆菌对DSS诱导的小鼠结肠炎症状的影响。
图2 富硒植物乳杆菌对肠道细菌微生物群的影响
岳田利
昝丽霞
原文链接
https://doi.org/10.1039/D3FO03842D
① 长按二维码 或 ② 点击左下角“阅读原文”
食品科学家论文汇总
(点击专家姓名,查看论文)
《食品工业科技》特邀主编专栏征稿
《食品工业科技》青年编委专栏征稿:AI for Food Industry:人工智能在食品工业中的应用 ☚
《食品工业科技》青年编委专栏征稿:组学分析技术在食品品质研究中的应用 ☚
群聊:食品工业科技作者群

温
馨
提
示
我刊正式组建微信作者群,为作者提供更多的学术与论文资讯,如需进群,请联系刘老师(微信:上方二维码,电话:87244117-8062)。







