导读
2023年8月,首都医科大学燕京医学院杨红教授课题组在国家综合性科技期刊《食品工业科技》发表题为《纳米结构脂质载体制备及在功能食品中的应用研究进展》的论文。首都医科大学燕京医学院杨红教授为通讯作者,首都医科大学燕京医学院史凡讲师为第一作者。
图片来源于图司机
本文综述了纳米结构脂质载体的结构特征分类与常用制备方法,总结了纳米结构脂质载体对功能食品领域中生物活性物质的保护与传递;并对纳米结构脂质载体递送体系在食品领域存在的局限性及未来研究趋势进行了总结和探讨,以期为后续研究提供参考。
文章亮点
1
纳米结构脂质载体的结构特征
基本结构:纳米结构脂质载体(Nanostructured lipid carriers,NLCs)采用固液混合脂质作为载体,分为缺陷型、无定型和复合型三种类型。
缺陷型NLCs:通过加入不同类型的脂质分子,形成较大的空间容纳生物活性成分,提高溶解度和载药量。
无定形型NLCs:在制备过程中加入冷却过程中不产生结晶结构的特殊脂质,避免活性物质泄露。
复合型NLCs:固体脂质中包含液态油纳米隔室,显著提高生物活性成分的溶解度。
图1 NLCs类型
注:(a)缺陷型,(b)无定型,(c)复合型。
2
纳米结构脂质载体的制备方法
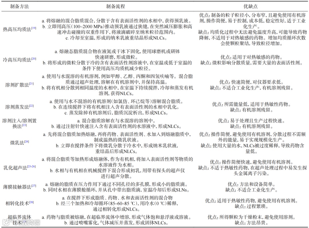
NLCs的制备方法与固体脂质纳米粒(Solid lipid nanoparticles,SLNs)相似,主要包括热或冷高压均质法、溶剂扩散法、溶剂蒸发法、溶剂注入/溶剂置换法、微乳法、乳化超声法、薄膜接触器法、相转化技术、超临界流体技术等。
表1 NLCs的制备方法
3
纳米结构脂质载体在功能食品中的应用
必需脂肪酸:ω-3脂肪酸对人体健康有益,但容易氧化降解和产生不良气味,因此需要合适的封装方式保护其稳定性和掩盖不良气味。例如磷虾油富含长链ω-3多不饱和脂肪酸,通过棕榈油硬脂和卵磷脂制备的NLCs提高了其物理和化学稳定性。
类胡萝卜素:类胡萝卜素具有多种功能但溶解度差、容易析出结晶降低吸收率,构建合适的纳米载体可改善其生物利用度并起到缓释作用。例如载有β-胡萝卜素的NLCs增强了其生物利用度和抗氧化活性。
植物甾醇:植物甾醇因其与胆固醇相似的结构和降低胆固醇的能力而备受关注,但由于其不溶于水、熔点高且易氧化,构建合适的纳米载体可以提高其水溶性和稳定性。例如以高油酸葵花籽油为原料制备的植物甾醇NLCs表现出较好的物理稳定性。
脂溶性维生素:包括维生素A、D、E、K等,由于其水溶性差且容易被氧化破坏,通过纳米制剂技术将其封装稳定化具有重要意义。例如载有维生素A棕榈酸酯的NLCs提高了维生素A在水中的分散性与稳定性。
多酚类化合物:多酚类化合物具有抗氧化性、抑菌性等多种生理活性但由于不稳定性与亲脂性限制了其广泛应用,构建合适的纳米载体可以提高其溶解度和抗氧化活性。例如白藜芦醇、山奈酚和槲皮素载入NLCs后表现出良好的稳定性和抗氧化活性。
其他营养素:如辅酶Q10、豆蔻精油、姜黄素等也可以通过构建合适的纳米载体提高其稳定性和生物利用度。例如由棕榈酸十六烷基酯和椰子油制备的NLCs提高了辅酶Q10对皮肤的抗炎活性。
总结展望
综上所述,本文详细论述了纳米结构脂质载体的结构特征、制备方法及其在功能食品中的应用优势和潜力,指出了目前研究的局限性及未来发展方向。随着更多相关研究的开展,相信NLCs在功能食品中的应用将会得到更加广泛的应用和发展。
通讯作者简介
图片来源于首都医科大学官网
杨红,女,中共党员,硕士,教授,硕士生导师,现任燕京医学院院长,研究方向为生物药剂学。
先后主持或参与教育部高教司产学合作协同育人项目、北京市教委“本科教学改革创新项目”等30余项;主编、副主编教材15部;2021年获得教育部国家教材委员会全国教材建设奖优秀教材二等奖,北京市教育教学成果二等奖;2022年荣获“北京市优秀教师”称号;主持建设校级精品课程1门,校级网络课程2门,牵头燕京医学院线上教学建设工作,率先通过云班课教学平台和云教学大数据管理平台,推进基于线上线下结合的混合式教学等。
详细内容,请点击文末“阅读原文”。
食品科学家论文汇总
(点击专家姓名,查看论文)
《食品工业科技》特邀主编专栏征稿
《食品工业科技》青年编委专栏征稿:组学分析技术在食品品质研究中的应用 ☚
群聊:食品工业科技作者群

温
馨
提
示
我刊正式组建微信作者群,为作者提供更多的学术与论文资讯,如需进群,请联系刘老师(微信:上方二维码,电话:87244117-8062)。

版权声明






