目的:本研究旨在探讨酿酒酵母(Saccharomyces cerevisiae)与非酿酒酵母(Non-Saccharomyces)混合发酵对果酒品质的影响。通过综合分析不同酵母菌种间的相互作用及其对果酒风味、抗氧化活性及色素等品质指标的影响,为非酿酒酵母在果酒发酵中的应用提供科学依据和技术支持。
方法:本研究采用文献综述的方法,系统回顾了近年来关于酿酒酵母与非酿酒酵母混合发酵的研究进展。首先,从理论上阐述了非酿酒酵母在果酒发酵过程中的作用机制,包括其代谢产物对果酒风味的贡献以及与其他酵母菌种之间的相互作用。其次,通过对比分析不同酵母菌种的发酵特性,探讨了它们在果酒生产中的潜在优势。此外,还利用分子生物学技术如RNA-seq分析、荧光原位杂交技术(FISH)等,深入探究了酵母菌种间相互作用的具体机制。最后,结合实际案例,评估了混合发酵条件下果酒的感官品质、化学成分变化及其对人体健康的潜在益处。
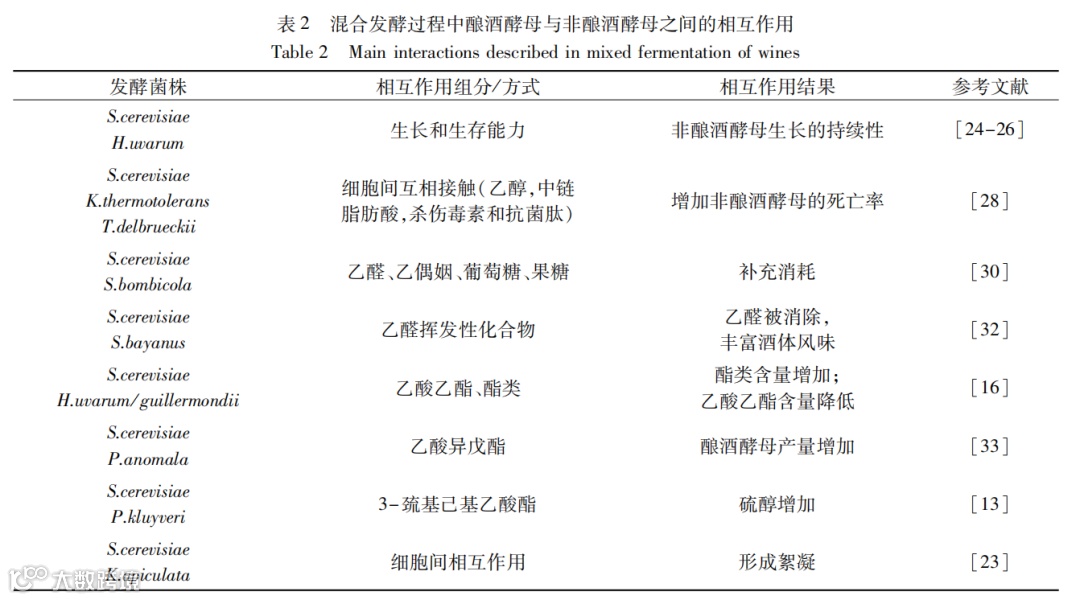
结果:研究表明,在果酒发酵过程中引入非酿酒酵母可以显著改善果酒的风味复杂性,增加香气物质的种类和浓度,提高果酒的抗氧化能力,并有助于形成更加稳定的色泽。具体而言,非酿酒酵母能够产生多种挥发性化合物,如酯类、高级醇类等,这些化合物赋予果酒独特的香气特征。同时,非酿酒酵母还能促进某些有益代谢产物的生成,如甘油、β-葡萄糖苷酶等,进一步增强了果酒的营养价值。此外,研究发现,在混合发酵体系中,酿酒酵母与非酿酒酵母之间存在复杂的相互作用,包括细胞间的直接接触效应、代谢产物的相互影响等,这些相互作用对于调控发酵过程、优化果酒品质具有重要意义。
结论:非酿酒酵母在果酒发酵中的应用显示出巨大潜力,不仅能够提升果酒的风味多样性,还能增强其健康功能属性。然而,目前对于非酿酒酵母的具体作用机制及其与酿酒酵母之间的相互关系仍需进一步深入研究。未来的研究应重点关注如何筛选出适合特定果酒生产的非酿酒酵母菌株,优化混合发酵工艺参数,以实现更高效、更稳定的果酒品质控制。此外,还需探索更多种类的非酿酒酵母及其组合方式,以满足市场对多样化果酒产品的需求。总之,通过合理利用非酿酒酵母进行混合发酵,有望为果酒产业带来新的发展机遇。
本研究还讨论了非酿酒酵母在果酒发酵过程中可能面临的挑战,如菌种稳定性问题、发酵条件控制难度增加等,并提出了相应的解决方案。例如,可以通过基因工程技术改造非酿酒酵母,提高其耐受性和适应性;或者开发新型发酵设备,更好地模拟自然发酵环境,从而克服上述难题。此外,研究还强调了跨学科合作的重要性,指出微生物学、食品科学、生物技术等多个领域的专家需要共同努力,才能推动非酿酒酵母在果酒发酵中的广泛应用。
Objective: his study aims to explore the effect of mixed fermentation of Saccharomyces cerevisiae and non-Saccharomyces on the quality of fruit wine. By comprehensively analyzing the interaction between different yeast species and their effects on quality indicators such as fruit wine flavor, antioxidant activity and pigment, this study provides a scientific basis and technical support for the application of non-Saccharomyces in fruit wine fermentation.
Methods: This study systematically reviewed the research progress on mixed fermentation of Saccharomyces cerevisiae and non-Saccharomyces in recent years by using a literature review method. First, the mechanism of action of non-Saccharomyces in the fermentation of fruit wine was theoretically explained, including the contribution of its metabolites to the flavor of fruit wine and the interaction with other yeast species. Secondly, by comparing and analyzing the fermentation characteristics of different yeast species, their potential advantages in fruit wine production were explored. In addition, molecular biological techniques such as RNA-seq analysis and fluorescence in situ hybridization (FISH) were used to deeply explore the specific mechanism of interaction between yeast species. Finally, combined with actual cases, the sensory quality, chemical composition changes of fruit wine under mixed fermentation conditions and their potential benefits to human health were evaluated.
Results:The study showed that the introduction of non-Saccharomyces yeast in the fermentation process of fruit wine can significantly improve the flavor complexity of fruit wine, increase the types and concentrations of aroma substances, improve the antioxidant capacity of fruit wine, and help form a more stable color. Specifically, non-Saccharomyces yeast can produce a variety of volatile compounds, such as esters and higher alcohols, which give fruit wine unique aroma characteristics. At the same time, non-Saccharomyces yeast can also promote the production of certain beneficial metabolites, such as glycerol and β-glucosidase, further enhancing the nutritional value of fruit wine. In addition, the study found that there are complex interactions between Saccharomyces yeast and non-Saccharomyces yeast in the mixed fermentation system, including direct contact effects between cells and mutual influence of metabolites. These interactions are of great significance for regulating the fermentation process and optimizing the quality of fruit wine.
Conclusion: The application of non-Saccharomyces yeast in fruit wine fermentation shows great potential, which can not only improve the flavor diversity of fruit wine, but also enhance its health functional attributes. However, the specific mechanism of action of non-brewer yeast and its relationship with brewer yeast still need further in-depth research. Future research should focus on how to screen non-brewer yeast strains suitable for specific fruit wine production and optimize the process parameters of mixed fermentation to achieve more efficient and stable fruit wine quality control. In addition, more types of non-brewer yeast and their combinations need to be explored to meet the market demand for diversified fruit wine products. In short, the rational use of non-brewer yeast for mixed fermentation is expected to bring new development opportunities to the fruit wine industry.
This study also discussed the challenges that non-brewer yeast may face in the process of fruit wine fermentation, such as strain stability problems and increased difficulty in controlling fermentation conditions, and proposed corresponding solutions. For example, non-brewer yeast can be modified through genetic engineering technology to improve its tolerance and adaptability; or new fermentation equipment can be developed to better simulate the natural fermentation environment to overcome the above difficulties. In addition, the study also emphasized the importance of interdisciplinary cooperation, pointing out that experts in multiple fields such as microbiology, food science, and biotechnology need to work together to promote the widespread application of non-brewer yeast in fruit wine fermentation.



引用本文:谭玉岩, 郝宁. 酿酒酵母与非酿酒酵母混合发酵 对果酒品质的影响[J]. 食品工业科技, 2020, 41(8): 353-359. DOI: 10.13386/j.issn1002-0306.2020.08.057.
Citation: TAN Yu-yan, HAO Ning. Effect of Mixed Fermentation of Saccharomyces cerevisiae and Non-Saccharomyces cerevisiae on Fruit Wine Quality[J]. Science and Technology of Food Industry, 2020, 41(8): 353-359. DOI: 10.13386/j.issn1002-0306.2020.08.057.
基金项目:国家自然科学基金(21406113).
郝宁,教授,硕士生导师。2005年在中国科学院微生物研究所获生物化学与分子生物学理学硕士学位,2009年在南京工业大学获生物化工工学博士学位,2009年至今在南京工业大学生物与制药工程学院从事棒杆菌与芽孢杆菌的分子生物学与代谢调控、食品与环境微生物生态学、医用蛋白及活性肽绿色生物制造与功能评价等领域的科研工作,负责学院以微生物资源收集评估与工农业应用开发为目的的微生物资源研究平台,在面向大健康产业的药食两用蛋白资源化与活性肽生物创制、高值氨基酸与微生态菌剂产品开发等领域积累了较丰富的应用研究与产业化经验。近年来主持包括国家重点研发计划“合成生物学”和“绿色生物制造”项目课题、国家自然科学基金、江苏省重点研发计划项目、江苏省农业科技自主创新项目、江苏省自然科学基金等纵向科研项目10余项,协同中粮生化等企业开展横向科研项目20余项,主持研究生和本科生教学改革及课程建设项目6项,指导大学生创新创业训练计划10余项。发表论文20余篇,其中SCI收录论文10余篇;以第一发明人申请专利30余项,其中授权20余项;获中国石油和化学工业联合会技术发明一等奖1项,入选江苏省第十六批“六大人才高峰”高层次人才。
点击文末“阅读原文”,获取论文全文;
或登录www.spgykj.com阅览全文。
群聊:食品工业科技作者群

我刊正式组建微信作者群,为作者提供更多的学术与论文资讯,如需进群,请联系刘老师(微信:上方二维码,电话:87244117-8062)。
《食品工业科技》具有以上论文在全世界范围内的复制权、发行权、翻译权、汇编权、广播权、表演权、信息网络传播权、转许可权及以上权利的邻接权,且作者已授权期刊同论文著作权保护期。如需转载,可联系《食品工业科技》编辑部010-87244116,或直接在文末撰写转载来源。