大连工业大学朱蓓薇院士团队秦磊教授:基于多组学全面解析黄鱼鲞的感官特征属性
《Food Chemistry》(Q1,IF:8.5)
●近日,大连工业大学食品学院、海洋食品加工与安全控制全国重点实验室、国家海洋食品工程技术研究中心朱蓓薇院士团队在食品领域TOP期刊《Food Chemistry》(Q1,IF:8.5) 发表题为“Comprehensive insights into the organoleptic characteristics attributes of ‘HuangYuXiang’:Integration of volatilomics, sensomics, macrogenomics, lipidomics, and metabolomics”的研究性论文,秦磊教授、黄旭辉副教授为通讯作者,王吉博士研究生为第一作者。该研究得到十四五国家重点研发项目(2023YFD2401400)的资助。
● (点击页面左下角阅读原文,直达文献页面)
成果介绍
研究背景
轻腌大黄鱼又称“黄鱼鲞”,是我国东南沿海一道色香味俱佳的传统名肴,具有悠久的历史。风味是评价食品品质的关键属性之一,“黄鱼鲞”风味的形成是一个复杂的过程,与原料选择、腌制及干燥方法、加工温度和湿度等息息相关。其中微生物的代谢活动对食物风味起决定性作用,如乳酸菌、凝固酶阴性葡萄球菌和微球菌产生的蛋白酶和脂肪酶,促进了蛋白质和脂质的分解,进而促进了风味的形成。随着科技的发展,多组学技术为食品风味形成机制的研究提供了一种全面而系统的方法,如风味组学、代谢组学、微生物组学、感官组学、脂质组学等。目前,市场上“黄鱼鲞”产品各式各样,为了更好的满足人们的饮食需求,本研究对“黄鱼鲞”的风味进行全面解析。本实验以7种市售“黄鱼鲞”产品为研究对象,采用GC-IMS、GC-MS、GC-O、香气重组和遗漏实验对“黄鱼鲞”主要挥发性风味进行识别和鉴定。同时采用16S高通量测序和UPLC-MS方法解析了“黄鱼鲞”的微生物组成、水溶性小分子物质组成和脂质组成。并对关键风味化合物、主要微生物、差异代谢物和差异脂质进行了相关性分析。
成果介绍
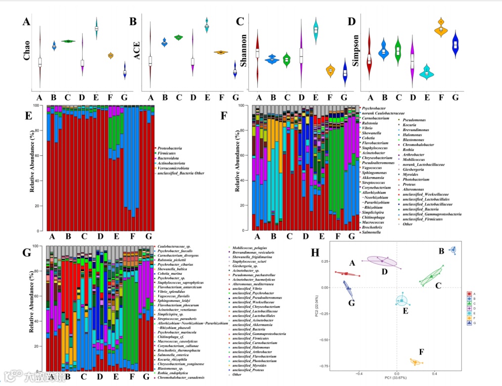
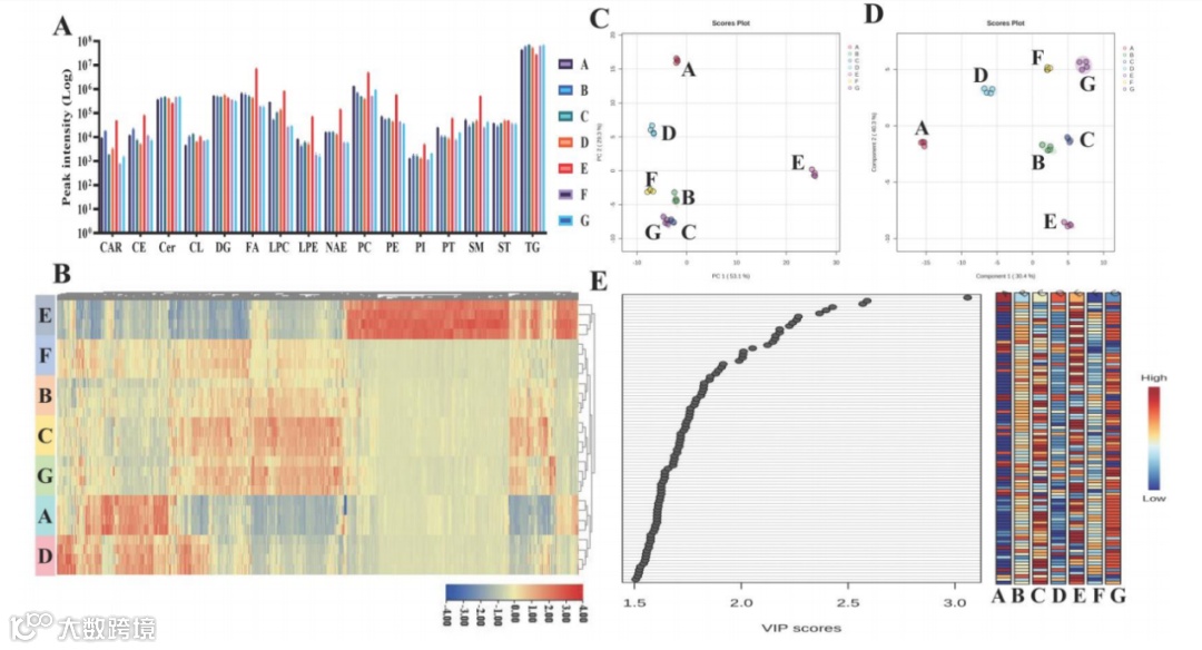
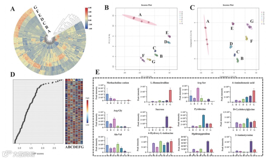
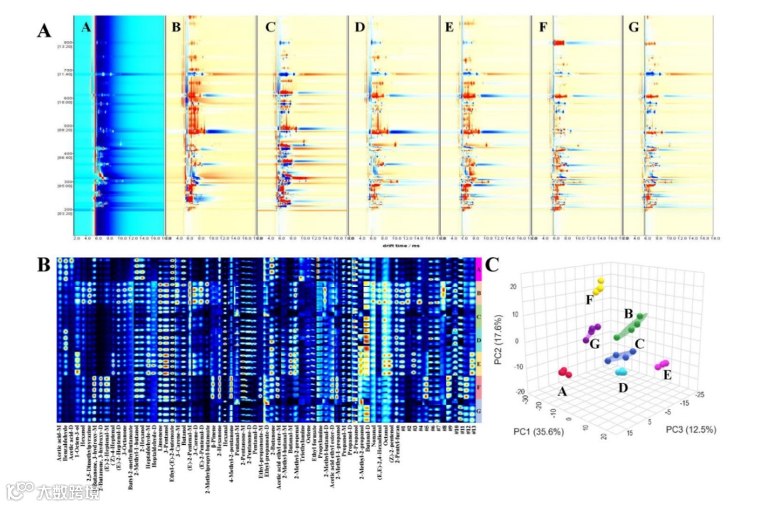
本研究通过风味组学、感官组学、宏基因组学、脂质组学和代谢组学探索了7种“黄鱼鲞”的风味感官属性及其形成规律。在所有样品中共检测到41种挥发性化合物,其中通过风味重组和遗漏实验研究发现,癸醛,1-辛烯-3-醇,庚醛,己醛,壬醛,辛醛和2,3-辛二酮为关键风味物质。Caulobacteraceae sp.,Psychrobacter faecalis,Ralstonia pickettii,Carnobacterium divergens和Psychrobacter cibarius 是“黄鱼鲞”中的代表性微生物。在所有样品中共鉴定出679种脂质(251种差异性脂质)和329种水溶性小分子代谢物(113种差异性代谢物)。差异性化合物是造成7种黄鱼鲞风味差异的主要因素。L-高瓜氨酸,二肽(精氨酸-丝氨酸,精氨酸-甘氨酸),氨苯甲酸,蔗糖,吡哆醇,D-环己基甘氨酸,磷脂酰胆碱(PC 21:4/22:6,PC O-15:0/22:5,PC O-20:2/20:5)和脂肪酸(FA 18:2)在微生物作用下大量积累,进而促进了香气和滋味物质的形成。本研究揭示了关键性风味物质与脂质、微生物、水溶性小分子物质之间的关系,为“黄鱼鲞”的标准化生产,及定向风味调控提供了理论和科学依据。
图文赏析
图1 黄鱼鲞的风味轮廓
图2 黄鱼鲞挥发性化合物组成
图3 黄鱼鲞菌群组成
图4 黄鱼鲞水溶性小分子物质组成
图5 黄鱼鲞脂质组成
图6 菌群、风味、脂质和水溶性小分子之间潜在的联系
参考文献
https://doi.org/10.1016/j.foodchem.2024.140409
专家/团队介绍
第一作者:王吉,大连工业大学食品学院、海洋食品加工与安全控制全国重点实验室、国家海洋食品工程技术研究中心2022级博士研究生,导师秦磊教授。主要从事研究领域:水产品加工过程的风味品质的变化机制及调控措施。目前以第一作者在Food Chemistry, Meat Science, Food Bioscience等期刊发表SCI论文8篇,申请国家专利1项。
通讯作者:秦磊,博士,大连工业大学食品学院教授、博士生导师,现任大连工业大学科学技术处处长、国家海洋食品工程技术研究中心副主任。国家级人才支持计划青年项目获得者、辽宁省“兴辽英才计划”青年拔尖人才、大连市“青年科技之星”。长期从事食品风味与品质调控技术、水产品加工理论与应用技术等领域的教学和科研工作,主持国家重点研发计划项目、国家自然科学基金项目等10余项。获2023年大连市科技进步一等奖,2018年国家科技进步二等奖,2012年辽宁省科技进步一等奖;申请和授权国家发明专利20余项;以第一或通讯作者发表学术论文80余篇,其中SCI收录60余篇,有7篇论文在一区TOP期刊Analytical Chemistry、JAFC受邀以封面文章发表。
详细内容,请点击文末“阅读原文”。
食品科学家论文汇总
(点击专家姓名,查看论文)
《食品工业科技》特邀主编专栏征稿
《食品工业科技》青年编委专栏征稿:组学分析技术在食品品质研究中的应用 ☚
《食品工业科技》青年编委专栏征稿:生物大分子:形式、结构、特性 ☚
群聊:食品工业科技作者群

温
馨
提
示
我刊正式组建微信作者群,为作者提供更多的学术与论文资讯,如需进群,请联系刘老师(微信:上方二维码,电话:87244117-8062)。







