1 桃果实采后的冷害现象及评价
桃果实在低温贮藏下的冷害现象及其评价。桃果实对低温敏感,2~8℃易发生冷害,而0~2℃冷害症状减轻。冷害影响果实外观、质地和风味,不同品种的桃对低温的敏感性不同,表现为褐变、木质化等不同症状。
2 桃果实冷害发生的机理研究
桃果实冷害发生的机理,主要包括细胞膜结构和组成的改变、脂质代谢、能量状态、抗氧化系统以及细胞壁代谢等方面。冷害导致细胞膜透性增加,脂质代谢相关酶活性变化,能量代谢受影响,抗氧化系统受损,细胞壁代谢紊乱,这些因素共同作用导致桃果实采后贮藏期的品质下降。
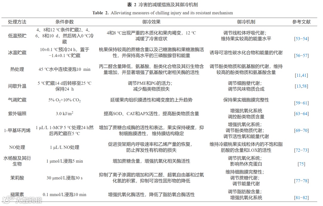
3 冷害减缓措施
多种减缓桃果实冷害的御冷技术,包括预贮温度控制、冰温贮藏、热处理、间歇升温、气调贮藏、紫外光处理、1-甲基环丙烯(1-MCP)、一氧化氮(NO)、硫化氢(HS)、水杨酸(SA)、茉莉酸(MeJA)、钙处理、褪黑素(MT)以及其他化学物质如GABA、GB和脱落酸(ABA)的应用。这些技术通过调节果实的代谢过程、增强抗氧化能力、维持细胞结构和功能等方式,有效减轻了桃果实在低温贮藏过程中的冷害症状,提高了果实的贮藏品质和货架寿命。



图 1 采后处理对桃ASA-GSH循环的影响
Figure 1. Effect of postharvest treatment on peach ASA-GSH cycle
引用本文:何辉,乔勇进,柳洪入,等. 桃果实冷害发生机理及御冷措施研究进展[J]. 食品工业科技,2023,44(4):496−505. doi: 10.13386/j.issn1002-0306.2022050016.
Citation: HE Hui, QIAO Yongjin, LIU Hongru, et al. Research Progress on the Mechanism of Chilling Injury and Alleviating Measures in Peach Fruit[J]. Science and Technology of Food Industry, 2023, 44(4): 496−505. (in Chinese with English abstract). doi: 10.13386/j.issn1002-0306.2022050016.
基金项目:上海市科技兴农项目(沪农科推字(2021)第4-1号);上海市农产品保鲜加工专业技术服务平台(21DZ2292200);上海农产品保鲜加工工程技术研究中心(19DZ2251600)。
通信作者简介

钟耀广,教授,博士。主编及副主编的教材或著作10多部;发表论文100多篇,其中SCI、EI与国际会议30多篇;授权专利5项。《农产品加工》杂志编委,《农产食品科技》杂志编委,中国农产品贮藏加工分会理事,中国食品工业协会食品安全师讲师,中国畜产品加工研究会理事。主要研究方向为功能食品、农畜产品加工及食品安全。主持或参加的项目40多个,曾获大连市科技进步一等奖。2003年国内首次在食品科学与工程专业开设《食品安全学》课程,2014年主编的《食品安全学》获教育部“十二五”国家规划教材。
(以上信息来自上海海洋大学食品学院官网)
本文内容由《食品工业科技》官网www.spgykj.com AI自动生成,欢迎点击阅读原文,获取原文进一步深读。
食品科学家论文汇总
(点击专家姓名,查看论文)
《食品工业科技》特邀主编专栏征稿
《食品工业科技》青年编委专栏征稿:咖啡、可可、茶等特色饮料作物加工 ☚
《食品工业科技》客座主编专栏征稿:植物基食品原料基础研究、前沿技术创新及其健康绿色产品开发☚
《食品工业科技》客座主编专栏征稿:地方特色食品:加工技术、感官品质、风味特性和营养健康☚
群聊:食品工业科技作者群

温
馨
提
示
我刊正式组建微信作者群,为作者提供更多的学术与论文资讯,如需进群,请联系刘老师(微信:上方二维码,电话:87244117-8062)。

版权声明


